12 年
手机商铺
公司新闻/正文
306 人阅读发布时间:2025-05-09 18:47
最近发表在《Journal of Nanobiotechnology》期刊上题目为“Momordica charantia L.-derived exosome like nanovesicles stabilize p62 expression to ameliorate doxorubicin cardiotoxicity”的文章,对苦瓜外泌体(MC-ELN)的形态、生物特性、遗传成分等进行全面分析,并通过分子机制实验,研究出苦瓜外泌体能够稳定p62蛋白水平,进而改善阿霉素心脏毒性。挖掘苦瓜新的研究和药用价值的同时为临床治疗中降低阿霉素对心脏伤害提供新的思路。

苦瓜是我们大家熟识的一类蔬菜,具有清热解毒、除湿消肿的功效。苦瓜在我国资源丰富,年产量高,也是提取外泌体很好的来源。阿霉素是一种广泛用于治疗多种癌症的化疗药物,但其剂量依赖性的心脏毒性严重限制了临床应用。植物来源的外泌体因其天然来源、低毒性和生物相容性,成为新型治疗剂的潜在候选。苦瓜作为一种传统药用植物,其提取物具有抗氧化、抗炎等多种生物活性。本研究旨在探索苦瓜来源的外泌体对阿霉素心脏毒性的保护作用及其机制。
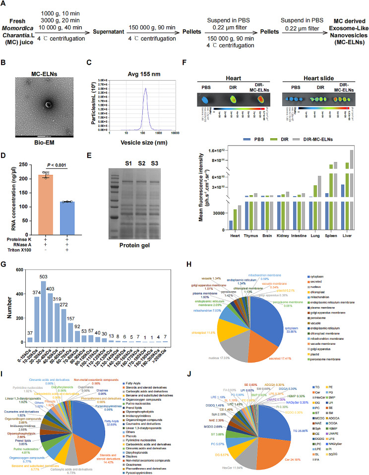
通过超速离心法从苦瓜汁中分离外泌体,并利用生物电子显微镜和NTA分析确认其形态。通过蛋白质组学、脂质组学和代谢组学分析显示,苦瓜外泌体富含蛋白质、脂质代谢物。

图1. MC-ELN 的分离和鉴定。
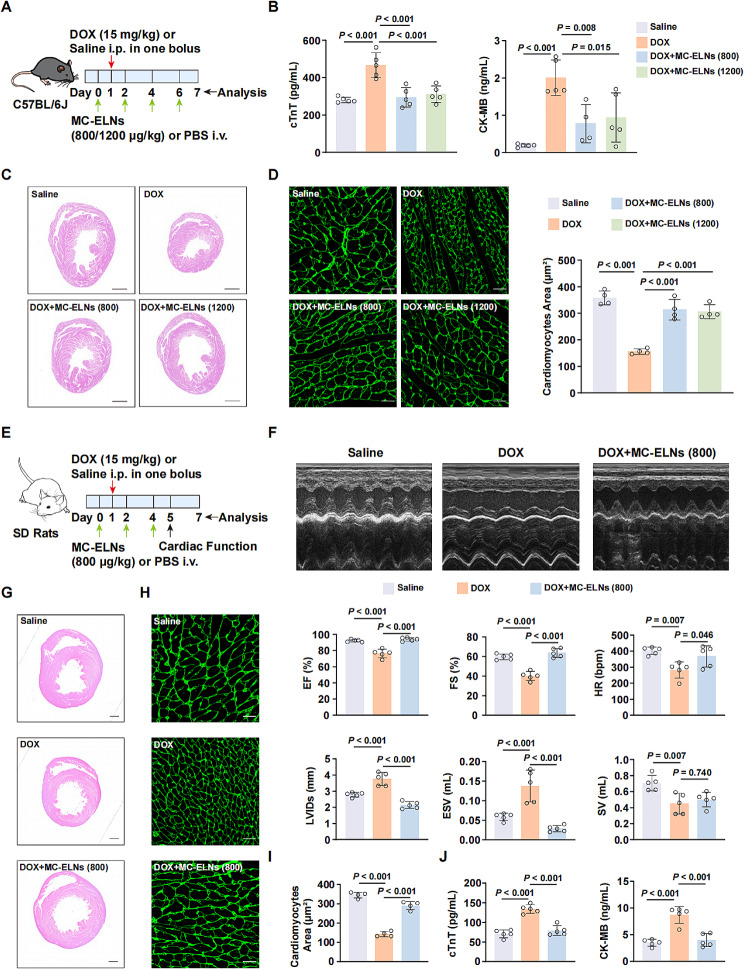
使用小鼠和大鼠建立阿霉素心脏毒性模型,通过静脉注射苦瓜外泌体,评估心脏功能(超声心动图)、心肌损伤标志物及组织学变化。在阿霉素处理的小鼠和大鼠中,苦瓜外泌体显著降低血清心肌损伤标志物(c_T_n_T_、CK-MB),改善心功能参数(射血分数EF、缩短分数FS),并减轻心肌萎缩和细胞凋亡。

图2. MC-ELN 可防止小鼠和大鼠模型中的 DOX 心脏毒性。
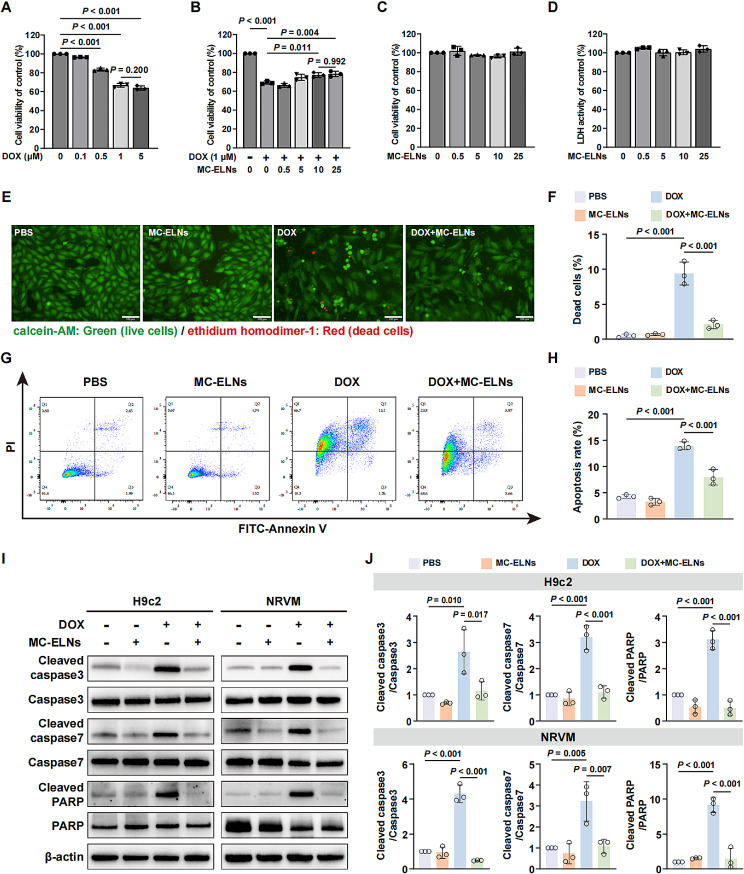
在心肌细胞和新生大鼠心室肌细胞中,检测苦瓜外泌体对阿霉素诱导的细胞凋亡、氧化应激、线粒体形态及自噬通量的影响。苦瓜外泌体减少阿霉素诱导的细胞内和线粒体ROS积累,维持线粒体网络结构的完整性,缓解DNA损伤(γ-H2AX下调)和细胞周期阻滞。

图3. MC-ELNs 抑制 DOX 诱导的心肌细胞细胞死亡。
通过免疫共沉淀(Co-IP)、Westernblot和siRNA敲低技术,研究p62/Keap1/Nrf2通路的调控机制。阿霉素通过泛素-蛋白酶体途径降解p62蛋白,而苦瓜外泌体抑制p62的泛素化(尤其是K48型泛素链),延长其半衰期。恢复的p62与Keap1结合,促进转录因子Nrf2的核转位,激活下游抗氧化基因(如HO-1、NQO1),从而减少细胞凋亡。

图4. MC-ELNs 通过稳定 p62 表达发挥心脏保护作用的机制示意图。阿霉素导致心肌细胞中 p62 泛素化蛋白酶体降解。MC-ELNs 稳定 p62 表达,促进其与 Nrf2 竞争 Keap1 结合,促进 Nrf2 的核转位及其下游基因 HO-1 激活。MC-ELNs、苦瓜 L. 衍生的外泌体样纳米囊泡。
该文章通过对苦瓜外泌体进行提取鉴定及遗传物质分析,为苦瓜外泌体的研究及临床应用奠定了基础;首次揭示苦瓜外泌体通过调控p62/Keap1/Nrf2通路缓解阿霉素心脏毒性,苦瓜外泌体可能是一种完美的细胞保护剂,因为它可以减轻化疗对正常组织细胞的损伤,而不会降低化疗杀死癌细胞的功效,为临床治疗癌症化疗中的心脏保护提供了新的研究思路。但是该研究也存在一些局限性,未明确MC-ELNs中具体活性成分(如特定miRNA或蛋白),仅验证急性毒性模型,需在慢性模型和肿瘤共存模型中进一步验证,而且心脏富集效率较低,需优化给药途径(如口服)。
文献:Ye C, Yan C, Bian SJ, Li XR, Li Y, Wang KX, Zhu YH, Wang L, Wang YC, Wang YY, Li TS, Qi SH, Luo L. Momordica charantia L.-derived exosome-like nanovesicles stabilize p62 expression to ameliorate doxorubicin cardiotoxicity. J Nanobiotechnology. 2024 Aug 2;22(1):464.