12 年
手机商铺
公司新闻/正文
464 人阅读发布时间:2025-05-09 18:48
近期发表在《International Journal of Molecular Science》杂志上的题目为:“Poria cocos-Derived Exosome-like Nanovesicles Alleviate Metabolic Dysfunction-Associated Fatty Liver Disease by Promoting Mitophagy and Inhibiting NLRP3 Inflammasome Activation”的文章, 首次报到了真菌茯苓(Poria cocos)类外泌体的囊泡(Exosome-like Nanovesicles, ELNs) 的提取方法和表征特点,并通过细胞和动物实验揭示茯苓ELNs 通过促进线粒体自噬和抑制NLRP3 炎症小体的激活治疗代谢紊乱相关的脂肪肝。

图1.PCELNs 通过促进线粒体自噬和抑制 NLRP3 炎性小体激活来缓解 HFD 诱导的 MAFLD
茯苓为寄生在松树根上的菌类植物,形状像甘薯,外皮黑褐色,里面白色或粉红色。作为药食同源的重要食材,古人称茯苓为“四时神药”。现代医学研究显示,茯苓有多种临床疗效:预防胃溃疡,治疗肝损伤、抗癌、降低血糖和增强免疫力等。外泌体和ELNs是近年来的研究热点,但真菌类ELNs的研究很少,目前尚无对茯苓ELNs 的系统研究。
01.茯苓ELNs 的分离和特征分析
通过超速离心法分离茯苓的ELNs,透射电镜(TEM) 检测结果显示ELNs的分离成功,NTA检测显示其平均粒径大小为161.4 ± 1.7 nm, 表面电位为−3.20 ± 0.37 mV。 蛋白组、脂质组和miRNA-seq等实验系统鉴定了茯苓内容物的成分。

图2. 茯苓ELNs 的分离和鉴定
02.茯苓ELNs 的细胞实验
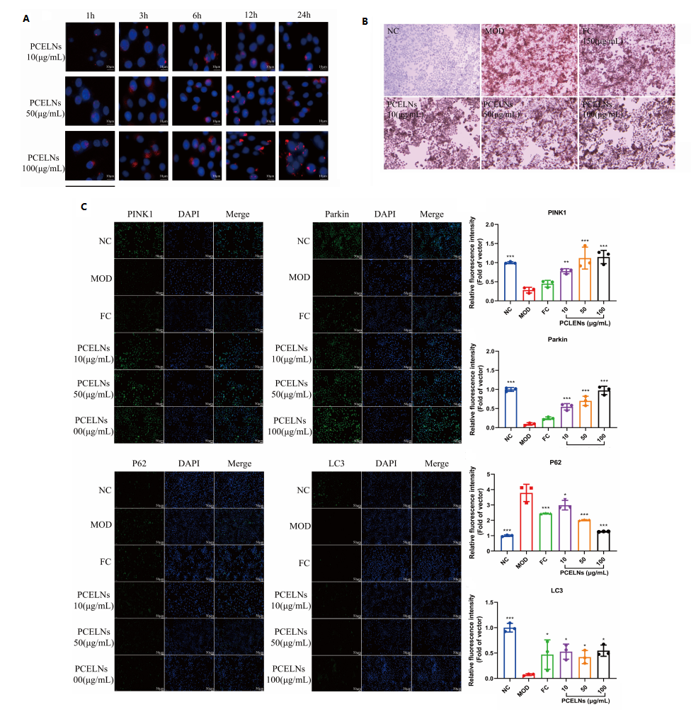
体外实验显示茯苓的ELNs能被人胚胎肝细胞(L02) 高效内化,并对细胞无明显的毒性(图3A)。多种细胞和分子检测实验显示,ELNs能显著降低细胞的脂肪含量 (图3B); 进一步研究显示(图3C)是通过促进L02 细胞的线粒体自噬, 从而抑制肝细胞的脂肪代谢紊乱。

图3. 茯苓ELNs 的通过促进细胞的线粒体自噬从而降低细胞内脂肪含量
03.茯苓ELNs 的动物实验
茯苓ELNs用DIR 标记后,通过腹腔注射小鼠,在多个时间点检测ELNs 在各器官的分布情况,结果显示ELNs主要分布于肝脏和脾脏(图4A),而且ELNs 的注射对小鼠的多项常规生理指标(比如体重)没有显著的影响,实验还显示ELNs显著降低了肝脏脂肪含量(图4B)。
接下来通过实验揭示ELNs能调控线粒体的功能(图4C),能够抑制NLRP3 炎症小体的激活(图4D),从而进一步抑制了细胞内脂肪的堆积。

图4. 动物实验显示茯苓ELNs富集于肝脏组织并抑制肝脏细胞炎症小体的激活
茯苓ELNs 通过恢复线粒体功能减轻 HFD 诱导的代谢功能障碍相关脂肪肝 (MAFLD)和多种危险因素,包括保护线粒体超微结构、减轻氧化应激损伤和改善能量代谢,这与促进 PINK1/Parkin 介导的线粒体自噬、减少 Ox-mtDNA 生成以及外排和抑制 NLRP3 炎性小体激活有关。因此,茯苓ELNs 可能是预防和治疗 MAFLD 的潜在治疗剂,也可能为在草药中发现新的候选药物提供新的策略。
文献:Wang T, Zhao J, Li QY, Yang HQ, Li M, Duan R, Zhang M, Qi Y, Yu J, Yang XX, 2025. Poria cocos-Derived Exosome-like Nanovesicles Alleviate Metabolic Dysfunction-Associated Fatty Liver Disease by Promoting Mitophagy and Inhibiting NLRP3 Inflammasome Activation. Int J Mol Sci, 26(5):2253.