知无不“研”|一文带你透彻理解荧光素酶蛋白互补实验LCA)
3042 人阅读发布时间:2024-09-14 10:38
蛋白质-蛋白质相互作用在真核生物的各项生命活动中发挥重要作用。与其它蛋白质互作研究技术相比,荧光素酶蛋白互补实验(Luciferase Complementation Assay,LCA)具有简单、灵敏、可靠、高效和低背景等优点,并可轻松扩展为大规模蛋白质互作的筛选和验证研究。其实验原理是将荧光素酶蛋白的两个片段分别连接到两个不同的待测蛋白上,若两个蛋白能够结合,则荧光素酶蛋白得以补全酶解底物发出荧光。

本实验借助烟草(Nicotiana benthamiana)瞬时表达系统, 将含有融合蛋白的植物表达载体转化农杆菌(Agrobacterium tumefaciens)后注射烟草叶片。24–48小时后, 加入反应底物萤火素, 利用植物荧光成像仪来检测荧光强度, 以判定目标蛋白之间是否存在相互作用及互作的程度。步骤如下所述:
(1)种植本氏烟草(Nicotianabenthamiana):将萌发的本氏烟草(Nicotiana benthamiana)在16h光照/8h黑暗,温度28℃,相对湿度70%条件下培养大概4~5周;
(2)合成好的载体转化农杆菌;
(3)挑取含有目的载体的农杆菌单克隆,在含有相应抗生素的LB液体培养基中扩大培养。
(4)收集菌体,用MES缓冲液清洗菌液一次,加入MES缓冲液重悬菌体,取稀释十倍的菌液测量OD600的值,调整OD600为1.2~1.6(1.4)左右,等体积混合两种菌液,加入乙酰丁香酮至终浓度为150μM。摇菌1~1.5h;
(5)计算公式:
混合菌:1.4*摇菌体积=OD值*菌体积*10
单菌:0.7*摇菌体积=OD值*菌体积*10
(6)选取生长期为1个月左右完全伸展的烟草叶片,将混合好的菌液用1mL注射器(去掉针头)从烟草叶背面进行注射。
(7)室温避光培养36~48h后在植物荧光成像仪拍照。
1、返还目的基因剩余质粒;
2、默认做3个阴性对照,1个实验组;
3、交付3片叶子照片;
4、结题报告以及全部原始数据。

1、如上图所示,通常将质粒组合分为四组,分别注射到烟草叶片的四个区域;2、“A-nLUC”指A蛋白与LUC的n端片段相连,“B-cLUC”指B蛋白与LUC的c端片段相连,“nLUC”和“cLUC”指仅包含LUC的n端片段或c端片段的空载;
3、如图所示,左上角为实验组,若蛋白A与B能够互作,则LUC的n端片段和c端片段也可以互相接近结合,恢复酶活性,从而酶解底物发出荧光;
4、其余3组均为阴性对照组,正常情况下不会检测到荧光。
|
分类
|
注意事项
|
|
表达载体的选择
|
- 确保目标基因与报告基因在同一阅读框内。
- 根据目标蛋白的功能和定位选择正确的融合方式(N端或C端)。
- 使用带有标签的载体(如3XHA标签)以区分不同的融合蛋白。
|
|
载体构建
|
- 推荐使用In-fusion反应进行载体构建,具体操作参考相关试剂盒说明书。
|
|
正负对照的设定
|
- 使用已知互作的蛋白质对作为正对照。
- 不宜使用空载体作为负对照,因为它们可能不具备完整的翻译信息。
- 选择与待检测蛋白亚细胞定位相似但不互作的蛋白质作为理想的负对照。
|
|
蛋白表达检测
|
- 确保所有融合蛋白均正确表达。
- 如果未观察到互作,需先通过Western Blot验证目标蛋白的表达水平。
|
|
大规模筛选与验证
|
- 利用荧光检测设备(如luminometer)可以同时检测多个蛋白互作对。
- 可以通过改变实验条件(如温度、光照、化学信号等)来观察蛋白互作的变化。
|
确保荧光素酶的两个片段正确地融合到待测蛋白质上,且表达载体没有构建错误;设法提高转染或转化效率;增加样本量;确认底物新鲜且浓度适当。
减少非特异性结合,比如调整洗涤条件或使用适当的封闭试剂;确保样本状态良好,避免细胞裂解导致的内源性荧光素酶泄露;设立没有预期互作的对照组,以确定背景水平。
标准化实验操作,确保每次实验的条件一致;引入内参控制,如β-半乳糖苷酶或GFP,用于标准化荧光素酶活性;多次重复实验,以统计学方法评估数据的一致性和可靠性。
深入理解荧光素酶互补实验(LCA)的理论知识后,下面,我们来看几个具体的文献案例进一步学习LCA的运用场景。

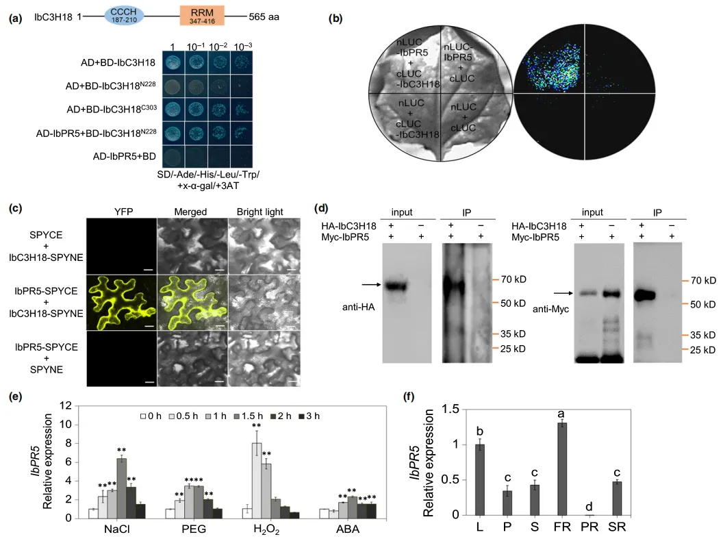
该研究揭示了非串联型CCCH锌指蛋白IbC3H18通过调节活性氧、ABA、光合作用及离子交换途径调控甘薯逆境胁迫的分子机理。研究团队通过酵母双杂交(Y2H)、荧光素酶互补实验(LCA)、双分子荧光互补(BiFC)及免疫共沉淀技术(Co-IP)获得并验证了IbC3H18的互作蛋白IbPR5。过表达IbPR5能够通过激活ROS清除系统提高转基因烟草的抗逆性。该研究阐明了甘薯抗逆转录因子IbC3H18调控甘薯逆境应答的分子机制。(doi: 10.1111/nph.15925)

案例二:荔枝霜疫霉RXLR效应分子操纵植物免疫的分子机制

本研究利用荔枝霜疫霉分泌的一个RXLR效应蛋白作为探针,探究植物免疫机制。通过免疫共沉淀、LC-MS/MS、GST pull-down、萤火素酶互补实验(LCA)等方法,作者鉴定到了PlAvh202在寄主植物中的靶标,并揭示了其作用机制:PlAvh202与植物中的SAMS互作,促进26S蛋白酶体依赖的SAMS降解,最终抑制了乙_烯介导的植物抗病能力。(doi.org/10.1093/plphys/kiad311)



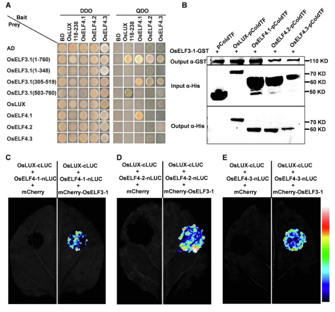
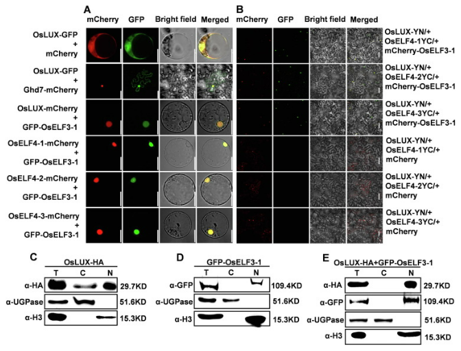
OsLUX属于MYB家族转录因子,具有调控水稻抽穗的作用。研究人员利用OsLUX酵母双杂交、pull-down实验、双分子荧光互补实验(BiFC)和荧光素酶互补分析(LCA)验证了OsEC复合体的存在,并通过EMSA、Chip-qPCR等实验证明OsEC复合体对开花基因具有靶向调节作用。(doi.org/10.1016/j.jare.2022.08.001)





蛋白质互作作为生命活动的基石,其研究对于揭示生命现象的内在机制、疾病发生发展的分子基础具有不可估量的价值。深入理解荧光素酶互补实验(LCA)等前沿的实验方法,不仅能够为我们提供直观、灵敏且高通量的工具来探索蛋白质互作的复杂网络,还能够促进多学科技术的交叉融合,推动生命科学研究的深入发展。作为一家深耕蛋白和核酸研究领域已逾十载的高新技术企业,金开瑞生物以深厚的行业积淀和卓越的技术实力,已支持客户发表科研论文达1300+篇。我司能够提供包括荧光素酶蛋白互补实验(LCA)、双分子荧光互补(BIFC)、免疫共沉淀(Co-IP)、酵母杂交(YIH/Y2H)、GST pull-down、ChIP、EMSA和双荧光素酶报告基因等在内的十余种前沿互作技术服务,期待与您携手同行,共同推动科学研究的发展,为生态保护和人类健康事业持续贡献力量!

