在介绍了BiFC技术的基本原理、实验操作、注意事项等理论知识之后(错过的小伙伴点击这里~),接下来小金将通过具体的文献案例来探讨这一技术在不同物种实际研究中的应用,以期为广大读者朋友们提供些许有益的启示和借鉴。
案例一:动物

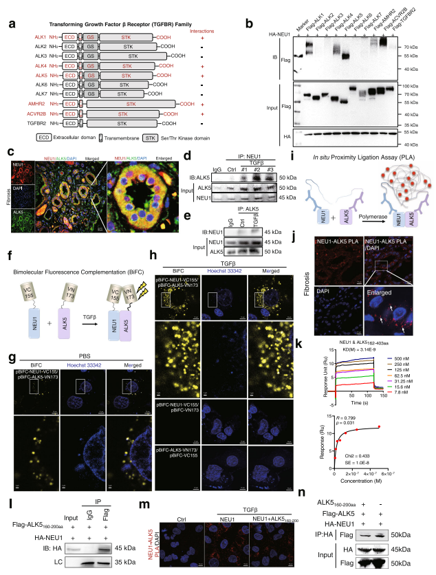
研究人员通过临床肾纤维化患者组织样本、2种肾纤维化动物模型及细胞模型,发现NEU1在肾纤维化中过度活化。作者构建了肾小管上皮细胞特异性NEU1敲除和过表达小鼠,通过PCR array、Co-IP、BiFC、SPR等实验技术发现,NEU1选择性结合ALK5的160-200氨基酸区域,从而稳定ALK5,促使ALK5-Smad2/3信号通路持续激活,最终诱发肾纤维化。

图源:10.1038/s41467-023-37450-8
案例二:植物
VvDELLA2和VvCEB1相互作用介导GA诱导的葡萄果实膨大相关基因表达

在这项研究中,作者报道了外源性GA3介导VvDELLA2对VvCEB1的抑制作用,以调节葡萄果实早期膨大。酵母双杂交(Y2H)和双分子荧光互补(BiFC)表明VvDELLA2通过与VvCEB1的活化结构域结合而与VvCEB1相互作用。电泳迁移率位移试验(EMSA)和荧光素酶报告基因实验显示,VvCEB1与VvEXPA8和VvEXPA11的启动子相互作用,激活LUC报告基因的表达。
图源:10.3390/ijms241914870
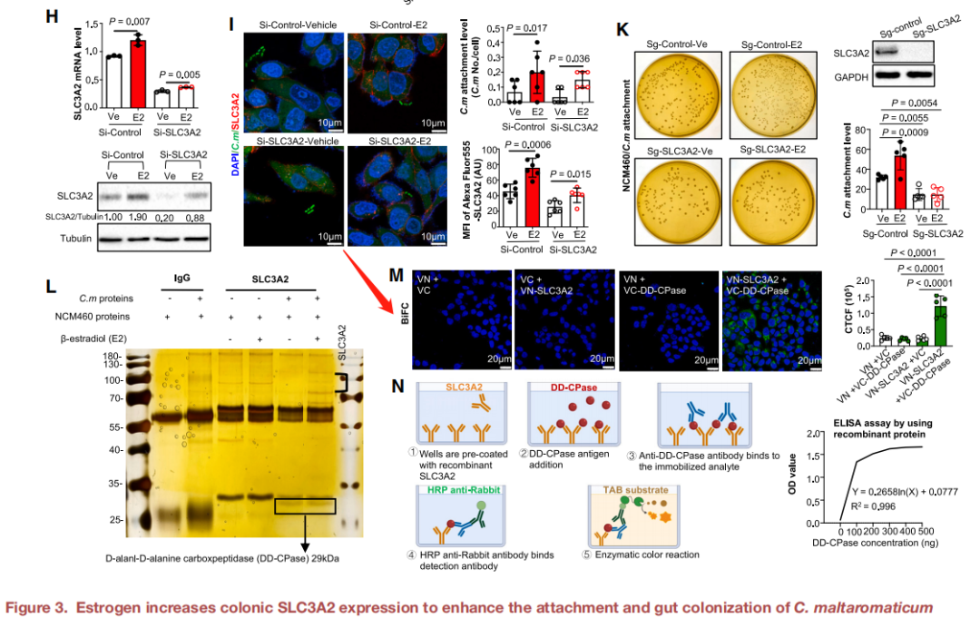
案例三:细菌

为了探索麦芽糖梭菌的雌激素介导的附着表型是否仅依赖于SLC3A2,研究者敲除了正常结肠上皮细胞中的SLC3A2,发现17β-雌二醇不能增加麦芽糖梭菌在正常结肠上皮细胞的附着。通过BiFC、ELISA等进一步确认了DD-CPase(麦芽糖梭菌表面的SLC3A2结合蛋白)和SLC3A2之间的直接相互作用。总体而言,这些发现表明雌激素可以通过细菌表面蛋白DD-CPase促进麦芽糖梭菌的粘膜附着和定植,从而增强结肠SLC3A2表达。
图源:10.1016/j.ccell.2023.06.011
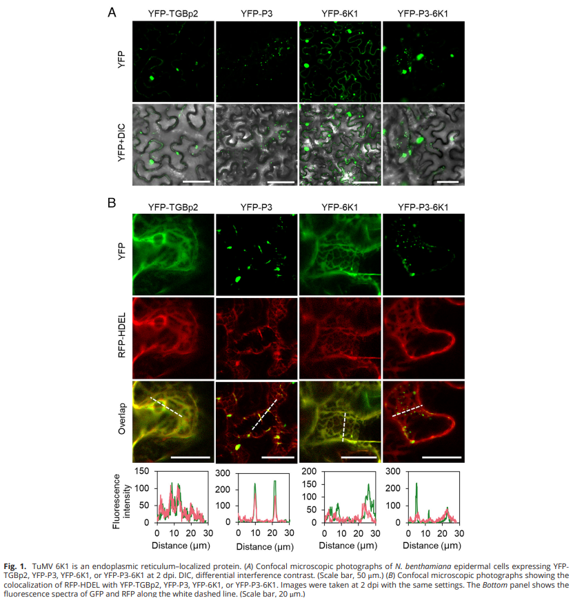
案例四:病毒
potyvirridae植物病毒中的6-kilodalton peptide 1是一种病毒蛋白

为了探究6K1的生物学功能,作者分析了芜菁花叶病毒(TuMV) P3、6K1和P3-6K1在烟叶表皮细胞中的亚细胞定位。由于YFP-6K1在benthamiana叶片的表皮细胞中形成颗粒,PPVencoded的6K1在病毒感染期间形成点状内含物,作者怀疑6K1寡聚成多聚体。因此随后进行了双分子荧光互补(BiFC)和免疫共沉淀(Co-IP)实验来解决这个问题,结果证实了6K1的自相互作用能力。

图源:10.1073/pnas.2401748121
在深入探讨了BIFC技术在动物、植物、细菌和病毒等多种生物体系中的应用实例后,我们不难发现这一技术在揭示蛋白质-蛋白质相互作用(PPIs)方面展现出了独特的魅力。然而,任何技术都不可能完美无瑕,BIFC技术也不例外。
|
优点
|
不足
|
|
直观性:直接在活细胞中观察PPIs,保留天然环境。
|
温度敏感性:对系统温度敏感,可能影响PPIs的真实反映。
|
|
高灵敏度:低浓度下检测PPIs,便于定量分析。
|
信号滞后性:荧光信号可能滞后于实际PPIs过程。
|
|
广泛适用性:适用于多种生物体系,拓宽研究范围。
|
假阳性信号:荧光蛋白片段可能随机碰撞产生假阳性。
|
|
易于操作:实验步骤简单,数据处理直观。
|
表达效率差异:不同基因表达效率不一,影响荧光信号强度。
|
|
背景干净:低背景信号,有利于准确观察。
|
技术局限性:无法直接揭示PPIs的具体机制或结构信息。
|
因此,为了确保蛋白质-蛋白质相互作用(PPIs)研究结果的准确性和可靠性,研究人员通常会综合运用多种验证方法,如免疫共沉淀(Co-IP)、酵母双杂交(Y2H)、GST pull-down和荧光素酶蛋白互补实验(LCA)等,以多角度、多层次地验证PPIs的真实存在。比如下面这篇文献(10.1093/plphys/kiad057),作者就运用了四种实验方法证实MdMYB8与MdERF114之间存在相互作用。


A:酵母双杂交(Y2H)实验表明,在酵母中,MdMYB8能够与MdERF114相互作用。
B:通过荧光素酶互补实验发现,只有当MdERF114-Nluc和MdMYB8-Cluc共同注射时,才会观察到荧光信号,证明二者相互作用。
C:双分子荧光互补(BiFC)实验中,观察到MdMYB8与MdERF114在细胞核内发生相互作用。
D:Pull-down实验结果显示,MdERF114-HIS能够被MdMYB8-GST捕获,但不能被谷胱甘肽S-转移酶(GST)单独捕获,进一步证实了两者的直接相互作用。
正如蛋白质之间相互协作可以发挥更大的作用一样,选择一家可靠的服务公司对于科研工作同样至关重要。武汉金开瑞生物工程有限公司作为国内外知名的高新技术企业,专精于为全球范围内的制药行业、诊断与科研试剂开发商、高等学府、科研机构,乃至大型医疗机构提供核酸与蛋白研究相关的一站式技术服务及试剂盒产品。金开瑞分子互作(蛋白-蛋白、蛋白-核酸、核酸-核酸)研究平台,汇聚了双荧光素酶报告基因、双分子荧光互补(BIFC)、免疫共沉淀(Co-IP)、酵母杂交(YIH/Y2H)、GST pull-down、ChIP、RIP、EMSA和荧光素酶蛋白互补实验(LCA)等十余种前沿互作技术,无论是在医学研究、新药开发,还是农业科学、作物改良等领域,均能提供个性化研究方案,助力加速项目进程。期待与您并肩同行,共同揭开生命科学与应用技术的崭新篇章~
PS:多项技术组合搭配更有打包优惠价哦~
武汉金开瑞生物工程有限公司成立于2013年8月,是一家专业致力于为全球制药企业、诊断试剂企业、科研试剂研发企业、高校和科研院所以及大型医院提供核酸和蛋白及相关研究技术服务的高新技术企业。
金开瑞极其注重平台技术提升,现已有多项自主知识产权和软件著作权专利,并已通过ISO9001质量管理体系认证,2018获批“千企万人”支持计划。
公司以分子生物学中心、基础生物医学实验中心、蛋白抗体中心和“细胞外囊泡”研究中心为依托,提供核酸和蛋白的整体研究方案,与众多科研单位携手开展了大量的探索项目。截止到目前,已支持客户发表科研论文达1300+篇,累计影响因子6000+。
我司至今已举行五季近百场直播,旨在突破距离和时间的掣肘,为生物医药科研领域的专家学者们搭建便捷的线上交流平台,"零距离“进行深度沟通与探讨,助力生物医药行业可持续、高质量发展,探索研究新思路。