12 年
手机商铺
公司新闻/正文
93 人阅读发布时间:2025-11-28 10:48
近日,发表在《Journal of Nanobiotechnology》的一篇题为“Natural exosome-like nanoparticles derived from ancient medicinal insect Periplaneta americana L. as a novel diabetic wound healing accelerator”的研究,首次从传统药用昆虫—美洲大蠊(Periplaneta americana L.)中成功分离出外泌体样纳米颗粒(PA-ELNs),并系统验证其在糖尿病伤口愈合中的促进作用。该研究不仅揭示了PA-ELNs的蛋白质与RNA组成,还通过体内外实验证实其通过调控炎症、上皮再生及自噬等多个环节促进伤口愈合,为动物源性中药的现代化研究提供了新思路。

糖尿病伤口是糖尿病患者常见的严重并发症之一,愈合迟缓、易感染,治疗难度大。尽管间充质干细胞及其外泌体在伤口修复中展现出潜力,但其临床应用仍面临成本高、安全性等问题。美洲大蠊作为一种传统中药,已有数千年药用历史,其提取物在临床中广泛应用于皮肤溃疡和创伤修复,但其“药效物质基础”尚未明确。

图1. PA-ELNs的提取与表征
采用差速离心法从美洲大蠊干粉中提取分离出PA-ELNs,并通过纳米颗粒跟踪分析(NTA)、动态光散射(DLS)和透射电镜(TEM)进行表征:
➤平均粒径约104.7 nm,颗粒浓度为2.33×10⁹ ± 6.35×10⁷ particles/mL;
➤电位为-9.55 mV,提示其具有良好的胶体稳定性。
➤呈典型杯状或碟状脂质双层结构。

图2. PA-ELNs的蛋白分析
SDS-PAGE显示,PA-ELNs中蛋白质的分子量主要集中在60至80 kDa,通过总离子色谱图共鉴定出31种蛋白质。此外,预测这些蛋白质在分子功能、细胞成分和生物过程中的可能作用:
➤从分子功能分析,主要包括离子通道活性、跨膜信号受体活性以及乙酰胆碱门控阳离子选择性通道活性。
➤从生物过程分析,主要参与离子运输,包括跨膜运输、细胞通信和信号传递。
➤从细胞组成部分分析,主要与质膜、膜组成、突触后膜和锚定连接相关。
基于miRBase和P. americana基因组,从PA-ELNs中共鉴定出334种miRNA:
➤包括54个已知miRNA和280个新颖miRNA。
➤miRNA长度主要集中在18–19 nt。
➤有45个高度表达的miRNA。

图3. PA-ELNd的miRNA测序分析
KEGG分析发现这些miRNA显著富集在Hedgehog、TGF-beta、autophagy-animal和mTOR 信号通路。有研究发现:
➤Hedgehog信号通路与皮肤伤口愈合过程中的成纤维细胞迁移调控有关。
➤TGF-beta信号通路对伤口愈合具有多效作用,是伤口中研究最深入的信号通路之一。
➤mTOR信号通路与上皮迁移和增殖相关。
➤自噬是一种依赖溶酶体的自我更新机制,与多种疾病密切相关,并在伤口愈合的多个过程中发挥作用。
结果表明,PA-ELN中富集的miRNAs有助于促进伤口愈合。
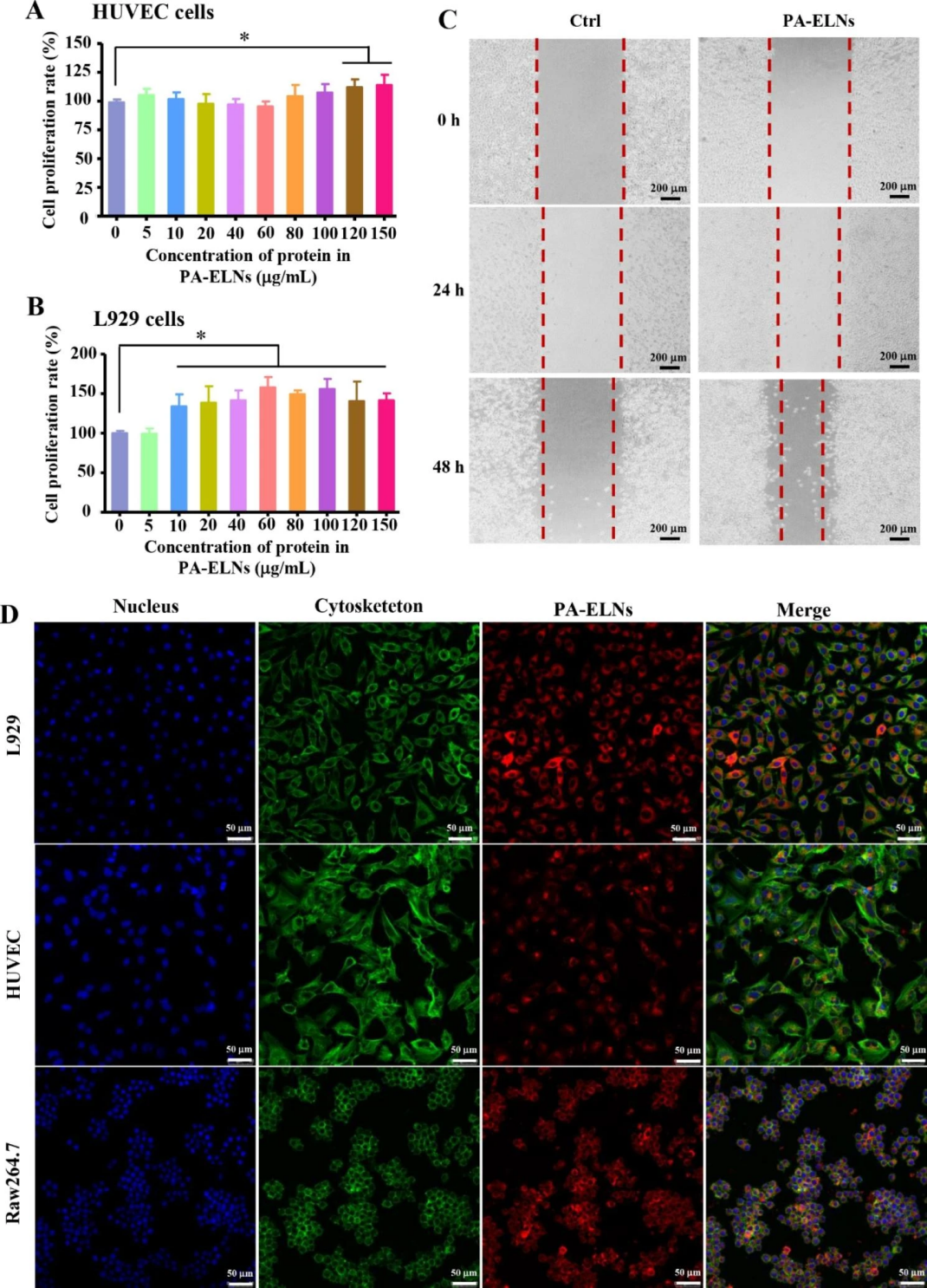
1.PA-ELNs促进HUVECs和L929细胞增殖和迁移
不同浓度的PA-ELNs均表现出HUVECs和L929细胞的促进增殖能力。当PA-ELNs浓度为100 μg/mL时,L929细胞的平均增殖率高达到155.88%;且以时间依赖性的方式促进L929细胞迁移。

图4. PA-ELNs促进细胞增殖、迁移并且被细胞吞噬
2.Raw 264.7、L929和HUVEC细胞吞噬PA-ELNs实验
共培养3小时后,Dil标记的PA-ELN明显可以被L929、HUVECs和Raw264.7细胞内吞,且主要分布在细胞核周围。
结果表明,PA-ELN可以被伤口愈合相关细胞内吞,并在体外表现出促增殖和促迁移活性。
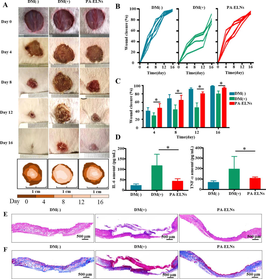
1.PA-ELNs促进伤口愈合
采用STZ诱导糖尿病小鼠模型为阳性对照组(DM(+))、未诱导的小鼠作为阴性对照组(DM(-))、PA-ELNs小鼠作为实验组(PA-ELNs),检测不同时间点的伤口愈合情况:
➤PA-ELNs组小鼠的愈合情况明显优于DM(+)组。
➤PA-ELNs组小鼠的平均伤口闭合率在第16天达到96.78%,接近完全愈合。
➤PA-ELNs可以显著减少DM(+)组小鼠再生皮肤组织中IL-6和TNF-α

图5. PA-ELNs 促进伤口愈合、上皮再生以及胶原蛋白生成
2.PA-ELNs促进上皮再生和胶原蛋白生成
H&E染色观察皮肤组织的再上皮化,Masson三色染色观察胶原蛋白在皮肤组织中沉积情况:
➤PA-ELNs组新皮肤组织的再上皮化基本完成,DM(+)组仍未完全生成。
➤与DM(+)组相比,PA-ELN促进了伤口中胶原蛋白(蓝色区域)的再生。
结果表明,PA-ELNs的伤口愈合效应参与缓解炎症,促进再上皮化和胶原蛋白生成。
3.PA-ELN调控血管生成和伤口愈合中的细胞因子分泌
通过免疫组织化学染色法测定各组再生小鼠皮肤组织中α -SMA、CD31、 VEGF 、CD68和CD90的表达情况:
➤PA-ELNs组CD68表达被抑制,阻断了验证反应。
➤PA-ELNs减少了CD90和α-SMA的过度表达,预防过度纤维化。
➤PA-ELNs组CD31和促血管生成因子(VEGF)的表达被抑制,
结果表明,PA-ELNs在晚期调控血管生成和细胞因子分泌,有助于加速伤口愈合。

图6. PA-ELNs调控伤口愈合细胞因子分泌、缓解炎症和自噬功能障碍
4.PA-ELNs缓解伤口愈合中的炎症和自噬功能障碍
WB检测发现PA-ELNs显著降低小鼠再生皮肤组织自噬标记 Beclin-1、p62和MMP-9的表达水平,逆转糖尿病小鼠的自噬功能障碍并且促进伤口愈合。
原文信息:Liao Q, Su L, Pang L, Li J, Li H, Li J, Liu Y, Zhang J, 2023. Natural exosome-like nanoparticles derived from ancient medicinal insect Periplaneta americana L. as a novel diabetic wound healing accelerator. J Nanobiotechnol, 21:169.