12 年
手机商铺
公司新闻/正文
97 人阅读发布时间:2025-09-26 10:07
绵羊是我国重要的肉用畜种,其肌肉生长速度与效率直接影响经济效益。尽管已知ceRNA机制在小鼠、鸡等物种肌肉发育中发挥作用,但在绵羊中相关研究仍较为缺乏。本研究以肌肉生长速度快的小尾寒羊(STH)和生长速度慢的苏尼特羊(SNT)为模型,通过转录组测序构建ceRNA网络,旨在筛选并验证关键ceRNA轴,揭示其调控肌肉发育的分子机制。骨骼肌是哺乳动物体内最大的组织之一,其生长发育直接影响肉类产量与品质,也与多种肌肉疾病(如肌萎缩、肌肥大等)密切相关。近年来,非编码RNA(ncRNA)在肌肉发育调控中的作用日益受到关注,尤其是长链非编码RNA(lncRNA)作为竞争性内源RNA(ceRNA)通过“吸附”微RNA(miRNA)间接调控靶基因表达的机制,已成为解析复杂性状遗传基础的重要途径。然而,在绵羊这一重要农业动物中,ceRNA网络调控肌肉发育的具体机制仍不清楚。
2025年6月5日,国农业科学院动物科学研究所团队在《Journal of Cachexia, Sarcopenia and Muscle》上发表题为"A Novel ceRNA Axis LOC121818100/Novel-miR-400/SSRP1 Regulated Muscle Growth and Injury Repair in Sheep" 的研究论文。该研究通过多组学整合与功能验证,首次揭示了LOC121818100/Novel-miR-400/SSRP1这一ceRNA轴在绵羊骨骼肌生长与损伤修复中的关键作用。

对STH与SNT羊背最长肌进行RNA-seq, 通过火山图和热图直观展示STH与SNT羊肌肉组织中差异表达的lncRNA、miRNA和mRNA,为后续网络构建提供了数据基础(图1A-B)。

为了证实RNA-seq数据的有效性,我们检查了LOC121818100、Novel-miR-400和SSRP1在STH和SNT背最长肌组织中的表达水平。结果表明,LOC121818100(图2A)和SSRP1基因(图2C,D)的mRNA水平在快速生长的STH中高于SNT。STH中新型miR-400表达水平降低(图2B),与LOC121818100和SSRP1的表达形成鲜明对比(图2E)。IHC检测结果显示,SSRP1广泛分布于绵羊肌肉组织中,在STH中的表达高于SNT(图2F)。这些结果与RNA-seq一致,证明了测序数据的可靠性和构建的ceRNA网络的可行性。

图2. LOC121818100/Novel-miR-400/SSRP1在STH和SNT肌组织中的表达水平
体外
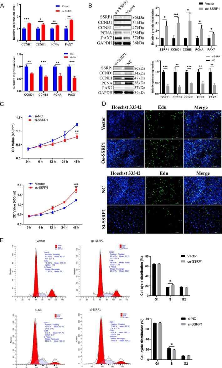
在绵羊成肌细胞中,过表达SSRP1能显著上调增殖标志物(PCNA, CCND1等)的mRNA和蛋白水平,敲低则相反。直接证明了SSRP1对成肌细胞增殖的促进作用(图3A-B)。
CCK-8、EdU和细胞周期实验共同表明,SSRP1能显著促进细胞增殖活力并推动细胞进入S期。从多个角度提供了功能学证据(图3C-E)。

图3. LOC121818100/Novel-miR-400/SSRP1在STH和SNT肌组织中的表达水平
体内
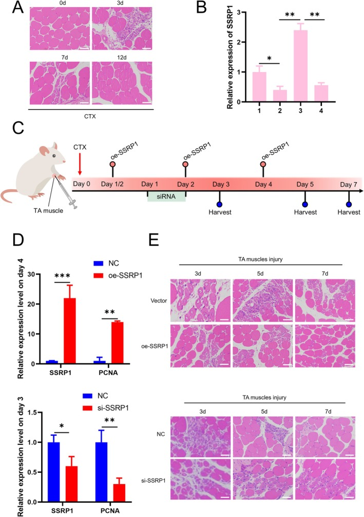
为了进一步验证SSRP1在骨骼肌发育中的功能,我们进行了同源性分析。SSRP1基因在绵羊和小鼠之间的同源性达到95%(图S7)。因此,我们使用小鼠模型进一步研究了SSRP1在体内骨骼肌发育中的参与。我们建立了肌肉损伤的小鼠模型。HE染色结果显示,CTX处理后,小鼠TA肌的肌纤维溶解在许多分散的细胞核中(图4A)。在CTX处理后1-4天观察到SSRP1表达的显着变化(图4B)。在CTX处理后第1/2、2和4天,转染SSRP1质粒,实现SSRP1过表达。或者,在CTX处理后的第1天和第2天注射siRNA以降低SSRP1表达(图4C)。这些分别导致第 4 天的 SSRP1 和 PCNA mRNA 水平升高或第 3 天的水平降低(图 4D)。HE染色表明,与对照组相比,SSRP1的过表达加速了肌肉修复的速度(图4E)。抑制SSRP1表达显示出相反的效果(图4E)。综上所述,这些结果表明SSRP1可以促进肌肉再生,进一步证实了SSRP1参与骨骼肌发育。

图4. SSRP1的过表达促进体内骨骼肌再生
双荧光素酶报告基因实验显示,Novel-miR-400 mimics能显著抑制携带SSRP1野生型3‘UTR(SSRP1-WT)的荧光素酶活性,但对突变型(SSRP1-MUT)无影响,直接证实了Novel-miR-400与SSRP1的直接靶向关系。功能挽救实验表明,SSRP1的过表达可以逆转由Novel-miR-400 mimics引起的增殖抑制。确立了“Novel-miR-400 → SSRP1”这一核心调控轴线。
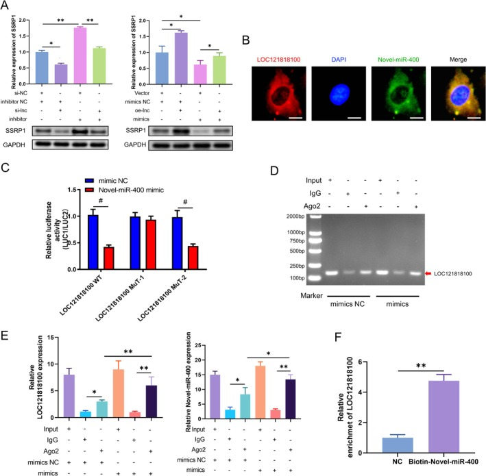
许多研究表明,当lncRNA位于细胞质中时,它主要通过与miRNA相互作用来发挥作用,使用FISH和亚细胞定位实验证实LOC121818100主要定位于细胞质,这是其能够作为miRNA海绵发挥作用的重要前提。双荧光素酶报告基因实验证实LOC121818100与Novel-miR-400存在直接结合(图5C)。RIP实验是另一项关键证据,琼脂糖凝胶电泳和RT-qPCR的结果表明,与起始对照相比,抗Ago2可以有效降低LOC121818100和Novel-miR-400的表达。此外,与NC相比,用Novel-miR-400模拟物转染的细胞显示出高富集的LOC121818100和Novel-miR-400(图5D&E)。RNA Pull-down实验使用生物素标记的Novel-miR-400,也能拉下LOC121818100,与RIP实验相互印证,形成了完整的证据链(图5F)。

图5. LOC121818100作为Novel-miR-400的miRNA海绵来调节SSRP1的表达
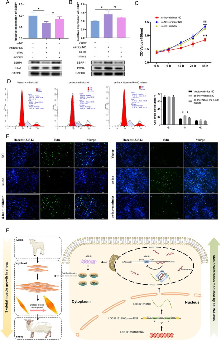
通过实验最终证实ceRNA机制的核心。实验表明,敲低LOC121818100对SSRP1的抑制效应,可被共转Novel-miR-400抑制剂所逆转;反之,过表达LOC121818100的促进作用也可被Novel-miR-400 mimics抵消(图6A-E)。研究的总结性模型图(图6F),清晰地描绘了完整的调控通路:LOC121818100在细胞质中吸附Novel-miR-400,解除其对SSRP1 mRNA的抑制作用,从而促进SSRP1表达,最终驱动成肌细胞增殖和骨骼肌发育。

图6.LOC121818100通过LOC121818100/Novel-miR-400/SSRP1轴促进成肌细胞增殖
首次在绵羊中系统解析ceRNA网络调控肌肉发育的机制,填补了该物种在ncRNA调控研究领域的空白。
发现并验证了一个全新的ceRNA轴:LOC121818100/Novel-miR-400/SSRP1,其中SSRP1作为组蛋白伴侣蛋白,在肌肉发育中的功能此前未见报道。
多技术平台联合验证:结合RNA-seq、双荧光素酶、FISH、RIP、RNA pull-down、体内外功能实验等,机制完整、证据链坚实。
提出“功能保守不等于调控保守”的进化观点:虽然SSRP1在小鼠和绵羊中功能保守,但其上游调控因子(LOC121818100与Novel-miR-400)在小鼠中未发现同源序列,提示物种间调控路径可能存在差异。
该研究不仅为绵羊肌肉性状的分子育种提供了新的候选靶点(如SSRP1、LOC121818100),也为人类肌肉疾病的治疗提供了潜在思路。未来可进一步通过跨物种基因编辑、多组学整合等手段,深入解析SSRP1下游信号通路及其在不同物种中的调控演化机制。
金开瑞合作实验:RIP和 RNA pull down

备注:RIP和 RNA pull down试剂盒均从金开瑞购买