12 年
手机商铺
公司新闻/正文
189 人阅读发布时间:2025-09-19 10:35

急性肺损伤(Acute lung injury,ALI)是一种死亡率高达40%的呼吸系统疾病,目前缺乏有效治疗手段,许多研究表明新鲜中药(如桔梗)在抗炎、修复组织方面常优于干燥品。植物外泌体样纳米颗粒(ELNs) 具有天然活性成分、良好的生物相容性和靶向性,是研究热点。而从新鲜桔梗(Platycodon grandiflorum ,PG)中提取的外泌体样纳米颗粒是否是新鲜药材疗效更好的主要原因,目前还没有得到充分的阐明,本文系统探讨了PG及其来源提取的外泌体样纳米颗粒(PGLNs) 在ALI中的作用机制,证明了新鲜PG 比其干燥形式具有更好的抗炎和修复作用。PGLNs作为新鲜PG中最有效的活性物质之一,可通过调节脂质代谢和糖酵解等代谢途径来调节巨噬细胞炎症和极化,从而减轻炎症和修复肺损伤,这为开发植物源外泌体样纳米颗粒治疗急性肺损伤相关疾病提供新思路。

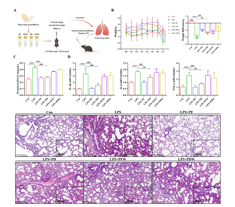
采用LPS诱导ALI小鼠模型研究了新鲜和干燥PG对肺抗炎作用的差异,实验过程如图1A所示。与预期结果一致,LPS干预后小鼠体重明显减轻,组织学结果表明,LPS刺激引起肺泡壁增厚,肺间质水肿,肺泡出血,肺泡腔塌陷,并且肺泡腔和肺间质出现明显的炎症细胞浸润,提示肺组织存在广泛的结构紊乱。新鲜PG (PF)治疗可明显恢复小鼠肺组织的一般状况和病理改变,主要表现为减轻体重,改善肺组织结构和炎症细胞浸润。干燥PG (PD)组体重减轻、肺组织炎症损伤也有一定改善,但组织学检查仍可见肺泡出血、间质水肿、炎性细胞浸润、局部肺泡壁增厚(图1B、E)。PF和PD处理均能显著降低LPS诱导ALI小鼠肺泡灌洗液中的总蛋白,表明新鲜或干燥的PG都能有效减轻炎症渗出(图1C)。PF和PD均显著降低LPS诱导小鼠肺促炎因子IL-1β、IL-6和TNF-α的mRNA表达(图1D)。综上,这些结果研究表明,新鲜或干燥PG干预可明显修复LPS刺激后的肺部炎症损伤,改善肺部病理变化,新鲜PG的治疗效果更好。

图1. 新鲜PG在缓解LPS诱导的小鼠ALI方面显示出比干燥PG更好的治疗效果

图2.PGLNs的分离和表征

图3. PGLN 的表征 - 蛋白质组学

图4 . PGLNs生物安全性评价
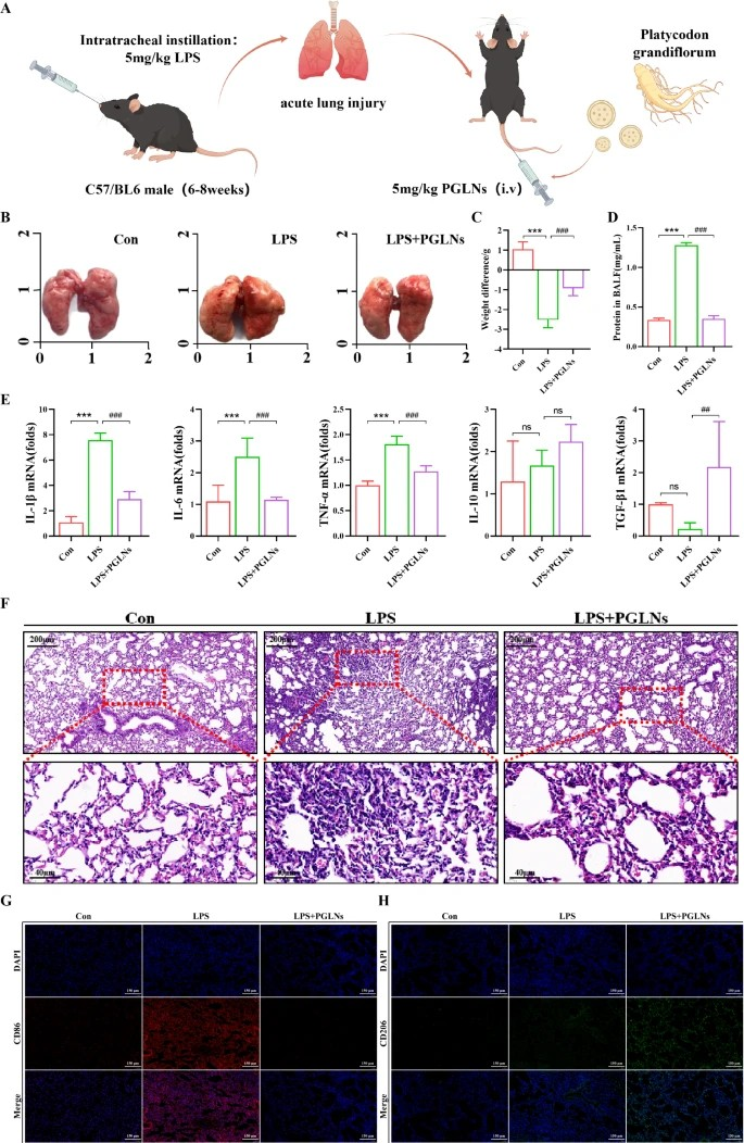
体内实验:PGLNs治疗组小鼠肺组织病理损伤减轻,炎症因子下降,抗炎因子(TGF-β1)上升。
为了探讨PGLNs的抗炎作用,作者首先通过气管内输注LPS构建小鼠肺部炎症模型,然后通过尾静脉给药PGLNs,观察PGLNs的治疗效果(图5A)。结果显示,PGLNs干预显著缓解LPS引起的体重下降、肺组织充血水肿、肺泡灌洗液蛋白增加(图5B、C、D)。H&E染色结果显示,PGLNs治疗可明显减轻小鼠肺组织的病理改变,肺泡出血、间质水肿、炎症细胞浸润明显减少甚至消失(图5F)。此外,在LPS刺激小鼠中,PGLNs显著下调肺促炎因子IL-1β、IL-6、TNF-α的mRNA表达水平,上调TGF-β1的mRNA表达水平(图5E)。上述结果表明,PGLNs处理可修复小鼠肺组织炎症损伤,改善肺组织病理改变,提示PGLNs对脂多糖诱导的小鼠ALI具有保护作用。在本研究中,作者发现PGLNs对小鼠肺组织的肺泡巨噬细胞具有调节作用。免疫荧光结果显示,PGLNs降低M1标志物CD86表达,升高M2标志物CD206表达,提示其通过调控巨噬细胞极化发挥保护作用(图5G, H)。因此,我们假设PGLNs可能通过调节巨噬细胞的极化来实现其对脂多糖诱导的小鼠ALI的保护作用。

图5. PGLNs减轻脂多糖诱导的小鼠ALI,可能与调节巨噬细胞极化有关
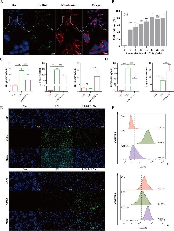
体外实验:PGLNs被RAW264.7细胞有效摄取,并调控巨噬细胞从M1型(促炎)向M2型(抗炎)极化。
构建LPS诱导的RAW264.7细胞炎症损伤模型,首先用PKH67标记PGLNs,然后与RAW264.7细胞共孵生24小时。激光共聚焦结果显示,RAW264.7细胞可有效摄取PKH67标记的PGLNs(图6A)。随后,LPS对RAW264.7细胞进行干预24 h, CCK8结果显示,不同浓度的LPS对RAW264.7细胞的活性有不同程度的抑制。在后续实验中,作者使用1µg/mL LPS构建炎症细胞模型(图6B)。与体内实验结果一致,在脂多糖刺激细胞模型中,PGLNs下调LPS诱导的促炎因子(IL-1β、IL-6)和M1标志物iNOS,上调抗炎因子IL-10和M2标志物Arg-1,表明PGLNs在体外可以有效改善LPS诱导炎症细胞损伤(图6C、D)。疫荧光和流式细胞术进一步验证PGLNs促进M2型极化(图6E、F)。

图6.PGLNs在体外调节巨噬细胞极化
PGLNs干预后,LPS诱导的代谢紊乱得到显著逆转。关键代谢通路包括:脂质代谢(甘油磷脂代谢、不饱和脂肪酸合成);糖代谢(糖酵解、氨基糖代谢);氨基酸代谢(丙氨酸、天冬氨酸、谷氨酸代谢);关键代谢物如D-葡萄糖胺、胆碱、甘油磷酸胆碱等水平恢复正常。

1)新鲜的PG可以改善体内的炎症,并且表现出比干燥形式更好的治疗效果。
2)从新鲜PG中提取的PGLNs可以在体内和体外改善炎症,本研究首次揭示了PGLNs抑制LPS诱导的小鼠RAW264.7巨噬细胞炎症,减轻LPS诱导的小鼠ALI。
3)PGLNs促进M2抗炎巨噬细胞的表达,抑制M1促炎巨噬细胞的表达,并在体外调节巨噬细胞的代谢,包括糖酵解、脂质和氨基酸代谢途径。
该文章为新鲜中药的现代化应用提供了科学依据;为ALI的治疗提供了新型天然纳米药物候选;为植物外泌体在炎症性疾病中的应用开辟了新方向。
文献来源:Fu J, Liu Z, Feng Z, Huang J, Shi J, Wang K, Jiang X, Yang J, Ning Y, Lu F, Li L. Platycodon grandiflorum exosome-like nanoparticles: the material basis of fresh platycodon grandiflorum optimality and its mechanism in regulating acute lung injury. J Nanobiotechnology. 2025 Apr 4;23(1):270.