12 年
手机商铺
公司新闻/正文
107 人阅读发布时间:2025-09-12 11:36
橡胶树(Hevea brasiliensis)是全球天然橡胶最主要来源的作物,目前橡胶树育种已经有百年历史,虽然产量已有显著提升,但由于现代栽培品种遗传背景狭窄、遗传多样性有限,进一步增产面临瓶颈。此外,以往发表的橡胶树基因组存在大量缺口、端粒和着丝粒区域未完全解析、单倍型信息缺失等问题,限制了对其橡胶生物合成机制和割胶响应遗传基础的深入理解。因此,构建一个高质量、单倍型分辨、端粒到端粒(T2T)无缺口的参考基因组,并结合多组学手段解析橡胶树在连续割胶过程中的分子响应机制,具有重要的理论意义与应用前景。
2025年7月7日,中国热带农业科学院橡胶研究所科研团队在Nature Communications 杂志发表题为“The haplotype-resolved telomere-to-telomere genome and OMICS analyses reveal genetic responses to tapping in rubber tree”的研究论文。

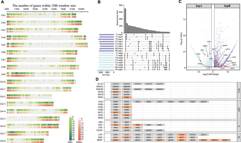
该研究以栽培品种CATAS 7-33–97为材料,利用PacBio HiFi、ONT ultra-long和Hi-C等高通量测序技术,成功构建了橡胶树单倍型分辨的T2T无缺口基因组。两个单倍型(hapA和hapB)各约1.56 Gb,contig N50均超过93 Mb,BUSCO完整性评估均高于98.8%,重复序列比例约84.6%,显示出极高的组装质量与完整性(图1)。研究首次完整注释了所有36条染色体的端粒和着丝粒区域,并鉴定出大量结构变异,尤其在8号染色体上发现一个32.71 Mb的大规模倒位(sv33M),该结构变异在野生型和栽培型中均存在,可能具有重要的进化与功能意义。

图1.CATAS 7-33-97 的表型和基因组特征

使用收集的CATAS 7-33-97转录组数据,鉴定了花(FL),愈伤组织(CA),初代胚胎(PE),子叶胚胎(CE),成熟胚胎(ME)和不同敲击(T1,T7,TN)的乳胶中差异表达的双等位基因。10,136个等位基因在所有这些样品中显示出特异性表达(图3A),其中9546个(94.18%)呈现“一致性ASE”,即在同一单倍型中持续高表达。在与橡胶生物合成相关的82个基因,有17个表现出一致的ASE模式,暗示等位基因表达不平衡可能影响橡胶合成效率。

图3.橡胶中的等位基因特异性表达 (ASE) 分析
通过敲击树皮以收集乳格体中产生的乳胶来获得橡胶产量,当原始树开始采伐时,乳胶产量会逐渐增加,并在采伐 7-10 次后达到稳定水平。在这些连续的敲击(重复机械损伤)期间,橡胶生产能力得到增强。为了揭示这种现象下的机制,我们从第一次到第十次采伐的未采伐树木(8 年生)中收集了乳胶样品(T1-T10),以及采伐5年(13年龄)的树木的乳胶样品(TN)(图4A)。正如预期的那样,连续割胶7次(T7)后,胶乳干胶产量、橡胶合成活性(APC13C)显著上升,橡胶颗粒尺寸和蔗糖含量下降,表明代谢活性达到高峰。代谢组分析显示,甲羟戊酸(MVA)含量在T7和TN时显著上升,且与MVA途径基因表达高度正相关,尤其与mevalonate kinase 1(MVK1)表达极显著相关,提示MVA途径是橡胶生物合成中碳流的主要来源。

图4. 橡胶生物合成途径代谢物对连续割胶的响应
外源JA处理可显著提高橡胶合成活性和干胶产量,尤其在割胶早期(T1–T7)效果显著。转录组分析发现,JA信号通路中的关键转录因子(如MYC2、ERF1B、JAZ8)在连续割胶中表达上调。进一步通过双荧光素酶报告系统和酵母单杂交实验证实,MYC2可直接结合MVK1启动子中的G-box元件并激活其转录,从而增强MVA通路的碳流向橡胶合成方向流动。

图5. 连续采胶过程中的代谢组和激素谱分析
该研究不仅提供了橡胶树单倍型分辨的T2T参考基因组,为后续基因功能研究和分子育种提供了关键资源,还通过整合多组学数据,揭示了连续割胶通过JA信号通路—MYC2—MVK1调控轴增强橡胶生物合成的分子机制,为通过遗传手段提高橡胶树产量提供了重要理论依据和候选基因。
金开瑞合作实验:抗体制备

备注:制备染色质免疫沉淀(ChIP-seq)实验所需要的HbCENH3抗体