12 年
手机商铺
公司新闻/正文
287 人阅读发布时间:2025-09-05 13:48
近期在《Phytomedicine》期刊上发表一篇题为《Morinda Officinalis-derived extracellular vesicle-like particles: Anti-osteoporosis effect by regulating MAPK signaling pathway》的文章。该研究成功从巴戟天(Morinda Officinalis, MO) 中通过差速离心与超速离心法分离并表征了巴戟天来源的类外泌体颗粒(MOEVLPs) ;动物实验证实 MOEVLPs 具有股骨靶向性,对心、肝、脾、肺、肾、主动脉无毒性,且抗绝经后骨质疏松症(PMOP)效果优于阿仑_膦_酸_钠,能提升骨形成相关参数(如 BV、BV/TV)及成骨标志物(RUNX2、OCN)表达;体外实验表明 MOEVLPs 可显著促进小鼠胚胎成骨前体细胞(MC3T3-E1)增殖(24-72h 内,1×10⁸-1×10⁹ particles/ml 浓度效果显著),但不促进其成骨分化,且 MC3T3-E1 对 MOEVLPs 的内化率(8h 达 98.84%)高于骨髓间充质基质细胞(BMSCs,8h 仅 67.2%);机制研究通过蛋白质组学、生物信息学及 Western blot 证实,MOEVLPs 通过激活MAPK 信号通路(上调 CREB、RSK1 蛋白表达)促进成骨细胞增殖,最终缓解 PMOP,为新型天然抗 PMOP 药物研发提供依据。

突破创新:
首次系统研究MOEVLPs的抗骨质疏松作用:以往研究多聚焦于巴戟天多糖,本研究首次将目光转向其囊泡样颗粒,拓展了中药活性成分的研究维度。
骨靶向性的明确验证:通过体内成像技术明确显示MOEVLPs在骨组织中富集,为其作为靶向治疗剂提供依据。
机制深入至MAPK通路:不仅表型验证,更进一步通过蛋白质组学、WB等手段揭示其通过MAPK-CREB/RSK1轴促增殖的分子机制。
中药现代化研究方法的应用:结合纳米颗粒分离技术、多组学分析、活体成像等现代技术,体现了中药研究的高水平整合。
通过差速离心、超速离心和过滤步骤从巴戟天汁液中分离出MOEVLPs。TEM分析显示,MOEVLPs呈现圆形或杯状形态(图1A)。MOEVLPs的平均直径为 61.24 ± 12.74 nm,浓度为 2.25 × 10¹² particles/ml(图1B)。Triton X-100膜破裂试验表明,分离的MOEVLPs纯度达到近 60.3%(图1C)。此外,MOEVLPs还含有丰富的生物大分子,如核酸、蛋白质和脂质(图1D-F)。这些结果共同证实了我们能够分离出高纯度、高质量的细胞外囊泡样纳米颗粒,为后续研究MOEVLPs的生物学功能和机制奠定了基础。
为评估MOEVLPs的质量和主要化学成分,建立了MOEVLPs的HPLC特征图谱,为其质量控制提供参考。此外,使用HPLC检测莫诺苷作为标准品,并获得了其特征图谱。通过比较,在MOEVLPs的特征图谱中发现了与莫诺苷对应的特征峰(图1G)。莫诺苷是巴戟天的主要环烯醚萜苷,可以抑制卵巢切除小鼠的骨丢失,促进成骨细胞的形成和分化,具有良好的骨保护作用。这些结果表明,莫诺苷是MOEVLPs的主要成分之一,并参与了MOEVLPs的抗PMOP效应。

图1.MOEVLP 的表征
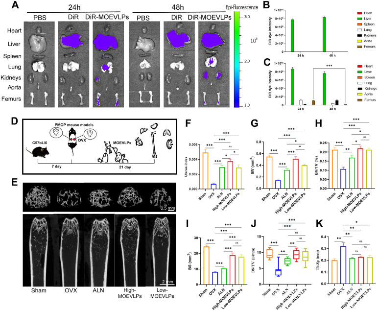
通过活体成像和Micro-CT技术评估了MOEVLPs在体内的分布及其对骨质疏松的改善作用。DIR标记实验显示MOEVLPs具有明显的骨靶向性,尤其在24小时时在骨组织中富集最为显著(图2A–C)。Micro-CT三维重建和参数分析表明,MOEVLPs处理能显著提高骨体积分数(BV/TV)、骨表面积比(BS/TV)和骨矿物质含量(TMC),同时降低骨小梁分离度(Tb.Sp),效果优于阳性对照药阿仑_膦_酸_钠(图2D–K),这些结果明确证实了MOEVLPs通过口服途径具有显著的抗骨质疏松活性。

图2.MOEVLPs在OVX小鼠中的抗骨质疏松作用
为了进一步探索MOEVLPs治疗的安全性,我们对不同组别小鼠经MOEVLPs处理21天后的心脏、肝脏、脾脏、肺和肾脏组织切片进行了H&E染色。H&E染色结果证明,MOEVLPs未对这些器官造成任何损伤。同时,股骨组织的H&E染色证明了PMOP小鼠模型的成功建立以及MOEVLPs在缓解PMOP方面的有效性(图3A)。
为研究MOEVLPs的抗骨质疏松机制,我们进行了骨组织免疫组化测试,以检测成骨分化标志物(RUNX2和OCN)的表达。免疫组化结果表明,灌胃给药21天后,MOEVLPs能有效增强RUNX2和OCN的表达,尤其是高浓度的MOEVLPs(图3B和C)。这些发现表明,MOEVLPs通过促进骨形成而非抑制骨吸收来缓解骨质疏松。

图3.MOEVLP 的安全性和成骨特性
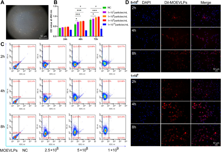
为了进一步分析MOEVLPs的抗PMOP机制,我们选择了两种常用细胞系MC3T3-E1和BMSCs,用于后续研究成骨分化。最初,我们制备了不同浓度的MOEVLPs处理MC3T3-E1,观察到浓度为1 × 10⁸ particles/ml 和 1 × 10⁹ particles/ml 的MOEVLPs悬浮液显著增强了MC3T3-E1的增殖(图4A和B)。随后,我们在上述浓度范围内选择了三个浓度(2.5 × 10⁷ particles/ml, 5 × 10⁸ particles/ml, 和 1 × 10⁹ particles/ml)进行内化吸收实验(图4C)。
流式细胞术结果表明,含有荧光信号的MC3T3-E1细胞百分比随着孵育时间的延长和MOEVLPs浓度的增加而增加。当MOEVLPs浓度达到1 × 10⁹ particles/ml且孵育时间为8小时时,含有MOEVLPs的细胞比例达到98.84%。共聚焦图像显示,MOEVLPs被MC3T3-E1有效吸收,并定位于细胞的细胞质中。荧光强度随着共孵育时间的延长和MOEVLPs浓度的增加而增加(图4D)。

我们选择了对MC3T3-E1内化效果_最_好_的_两个MOEVLPs浓度(5 × 10⁸ particles/ml 和 1 × 10⁹ particles/ml)进行BMSCs的内化吸收实验(图5A)。流式细胞术结果显示,在孵育时间8小时、MOEVLPs浓度1 × 10⁹ particles/ml时,BMSCs的内化吸收率仅为67.2%,显著低于MC3T3-E1对MOEVLPs的内化吸收效果(图5B)。同样,共聚焦图像的结果也支持这一结论(图5C)。细胞完全内化和吸收MOEVLPs的能力是决定MOEVLPs对细胞影响的关键因素。因此,基于以上发现,我们选择MC3T3-E1细胞进行后续关于MOEVLPs缓解PMOP机制的研究。
MC3T3-E1细胞是小鼠胚胎成骨细胞前体细胞,常被用于研究成骨分化机制。使用茜素红试验检测并评估MOEVLPs对MC3T3-E1细胞促进成骨分化的影响。结果表明,MOEVLPs不能有效促进钙结节形成(图5D)。与上述CCK-8结果一致,显而易见,MOEVLPs对MC3T3-E1细胞的主要作用是促进细胞增殖。

图5.MOEVLP 在 BMSC 内化和 MC3T3-E1 成骨分化促进中无效
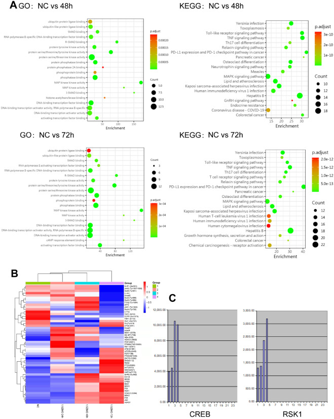
为了阐明MOEVLPs促进MC3T3-E1细胞增殖的机制,用MOEVLPs(1×10⁹ particles/ml)处理MC3T3-E1。在24、48和72小时,收集10⁷个细胞进行蛋白质组学分析。同时,还收集了10⁷个未经任何处理因素处理的MC3T3-E1细胞作为对照组。GO和KEGG分析表明MAPK信号通路被显著激活(图6A)。MAPK通路相关蛋白(CREB, RSK1)的表达水平显著增加(图6B和C)。使用MAPK通路抑制剂PD98059可显著逆转MOEVLPs的促增殖效应(图6D),并抑制CREB和RSK1的磷酸化(图6E–H)这些结果证实了MAPK信号通路及其相关蛋白在MOEVLPs促进MC3T3-E1细胞增殖中的作用和重要性。


图6.促进MC3T3-E1增殖机制的MOEVLPs的生物信息学分析和验证
本研究首次系统地报道了巴戟天来源的细胞外囊泡样颗粒(MOEVLPs)的抗骨质疏松活性,并阐明了其通过MAPK信号通路促进成骨细胞增殖这一新颖的作用机制。这些发现不仅为理解巴戟天的药理作用提供了新的视角,也为其开发成为一种新型、天然的抗绝经后骨质疏松药物奠定了坚实的理论基础和实验依据。
文献来源:Cao Y, Tan X, Shen J, Liu F, Xu Y, Chen Y, Zhou S, Qiu T, Li D, Zhao Q, Zhao K. Morinda Officinalis-derived extracellular vesicle-like particles: Anti-osteoporosis effect by regulating MAPK signaling pathway. Phytomedicine. 2024 Jul;129:155628.