12 年
手机商铺
公司新闻/正文
642 人阅读发布时间:2025-06-27 10:06
近期发表在Foods 期刊上的题为“Response Surface Methodology Optimization of Exosome-like Nanovesicles Extraction from Lycium ruthenicum Murray and Their Inhibitory Effects on Aβ-Induced Apoptosis and Oxidative Stress in HT22 Cells”的文章,该研究聚焦药食同源植物黑果枸杞(Lycium ruthenicum Murray, LRM)——其已知的抗氧化与神经保护活性为衍生ELNs(LRM-ELNs)的应用奠定基础,并针对阿尔茨海默病(AD)的核心病理β-淀粉样蛋白(Aβ)沉积引发的线粒体凋亡和氧化应激损伤,提出创新性解决方案:通过聚乙二醇(PEG)沉淀法结合响应面优化技术,建立高效低成本的LRM-ELNs提取工艺,旨在阐明其在抑制Aβ诱导的神经元凋亡与氧化应激中的分子机制,为开发AD预防性膳食补充剂提供理论依据和技术支撑。

●优化 ELN 提取方法:通过 PEG 法优化 LRM-ELN 的提取条件,提高提取效率,为植物来源 ELN 的规模化生产提供了理论基础。
●揭示 ELN 的细胞保护作用:研究 LRM-ELN 对 AD 细胞模型的保护作用,为 AD 的治疗提供了新的思路。
●探索 ELN 的作用机制:深入探究 LRM-ELN 的作用机制,为开发新型 AD 治疗药物提供了理论依据。
实验研究了PEG分子量、PEG浓度和离心力对LRM-ELNs产率、zeta电位和粒径的影响。结果显示,使用PEG6000时产率最高,粒径最小;PEG6000浓度为10%时,产率和粒径都达到最佳;离心力为8000×g时,产率最高且粒径适宜。

图1. 不同提取条件对LRM-ELNs的影响。( A ) LRM-ELNs在不同PEG分子量下的(a)产率、(b)zeta电位和(c)粒径。其他提取条件:PEG6000浓度为10%,相对离心力为8000×g,孵化时间为16小时。 ( B ) LRM-ELNs在不同PEG6000浓度下的(a)产率、(b)zeta 电位和(c)粒径。其他提取条件:孵化时间为16小时,相对离心力为8000×g。 ( C ) LRM-ELNs在不同相对离心力下的(a)产率、(b)zeta电位和(c)粒径。其他提取条件:PEG6000浓度为10%,孵化时间为16小时。 ( D ) LRM-ELNs在不同孵化时间下的(a)产率、(b)zeta电位和(c)粒径。其他提取条件:PEG6000浓度为10%,相对离心力为8000×g。数据以平均值±标准误表示。不同字母表示各组之间存在显著差异(p < 0.05)。
基于单因素实验结果,研究人员确定了 PEG6000 浓度 (A)、相对离心力 (B) 和孵育时间 (C) 三个关键参数,并利用 Box-Behnken 设计 (BBD) 进行 RSM 分析。通过17 次实验,收集了不同参数组合下 LRM-ELN 的产率数据,并建立了非线性二次数学模型。模型分析结果显示,该模型具有很高的置信度和拟合度 (p-value <0.0001, R² =0.9856),且参数之间相互作用显著,其中 PEG6000 浓度对 LRM-ELN产率的影响最大。通过分析响应面图,确定了 LRM-ELN 提取的最佳参数组合为:PEG6000 浓度11.93%,相对离心力9720×g,孵育时间21.12 小时,预测产率为4.19 g/kg。验证实验结果显示,在最佳条件下,LRM-ELN 的实际产率为4.24 g/kg,与预测值非常接近,证明了 RSM优化方案的有效性。

图 2. 聚乙二醇6000浓度、相对离心力以及孵化时间对LRM-ELNs产率的三维(3D)响应面及其相应的二维(2D)等高线图。( A , D ) 聚乙二醇6000浓度与相对离心力, ( B , E ) 聚乙二醇6000浓度与时间, ( C , F ) 相对离心力与时间。
透射电子显微镜(TEM)被用于检测在优化条件下分离的LRM-ELNs的形态。如图3A所示,LRM-ELNs呈现出球形形状,代表了ELNs的典型特征。通过纳米粒子尺寸分析仪分析,显示LRM-ELNs的平均粒径为114.1纳米(图3B)。此外,LRM-ELNs的Zeta电位测量值为-6.36毫伏(图3C)。

图3. LRM-ELNs的特性:(A) 使用 TEM 观察 LRM-ELN。(B) LRM-ELN 的粒径。(C) LRM-ELN的Zeta电位。
通过细胞实验发现,LRM-ELNs 本身对 HT22 细胞没有毒性,而Aβ 能够降低 HT22 细胞的活性并诱导细胞凋亡;LRM-ELNs 能够有效抑制 Aβ 诱导的 HT22 细胞凋亡,并提高细胞活性。表明LRM-ELNs 具有保护神经细胞免受 Aβ 伤害的潜力,为治疗阿尔茨海默病提供了新的希望。

图4. LRM-ELNs减轻了Aβ诱导的HT22细胞的细胞毒性和凋亡。通过MTT实验评估了(A)LRM-ELNs、(B)Aβ 和(C)LRM-ELNs/Aβ对HT22细胞存活率的影响。(D)通过流式细胞术评估了LRM-ELNs对Aβ诱导的HT22细胞凋亡的影响。数据以平均值±标准误表示。**与空白对照组相比,p<0.01;#与Aβ组相比,p<0.05;##与Aβ组相比,p<0.01。
研究发现Aβ 能够降低 HT22 细胞的线粒体膜电位 (MMP),增加促凋亡蛋白 Bax 的表达,减少抗凋亡蛋白 Bcl-2 的表达,并增加 Cleaved Caspase-3 的表达,从而诱导线粒体介导的细胞凋亡。LRM-ELNs 能够提高 Aβ 处理的 HT22 细胞的 MMP,减少 Bax/Bcl-2 比率,并降低 Cleaved Caspase-3 的表达,从而抑制线粒体介导的细胞凋亡。证明LRM-ELNs 能够通过抑制线粒体凋亡途径来保护 HT22 细胞免受 Aβ 伤害。

图5. LRM-ELNs对Aβ诱导的HT22细胞线粒体凋亡途径的影响。(A)经Aβ处理的HT22细胞中MMP的变化,无论是否在不同浓度的LRM-ELNs作用下。(B-D)通过WB测定HT22细胞中Bax/Bcl2和 Cleaved Caspase-3的蛋白水平。 数据以平均值±标准误表示。** 与空白对照组相比,p < 0.01;与Aβ组相比,p < 0.01。
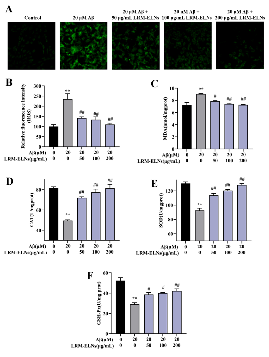
有研究已证实Aβ 能够增加 HT22 细胞内活性氧 (ROS) 和丙二醛 (MDA) 的水平,并降低抗氧化酶(如 SOD、CAT 和 GSH-Px)的活性。LRM-ELNs 能够降低 Aβ 诱导的 HT22 细胞内 ROS 和 MDA 的水平,并提高抗氧化酶的活性。证明LRM-ELNs 能够有效抑制 Aβ 诱导的 HT22 细胞氧化应激,这为其在治疗阿尔茨海默病中的应用提供了理论依据。

图6. LRM-ELNs对HT22细胞抗氧化指标的影响。HT22细胞经Aβ处理,并分别用不同浓度的LRM-ELNs处理或不处理,检测以下指标的水平:(A,B)活性氧(ROS),(C)丙二醛(MDA),(D)过氧化氢酶(CAT),(E)超氧化物歧化酶(SOD),以及(F)谷胱甘肽过氧化物酶(GSH-Px)。数据以平均值±标准误(SEM)表示。** 与空白对照组相比,p<0.01;p<0.05,##与Aβ组相比,p<0.01。
实验结果表明,Aβ 处理能够增加 HT22 细胞中细胞质 Nrf2 的表达,并降低细胞核 Nrf2、HO-1 和 NQO1 的表达。LRM-ELNs 能够降低 Aβ 处理的 HT22 细胞中细胞质 Nrf2 的表达,并增加细胞核 Nrf2、HO-1 和 NQO1 的表达。证明LRM-ELNs 能够激活 Nrf2/HO-1/NQO1 信号通路,从而提高抗氧化酶的表达,降低 ROS 和 MDA 的水平,并保护 HT22 细胞免受 Aβ 诱导的氧化应激。

图7. LRM-ELNs 对 Aβ 诱导的 HT22 细胞 Nrf2/HO-1/NQO1 信号通路的影响。(A-E)WB 测定 HT22 细胞中 nucl-Nrf2 、 cyto-Nrf2 、 HO-1 和 NQO1 的蛋白水平。数据表示为 SEM ±平均值。** p < 0.01 vs. 对照组,## p < 0.01 vs. Aβ 组。
●PEG 法能够有效地提取 LRM-ELN,最佳提取条件为:PEG6000 浓度11.93%,相对离心力9720× g,孵育时间21.12 h。
●LRM-ELN 能够抑制 Aβ诱导的 HT22 细胞凋亡和氧化应激。
●LRM-ELN 能够激活 Nrf2/HO-1/NQO1信号通路,增强抗氧化酶活性,降低氧化应激水平,从而发挥细胞保护作用。
总而言之,本文的研究为植物来源 ELN 的提取和应用提供了重要的理论依据,并为 AD 的治疗提供了新的思路和方法。未来研究可以进一步探索 LRM-ELN 的作用机制和应用价值,为开发新型 AD 治疗药物做出贡献。
参考文献:Response Surface Methodology Optimization of Exosome-like Nanovesicles Extraction from Lycium ruthenicum Murray and Their Inhibitory Effects on Aβ-Induced Apoptosis and Oxidative Stress in HT22 Cells. Foods,2024.