12 年
手机商铺
公司新闻/正文
351 人阅读发布时间:2025-06-20 16:49

本研究旨在探索源自 AMSC 的外泌体 (AMSC-Exo) 对皮肤伤口愈合的治疗作用。AMSC-Exo 在体外显著增强了细胞增殖、迁移和血管生成,并加速了小鼠全层皮肤伤口的愈合。这些效应是通过调节胶原沉积和胶原纤维类型转化介导的。通过对 AMSC-Exo 进行 miRNA 测序,确定了关键的 miRNA 及其信号通路。发现 miR-21-5p/STAT3 信号通路促进了 AMSC-Exo 与角质形成细胞之间的通讯,为基于外泌体的皮肤伤口愈合疗法提供了一种有前景的方法。
鹿茸的尖端在解剖学上被分割成不同的层,包括真皮、储备间充质(RM) 层、前软骨层、过渡区和软骨层,从上到下依次排列。位于真皮结缔组织下方的 RM 层的厚度为 2-3 毫米。它在光照时具有半透明的凝胶状外观,并且明显缺乏血管网络。作为鹿角的生长中心,RM 层在促进鹿角的快速生长过程中起着关键作用。通过细胞形态学、表面标志蛋白和多谱系分化电位成功分离和鉴定 AMSC,AMSC 显示出典型的成纤维细胞样形态,AMSC 的免疫荧光染色显示 CD44 和 CD90 阳性表达。同时证实了AMSC 具有体外发生脂肪生成、成骨和成软骨的能力。

Figure 1. AMSC 的分离和鉴定。(A) 天鹅绒鹿角的尖端,黑色箭头表示储备间充质层。(B) AMSC 在光场显微镜下的光学形貌,比例尺:500 μm;免疫荧光染色(C) 和流式细胞术。(D) 鉴定的 AMSC 表面标志物 CD44 和 CD90 的表达,比例尺:100 μm。通过油红 O (E)、比例尺:100 μm、茜素红 (F)、比例尺:200 μm 和阿尔新蓝染色 (G),比例尺:500 μm 检查 AMSC 的成脂、成骨和软骨生成分化电位。
通过超速离心获得 AMSC-Exo,然后使用透射电子显微镜、纳米流式细胞术、纳米库尔特计数器和蛋白质印迹法表征其形态、粒径、浓度和特异性蛋白表达。透射电子显微镜显示分离的 AMSC-Exo 呈现典型的囊泡结构,粒径约为 150 nm(图 2A)。蛋白质印迹分析证实了 AMSC-Exo 中关键标志蛋白的表达。具体而言,检测到了 CD81、TSG101 和 ALIX 蛋白,而阴性标志物 GM130 则不存在(图 2B)。这些结果表明获得的 AMSC-Exo 具有高纯度。

Figure 2. AMSC-Exo 的表征。(A) AMSC-Exo 的 TEM 图像,比例尺:200 nm。(B) AMSC-Exo 中已知外泌体标志物(CD81, TSG101 和 ALIX)和阴性标志物(GM130)的免疫印迹分析。通过纳米流式细胞术 (C) 和纳米库尔特计数器 (D) 检测的 AMSC-Exo 的粒径分布。(E) 通过纳米库尔特计数器测量的 AMSC-Exo 的 zeta 电位。
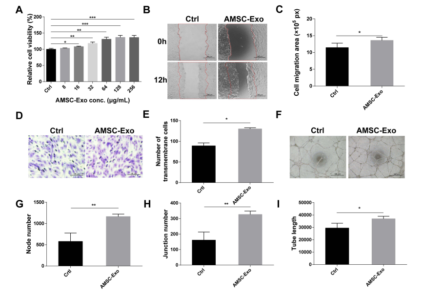
为了研究 AMSC-Exo 在伤口修复中的生物学功能,进行了几项实验。试验表明,暴露于 AMSC-Exo 的 HUVEC 细胞表现出更强的迁移能力(图 3D 和 E)。这些发现共同表明,AMSC-Exo 可能通过旁分泌机制促进表皮细胞和内皮细胞的增殖和迁移, AMSC-Exo 有效促进管状形成并促进血管生成,从而在体外证实了其支持愈合过程的潜力。

Figure 3. AMSC-Exo 对细胞增殖、迁移和管状形成的影响。(A) HaCaT 细胞经 AMSC-Exo 处理 72 小时后的细胞活力。(B) 通过划痕试验检测 HaCaT 细胞迁移,比例尺:500 μm。(C) 细胞迁移面积统计。(D) 通过 Transwell 检测 HUVEC 细胞迁移,比例尺:100 μm。(E) HUVEC 跨膜细胞数量统计。(F) HUVEC 的管状形成,比例尺:500 μm。HUVEC 管状形成的节点数量 (G)、连接点数量 (H) 和管长 (I)。图中 * 表示 p < 0.05, ** 表示 p < 0.005, *** 表示 p < 0.001。
为了评估 AMSC-Exo 在伤口愈合中的治疗效果,在小鼠中建立了全层皮肤伤口模型。发现G-Exo组相比于对照组,所有伤口最初都出现了相当大的结痂,周围的结痂呈淡黄色—这是伤口愈合早期发炎的迹象。G-Exo 组表现出最快的伤口闭合速度,从第 7 天观察到显著愈合,到第 16 天几乎完全闭合。结痂完全清除后,与邻近的健康皮肤相比,伤口区域表现出变暗和色素沉着。这证明 AMSC-Exo 显著增强了小鼠全层皮肤缺损的修复过程,促进更快更有效的伤口闭合。

Figure 4. AMSC-Exo 对小鼠全层皮肤损伤模型伤口愈合的影响。(A) 小鼠实验流程。(B) 在第 0、7、16、22、29 天用 PBS(对照组)、凝胶(凝胶组)或凝胶-AMSC-Exo(G-Exo 组)处理的伤口区域的整体形态照片。比例尺:5 mm。(C) 第 29 天相对于第 0 天的伤口面积比。图中 * 表示 \( p < 0.05 \), *** 表示 \( p < 0.001 \)。
为了进一步评估 AMSC-Exo 的修复能力,对愈合组织进行了免疫组织化学染色。G-Exo 组的表皮保持了完好的结构,真皮层包含密集排列、组织良好的胶原纤维,血管生成增强。这些结果表明 AMSC-Exo 不仅促进了更有序的胶原纤维沉积,还增强了血管形成,有助于改善全层皮肤伤口的皮肤再生并减少疤痕。

Figure 5. AMSC-Exo 改善了小鼠背部伤口的愈合质量。(A) 第 29 天对照组、凝胶组或 G-Exo 组皮肤切片的 H&E、Masson 三色染色和 CD31 免疫组织化学的代表性图像。红色三角形指示 CD31 阳性表达的新生血管,比例尺:50 µm。(B) 新生表皮厚度的定量分析。(C) CD31 阳性染色血管的数量。(D) 不同处理后第 29 天切片的 COL1 和 COL3 免疫组织化学染色,比例尺:50 µm。(E) COL3 和 COL1 的定量分析。图中 * 表示 \( p < 0.05 \), ** 表示 \( p < 0.005 \), *** 表示 \( p < 0.0001 \)。
miRNAs是外泌体中至关重要的活性成分,在皮肤损伤修复的各个阶段发挥着重要作用,从而加速伤口愈合。通过对外泌体的测序发现一个重要的靶标,信号转导与转录激活因子 3(STAT3) 被确定为关键靶标,特别是对于细胞迁移。进一步分析证实 miR-21-5p 可以与 STAT3 的 3'-UTR 结合,突显了 miR-21-5p 在调节基因表达中的关键作用,这些基因表达有助于增强 AMSC-Exo 的愈合特性。

Figure 6. STAT3 是 miR-21-5p 的直接靶标。(A) 通过 TargetScan 预测 miR-21-5p 的靶基因。(B) miR-21-5p 和 STAT3 之间的结合位点。(C) HaCaT 细胞中的双荧光素酶报告基因分析。(D) 用 miR-21-5p 模拟物 (miR-21) 或 miR-21-5p 抑制剂 (miR-21i) 处理后 HaCaT 细胞中 STAT3、TIMP3、MMP1 和 GAPDH 的相对蛋白表达。图中 ** 表示 p < 0.005, *** 表示 p < 0.001, **** 表示 p < 0.0001。(E)实验结果示意图。
本研究利用 AMSC-Exo 治疗皮肤伤口。从 AMSC 的条件培养基中提取了外泌体 (AMSC-Exo)。AMSC-Exo 有效促进了 HaCaT 角质形成细胞的增殖和迁移,并增强了 HUVEC 内皮细胞的迁移和管状形成能力。在皮肤损伤小鼠模型中,AMSC-Exo 治疗通过刺激血管生成、调节细胞外基质沉积和促进再上皮化,改善了小鼠皮肤的愈合质量。值得注意的是,AMSC-Exo 中的 miR-21-5p 通过下调 STAT3 和激活 TIMP3 发挥了关键作用,导致 MMP1 产生减少和疤痕形成减轻。这些发现凸显了基于外泌体的疗法在利用鹿茸干细胞再生能力来增强皮肤修复和再生方面的前景。
文献:Meng D, Li Y, Chen Z, Guo J, Yang M, Peng Y. Exosomes Derived from Antler Mesenchymal Stem Cells Promote Wound Healing by miR-21-5p/STAT3 Axis. Int J Nanomedicine. 2024 Nov 4;19:11257-11273.