12 年
手机商铺
公司新闻/正文
145 人阅读发布时间:2025-05-30 14:09
代谢功能障碍相关的脂肪性肝病(MASLD)是一种与肥胖和2型糖尿病等代谢紊乱密切相关的慢性肝病,其病理特征包括肝脏脂肪堆积、炎症、纤维化甚至肝癌。目前,MASLD的治疗药物有限,生活方式干预(如饮食调整)仍是主要手段。近年来,植物来源的外泌体样纳米囊泡(PENs)因其天然、生物相容性好、成本低等优势,成为药物递送和疾病治疗的研究热点。石榴(Punica granatum)富含鞣花酸(EA)等生物活性物质,具有抗氧化、抗炎和肝脏保护作用。然而,石榴来源的纳米囊泡(PNVs)在MASLD中的具体机制尚未系统研究。所以作者便针对石榴衍生的外泌体样纳米囊泡(PNV)进行功能探索,结果发现PNV在预防和治疗代谢功能障碍相关脂肪性肝病 (MASLD)有很好的作用。该研究成果已经发表在《Food Science & Nutrition》期刊上。

石榴(Punica granatum)是一种广泛食用的水果,以其丰富的生物活性化合物而闻名,包括多酚、类黄酮、单宁和鞣花酸。之前研究已经证实石榴具有抗癌、抗氧化、抗炎、抗糖尿病和肝脏保护特性。PNV 是运输生物活性分子(如蛋白质、脂质和核酸)的细胞外小囊泡,它们可以与肠道微生物群落相互作用并改变其组成、丰度和功能。然而,通过使用 PNV 调节肠道微生物群来研究肠-肝轴的研究很少,也没有对其有益机制进行系统研究。因此本研究首次探讨了PNVs(富含鞣花酸-EA)通过调节肠-肝轴改善MASLD相关肠道屏障功能障碍和肝损伤的潜力,揭示了PNVs作为天然纳米载体在MASLD治疗中的多重作用,包括修复肠道屏障、调节肠道菌群、减轻肝纤维化。为MASLD提供了基于天然产物的新型治疗策略,避免了合成药物的副作用,并阐明了EA通过抗氧化和抗炎途径发挥保护作用的分子机制。

图1.脂肪性肝病小鼠模型中PNV 对肠漏和肝损伤的分离、给药和保护作用的示意图
1.PNVs的提取与表征
首先从新鲜石榴汁中分离出外泌体样纳米囊泡(图2a), 通过TEM 分析表征 PNV 的形态和大小 (图 2b),证实了脂质层形态,NTA检测发现PNV 的大小约为 200-300 nm(图 2b)。测得的平均尺寸分布和浓度分别为152.8 nm 和 1.1 × 109颗粒/mL(图 2c)。因此,我们证实了纯化的PNVs 表现出典型的植物来源的外泌体样纳米囊泡的形状和大小。通过HPLC检测PNVs中EA的含量(图2d-f),并通过蛋白质组学分析其蛋白质组成(如几丁质酶、脂质转运蛋白等)。

图2.PNV 的分离和表征.(a) 分离 PNV 的差别超速离心程序的流程图 (b) PNV 的 TEM 图像 (c) 分离的 PNV 的大小和浓度的纳米颗粒跟踪分析 (NTA) (d) PNV 蛋白的 SDS-聚丙烯酰胺凝胶电泳模式。使用 SDS-PAGE 分离从 PNV 中提取的蛋白质,并用考马斯蓝染料染色。(e) 石榴的每种 PNV 蛋白的最终浓度。(f) 每种鞣花酸 (EA) 的 HPLC 分析。
2.体内分布实验
为了研究生物分布,雄性小鼠(n ≥ 3/组) 通过口服、IP(腹腔给药)或 IV(静脉给药) 给药用 DiR 染料标记的 PNV (1 mg/kg) 处理,并在 24 小时内成像(图 3)。在口服、IP 或 IV 给予 DiR 染料标记的 PNV 后,确定了几个器官(例如,结肠、小肠、肝脏、脑、肺、脾脏、肾脏、淋巴结和心脏)的图像密度。在结肠、小肠、肝脏和大脑中检测到大量口服 DiR 标记的 PNV,尽管它们的强度通常比静脉注射的强度弱得多,低于 IP 给药的强度。因此,这些结果证实 PNVs 是选择性分布到某些器官的纳米级纳米囊泡,例如肝脏、大脑和肠道。

图3. PNV 的体内组织分布.(a) 在口服、IP 或 IV 给药 PNV 后 24 小时,使用 IVIS 光谱获得各种组织中 DiR 标记的 PNV 的离体图像,包括小肠、大肠、脑、肺、心脏、肝脏、脾脏、肾脏和淋巴结。使用 Living Image 3.1 软件计算 DiR 染料强度。
动物分组:
(1)对照组(CON):标准饮食
(2)高脂饮食组(WD):诱导MASLD
(3)WD+PNVs组:口服PNVs(1 mg/kg/天)
(4)WD+EA组:口服EA(60 mg/kg/天,作为阳性对照)
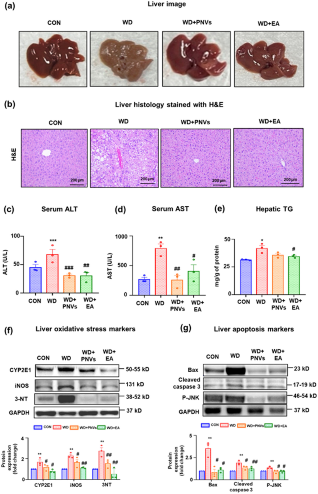
通过口服 PNVs 和 EA 缓解了肝脏中的这些损伤(图 4a),与对照组相比,W组的 H 和 E 染色肝脏组织学载玻片显示肝脂滴和炎症病灶升高,并且这种升高因 PNVs 和 EA 的给药而减弱(图 4b)。 PNVs显著降低WD组小鼠的血清ALT、AST和肝脏甘油三酯(TG)、肝脏氧化应激标志物(例如,CYP2E1、iNOS 和 3-NT)和肝脏凋亡标志物水平(图4c-g)。这些结果证实 PNV 可以通过抑制肝脏氧化应激和细胞凋亡标志物蛋白水平升高来预防 WD 相关 MASLD。

图4. PNVs 治疗减轻了 WD 诱导的 MASLD 小鼠肝损伤。

本研究揭示了从石榴汁中提取的外泌体样纳米囊泡的有效分离以及随后使用标准方法对其进行表征。有趣的是,纯化的 PNV 在管理肠道和肝脏损伤的 MASLD 模型方面显示出有益的治疗潜力。特别是,富含 EA 的 PNV 被证明少部分通过肠-肝轴减轻 MASLD 引起的肠道渗漏来改善肝脏中的脂质积累和纤维化。因此,有人认为富含 EA 的 PNV 是有前途的治疗和保护剂,不仅对肝脏疾病具有潜在益处,而且通过其抗氧化和抗炎活性对其他各种疾病具有潜在益处
❖研究亮点
首次系统证明PNVs通过肠-肝轴改善MASLD,提出PNVs作为多功能纳米药物的潜力,兼具治疗与营养补充作用。
❖局限性
PNVs中除EA外的其他成分(如miRNA)的作用未明确,临床转化需进一步验证安全性和长期效果。
❖未来方向
解析PNVs中其他活性成分的协同效应,开发基于PNVs的靶向递送系统,优化给药方案。
文献:Kim JS, Song BJ, Cho YE. Pomegranate-Derived Exosome-Like Nanovesicles Containing Ellagic Acid Alleviate Gut Leakage and Liver Injury in MASLD. Food Sci Nutr. 2025 Apr 10;13(4):e70088.