双荧光素酶实验是一种基于荧光素酶(Luciferase)的生物发光检测技术,广泛应用于基因表达、信号转导和蛋白质互作等生物学研究领域。在现代植物学研究中,双荧光素酶实验因具有高灵敏度、快速检测和低背景信号等优点,正逐渐成为探索植物生物学、遗传学和生理学的关键工具。从花卉园艺的精细调控,到农业育种的遗传改良,再到药用资源的生物活性评估,双荧光素酶实验以其卓越的性能和广泛的适用性,正在植物科研领域掀起一场“荧”响力革命。

双荧光素酶实验的原理是将萤火虫荧光素酶作为实验报告基因,海肾荧光素酶作为对照报告基因。实验报告基因用于测试实验条件下基因的表达,而对照报告基因作为内对照。以荧光素为底物来检测萤火虫荧光素酶活性,荧光素酶可以催化荧光素,在荧光素氧化的过程中会发出生物荧光,然后通过化学发光仪测定。

将启动子序列构建到萤火虫荧光素酶基因前,同时过表达转录因子。当转录因子与启动子上特异结合位点结合后激活荧光素酶基因转录,使萤火虫荧光素酶得以表达,最终荧光强度上升;当结合位点被突变后,转录因子无法与启动子结合,因此荧光值无明显变化。


将靶基因序列构建到萤火虫荧光素酶基因3'区域,同时过表达microRNA。当microRNA与靶基因上特异结合位点结合后,将干扰荧光素酶mRNA的翻译或导致其迅速降解,使荧光强度降低;当结合位点被突变后,microRNA无法与靶基因结合,因此荧光值无明显变化。

为了更直观地展示双荧光素酶实验在实际研究中的应用效果,接下来,小金将通过几篇经典的文献案例,进一步揭示其在多种类型植物(针叶树、水生植物、水果花卉、农作物等)科研实践中的具体应用与深远影响,以期能给读者朋友们带来些许研究思路和方法论上的启示。
案例一:裸子植物
yixi诱导的NAC转录因子在针叶树非生物胁迫多重响应中的作用

2023年6月,北京林业大学的研究人员在《Horticulture Research》在线发表了题为“An ethylene-induced NAC transcription factor acts as a multiple abiotic stress responsor in conifer”的研究论文,揭示了yixi诱导的NAC转录因子在针叶树非生物胁迫多重响应中的作用。
本研究通过对不同常见非生物胁迫下油松幼苗的差异表达基因筛选,发现PtNAC3激活明显、表达量最高。亚细胞定位分析显示,PtNAC3与PtZFP30主要定位细胞核中。酵母自激活实验发现,PtNAC3有转录激活能力,是转录激活子。通过酵母单杂、双荧光素酶系统、EMSA实验证实PtNAC3可以直接结合PtZFP30的启动子元件,CUT&Tag实验表明PtNAC3可以在油松本体内结合PtZFP30的启动子并激活其表达。以上结果表明,在油松非生物逆境响应途径中,PtNAC3是PtZFP30上游的核心反应子。


图源:doi.org/10.1093/hr/uhad130
案例二:水生植物
茉莉酸反应性转录因子NnWRKY70a和NnWRKY70b正调控荷花中苄基异kuilin生物碱的生物合成

在该项研究中,作者通过:(1)系统发育分析表明,NnWRKY70a 和 NnWRKY70b 为典型的可参与植物次生代谢调节的III 组 WRKY蛋白;(2)双荧光素酶和酵母单杂交实验表明,NnWRKY70a 和 NnWRKY70b 可以特异性结合BIA 途径基因启动子的 W-box顺式元件,从而正向调节荷花 BIA 生物合成,NnWRKY70b 的 BIA 生物合成激活比 NnWRKY70a 更强;(3)酵母双杂交和 BiFC 分析进一步揭示NnWRKY70b通过与在调节荷花 BIA 生物合成中的关键蛋白之间的相互作用,调节荷花 BIA 生物合成。以上的研究结果证明了 NnWRKY70 TFs 在激活荷花中 BIA 的生物合成中的积极调节作用,并为通过基于 TF 的基因工程提高 BIA 产量提供了可行的策略。

图源:doi: 10.3389/fpls.2022.862915

图源:doi: 10.3389/fpls.2022.862915
案例三:花卉

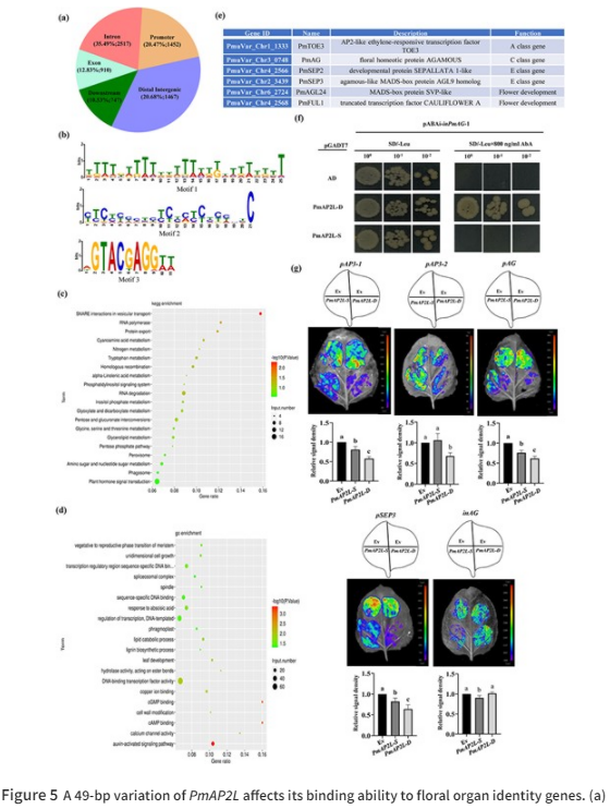
北京林业大学研究团队在Horticulture Research在线发表了题为“A 49-bp deletion of PmAP2L results in a double flower phenotype in Prunus mume”的研究论文。研究首次定位到控制梅花重瓣性的新基因PmAP2L,并发现该基因存在49 bp缺失,导致了梅花重瓣花形成,为梅花重瓣品种培育和其他观赏植物的重瓣性研究提供了新思路。
GUS染色和双荧光素酶实验证实,PmAP2L中49 bp缺失降低了其与Pmu-miRNA172a结合。利用梅花花芽瞬时表达系统,明确了重瓣基因PmAP2L-D和单瓣基因PmAP2L-S在调控花发育相关基因存在功能差异。随后通过DAP-seq、酵母杂交、双荧光素酶检测和LCI等实验表明,PmAP2L与辅助抑制因子PmTPL和组蛋白去乙酰化酶PmHDA6/19相互作用形成一个三元复合体来抑制花发育特征基因的表达。该研究阐明了梅花重瓣性状形成的分子机制,为李属植物和其他观赏植物重瓣品种培育提供了重要理论基础。

图源:doi.org/10.1093/hr/uhad278

doi.org/10.1093/hr/uhad278
案例四:水果
MdERF114正向调控苹果根系抵御腐皮镰孢菌侵染的分子机制

研究发现,MdERF114在苹果根系中受腐皮镰孢菌诱导高度表达。过表达MdERF114提高了苹果根系对腐皮镰孢菌的耐受性,而MdERF114干扰根系则表现出对腐皮镰孢菌敏感。作者通过酵母单杂交、双荧光素酶和EMSA等技术发现转录因子MdERF114通过结合MdPRX63启动子并调控其转录促进苹果根系中木质素的沉积,从而提高对腐皮镰孢菌的抗性。研究还发现MdWRKY75受腐皮镰孢菌诱导上调,并结合MdERF114启动子的W-box元件调控MdERF114的表达,从而获得对腐皮镰孢菌的抗性。

图源:doi.org/10.1093/plphys/kiad057
此外,作者通过酵母双杂交、荧光素酶互补实验和双分子荧光互补等实验证实MdMYB8与MdERF114存在相互作用,参与MdERF114介导的对腐皮镰孢菌的防御网络。总的来说,该研究为苹果根系响应腐皮镰孢菌侵染的调控机制提供了新的见解,为培育抗性砧木和防治苹果重茬连作障碍奠定了理论基础。

图源:doi.org/10.1093/plphys/kiad057
案例五:农作物
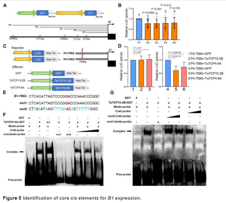
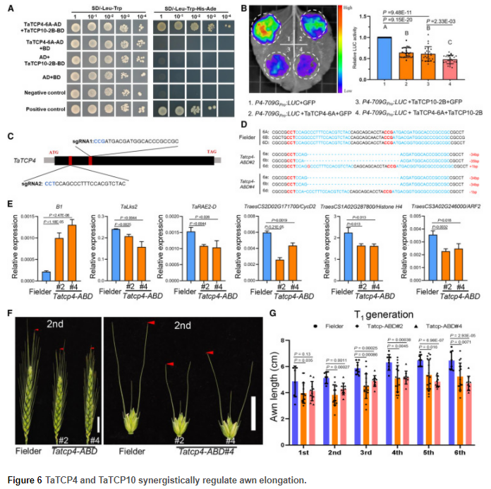
揭示TaTCP4/10-B1级联网络调控小麦芒伸长的分子机制

麦芒是小麦穗器官的重要组成部分,既是小麦重要的形态标记,同时也具有较强的生理功能,对小麦的产量、抗旱等具有重要的影响。2023年3月,中国农业大学小麦研究中心在Plant Communications杂志上在线发表了题为“The TaTCP4/10-B1 cascade regulates awn elongation in wheat (Triticum aestivum L.)”的研究论文,揭示了TaTCP4/10-B1级联网络调控小麦芒伸长的分子机制。
为了鉴定B1的上游调控基因,作者通过分析B1不同片段长度启动子的活性找到影响B1启动子活性的核心启动子片段(-697到-756bp),该片段包含之前研究报道与芒表型相关的关键变异位点(-709bp,G/A)。进一步通过顺式元件分析、双荧光素酶实验以及EMSA分析验证TaTCP4/10对B1启动子P4-709G的直接结合和转录抑制,结果表明,-709 bp处的SNP变异是调控B1基因表达的关键位点之一,且该变异可能通过影响转录因子的结合来调控B1基因的表达进而影响小麦的芒伸长。随后,作者通过酵母双杂交、基因编辑、表型分析等试验发现TaTCP4和TaTCP10协同调节芒伸长。

图源:doi.org/10.1016/j.xplc.2023.100590

图源:doi.org/10.1016/j.xplc.2023.100590

甘草在中国传统医学中已被广泛应用近千年,18β-甘草次酸是甘草的主要有效单体成分,揭示其在生物体内的分子靶点和作用机制有助于科学合理用药和国际推广应用。
该研究采用计算机模拟分子对接技术筛选到核受体HNF4α是18β-甘草次酸的潜在分子作用靶点。通过免疫共沉淀、双荧光素酶报告系统和点突变等分子细胞实验技术证实18β-甘草次酸作为HNF4α的拮抗剂抑制其转录活性,进而调控肝脏糖脂代谢的关键基因表达。肥胖和糖尿病等代谢疾病动物模型的疗效实验揭示18β-甘草次酸明显改善肝脏的糖脂代谢异常,降低血糖血脂、减轻脂肪肝和糖耐受。该研究明确核受体HNF4α是中药单体18β-甘草次酸的药物作用分子靶标,证实18β-甘草次酸改善肝脏糖脂代谢紊乱的功效和作用机制。

图源:doi.org/10.1016/j.phrs.2020.104840
通过对一系列文献实例的分析,不难发现双荧光素酶实验在各个领域的研究可谓百花齐放。无论是在针叶树,还是在水生植物、水果花卉、农作物以及中草药等众多植物中,双荧光素酶实验都展现了其强大的应用潜力和广泛的适用性。随着技术的不断进步和日趋完善,我们有理由相信,在未来的植物科学研究中,双荧光素酶实验将会发挥更加重要的作用,为解决更多生物学难题提供更强有力的技术支撑。

武汉金开瑞生物工程有限公司是一家专业致力于为全球制药企业、诊断试剂企业、科研试剂研发企业、高校和科研院所以及大型医院提供核酸及蛋白相关研究技术服务的高新技术企业。我们的植物研究服务平台集合了一系列先进的技术和方法,包括但不限于双荧光素酶检测、双分子荧光互补(BiFC)、荧光素酶互补实验(LCA)、植物亚细胞定位、EMSA,酵母杂交、外泌体研究等,旨在为植物科学研究提供全方位的技术服务。此外,我们还承接包括基因克隆、载体构建、蛋白表达与纯化、抗体定制、机制研究等在内的一站式技术服务。期待与您携手同行,共同推动植物科学研究的发展,为生态保护和人类健康事业持续贡献力量。
