12 年
手机商铺
公司新闻/正文
679 人阅读发布时间:2024-07-05 15:11
端午刚过,粽子的清香悄然弥漫在大街小巷,引人垂涎的同时,也勾起了我们对这一传统美食核心成分——糯米的好奇与思考。糯米又称糯稻,是水稻大家庭中一员,它不仅承载着节日的温情,更是一扇窗,透过它我们得以窥见水稻这一古老作物跨越千年的历史长河,以及其与现代科技交织融合的璀璨图景。
水稻,作为人类最早驯化的作物之一,承载着厚重的历史与文化价值,同时,它也是全球粮食安全的基石,支撑着世界上大部分人口的日常饮食。近年来,随着农业科技的飞速发展,水稻研究不断取得突破性进展,从分子层面的深入探索到高产、耐逆、优质新品种的培育,科学家们正以超出想象的创新力,回应着气候变化与人口增长带来的双重挑战。
值此端午佳节,粽香四溢之际,本文旨在引领您踏上一场关于水稻的探索旅程。小编将盘点近期水稻科研领域的重点研究,揭示这些成果如何在提升农业生产效率、保障粮食安全、促进生态可持续性等方面发挥着重要作用。
研究一:近期研究揭示水稻十万年连续演化史,实证中国是世界水稻起源地
由中国自然科学和人文科学领域专家学者强强联合组成的研究团队,利用植硅体微体化石分析等方法对浙江上山文化区水稻起源进行深入研究,揭示出水稻从野生到驯化连续跨越10万年的演化史。这不仅为理解人类社会发展、农业文明起源提供了新的证据,也进一步实证中国是世界水稻的起源地,并确认上山文化在世界农业起源中的重要地位。这项重要研究成果以研究论文的形式发布于国际权威学术期刊《科学》(Science)上。

研究剖面的位置和地层学
研究二:水稻免疫新路径:OsCERK1通过泛素调控激活免疫
2024年5月15日,中国科学院分子植物科学卓越创新中心王二涛、何祖华及张余共同通讯在Nature 在线发表题为“Release of a ubiquitin brake activates OsCERK1-triggered immunity in rice”的研究论文,该研究发现U-box泛素E3连接酶OsCIE1在水稻中起到抑制OsCERK1的分子制动器作用。

OsCIE1与OsCERK1相互作用,负调控OsCERK1介导的免疫
研究三:水稻抗旱新基因挖掘和抗旱应答方面取得新进展
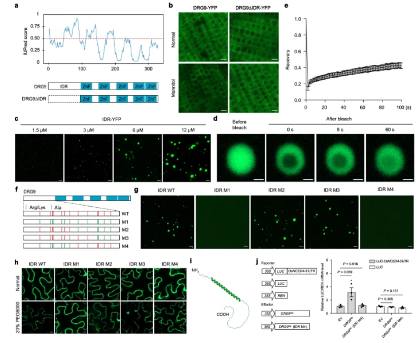
华中农业大学作物遗传改良全国重点实验室、湖北省洪山实验室熊立仲课题组研究成果以“A double-stranded RNA binding protein enhances drought resistance via protein phase separation in rice”为题在Nature Communications发表。研究通过关联分析在水稻中鉴定到了一个新的抗旱基因DRG9,并通过遗传学、细胞生物学、生物化学等方法,解析了DRG9参与调控水稻抗旱性的分子机制,为水稻抗旱性遗传改良提供了新的基因资源。

IDR中的α-螺旋对DRG9的相分离和功能至关重要
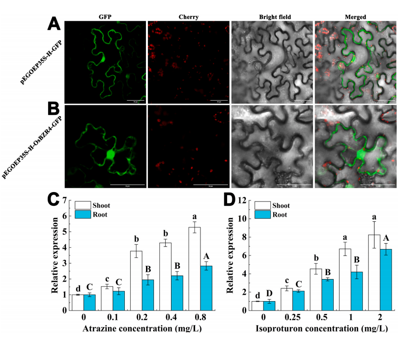
研究四:油菜素内酯促进水稻对除草剂降解机制研究获进展
广东省农业科学院植保所生物农药研究团队联合江苏省农科院农业设施装备研究所在Journal of Hazardous Materials上发表题为“The role of OsBZR4 as a brassinosteroid-signaling component in mediating atrazine and isoproturon degradation in rice”的研究论文。本研究描述了水稻中一个关键的油菜素内酯信号成分OsBZR4的新功能。研究发现OsBZR4通过促进水稻油菜素内酯合成相关基因和降解相关基因的表达,在ATZ和IPU的解毒和代谢中起重要作用。研究结果为OsBZR4介导的水稻抗除草剂机制的阐释提供了理论依据,对降低农药残留的膳食摄入风险具有重要意义。

ATZ和IPU胁迫下OsBZR4在野生型水稻中的亚细胞定位和表达分析
研究五:挖掘新的水稻穗粒数和粒重调控因子MOG1
JIPB在线发表了河南农业大学李俊周课题组与中国农业大学张战营课题组题为“Natural variation in MORE GRAINS 1 regulates grain number and grain weight in rice”的研究论文,该研究挖掘了一个新的水稻穗粒数和粒重调控基因MOG1,揭示了其提高产量的作用机制。

MOG1的特性
研究六:揭示CRK基因家族在水稻不同逆境应答中的重要作用
华中农业大学的研究团队在《Plant Biotechnology Journal》在线发表了题为“An expanded cysteine-rich receptor-like kinase gene cluster functionally differentiates in drought, cold, heat, and pathogen stress responses in rice”的论文。该研究不仅揭示了CRK基因家族在水稻不同逆境应答中的重要作用,而且为未来作物遗传改良提供了新的基因资源。

OsCRKs在水稻抗逆性中的全基因组鉴定和功能分析
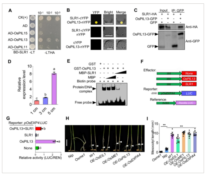
研究七:揭示yixi-赤霉素信号调控水稻直播性状中胚轴伸长及幼苗出土的分子机制

近期胡培松院士团队在JIPB上在线发表了题为“An orchestrated ethylene-gibberellin signaling cascade contributes to mesocotyl elongation and emergence of rice direct seeding”的论文,该研究揭示了调控水稻中胚轴伸长、破土出苗的新机制,为选育适合直播的水稻新品种提供了很好的参考。

SLR1抑制OsPIL13对OsEXPA4的转录激活
研究八:揭示水稻雄性配子发生过程表观基因组动态重编程机制
华中农业大学作物遗传改良全国重点实验室、湖北洪山实验室周道绣课题组在Genome biology上发表了题为“DNA methylation remodeling and functional implication during male gametogenesis in rice ”的研究论文。研究结果表明,水稻DNA甲基化在雄配子发生过程中存在动态重编程现象,直接影响雄配子发育相关基因表达和生殖,并发现一组表观调控因子在此过程中具有特异的功能。该研究为解析水稻生殖发育基因组重编程和植物表观遗传修饰的跨代遗传机制具有重要意义。

cmt3a和cmt3b突变影响小孢子母细胞(Me)、小孢子(UM)和精细胞(S)中DNA甲基化水平
“稻”亦有道,在探索“稻”之奥秘的征途中,科学研究的每一次突破都是向着更高产、更优质、更强适应力水稻品种迈进的重要一步。在水稻及其他作物的遗传改良、抗逆机制解析、基因功能验证等关键领域,精准高效的科研工具与专业技术服务至关重要。金开瑞不仅提供包括基因克隆、载体构建、蛋白质表达与纯化、互作分析、机制研究等在内的全方位技术服务,还精心研制了一系列与植物研究密切相关的试剂盒,旨在简化实验流程,加速科学发现。期待与您同行在科研创新的广阔道路上,共绘“稻”谷满仓的美好未来,共推农业科技的进步与发展!

参考资料:
●www.gdaas.cn/gdppri/zxyw/content/post_1244553.html
●m.thepaper.cn/baijiahao_27022456
●www.science.org/doi/10.1126/science.ade4487
●baijiahao.baidu.com/sid=1799896526581496286&wfr=spider&for=pc
● 10.1186/s13059-024-03222-w
● 10.1016/j.jhazmat.2024.134625
●www.shanghai.gov.cn/nw4411/20240516/f5fbdadc29824aee906ad7a931f524d0.html
● doi.org/10.1038/s41586-024-07418-9
● www.nature.com/articles/s41467-024-46754-2
● m.thepaper.cn/baijiahao_26939756
● onlinelibrary.wiley.com/doi/10.1111/jipb.13674
● onlinelibrary.wiley.com/doi/10.1111/jipb.13671
●onlinelibrary.wiley.com/doi/10.1111/pbi.14381