12 年
手机商铺
公司新闻/正文
416 人阅读发布时间:2024-07-05 15:04
蛋白质作为生命体的基本组分, 是细胞功能的最终执行者。研究蛋白质之间相互作用是理解生命活动的基础。继前文分享了四种广泛应用的蛋白质相互作用研究策略之后(错过精彩的朋友,请点击此处回顾),本文将引领大家深入了解第五种强大的技术——荧光素酶互补实验,继续深入探讨如何有效解析蛋白质之间的互作关系。
荧火素酶互补实验(Luciferase Complementation Assay, LCA)的原理是将荧光素酶蛋白的两个片段分别连接到两个不同的待测蛋白上,若两个蛋白能够结合,则荧光素酶蛋白得以补全酶解底物发出荧光。荧光素酶互补成像技术(Luciferase Complementation Imaging, LCI)则是这一原理在成像领域的具体应用,允许研究人员在细胞或生物体内直接可视化蛋白质相互作用的时空分布,为复杂生命过程的研究提供了一种直观且强大的工具。

LCA技术之所以成为研究蛋白质相互作用的又一热门选择,得益于其众多独特优势。首先,它具有高灵敏度和高特异性,能准确捕捉瞬时且微弱的蛋白质相互作用,减少了误报的可能性。其次,与传统的方法相比,LCA能够在活细胞环境中实时监测相互作用,避免了细胞裂解带来的假象。此外,由于其依赖于生物发光而非荧光或放射性标记,背景信号极低,提高了信号与噪声的比例。最后,LCA对细胞毒性小,适合长时间追踪和高通量筛选。

荧光素酶互补实验的技术优势
LCA作为一种强大而灵活的工具,已在多个生命科学研究领域彰显其重要价值,其应用范围广泛覆盖从基础分子生物学研究到复杂疾病机理的探索。而当我们将目光聚焦到植物科学研究领域,LCA的应用更是展现出了非凡的意义和影响力,尤其是在探索植物如何应对各种逆境胁迫(如干旱、盐碱、极端温度、病原菌侵染等)及其内在的抗性机制方面表现更是优秀。下面,我们来看几个具体的应用案例,深入理解LCA的应用及联用思路。
应用案例一:苹果树对 ARD的抗性机制研究

该研究旨在揭示苹果树对 ARD的抗性机制,特别是针对主要病原真菌——F. solani的防御策略。研究围绕转录因子MdERF114的功能及其调控网络展开,发现MdMYB8转录因子与MdERF114之间存在相互作用。这一结论是通过多种互作实验方法得出的,如下图所示:

图源:doi.org/10.1093/plphys/kiad057
A:酵母双杂交(Y2H)实验表明,在酵母中,MdMYB8能够与MdERF114相互作用。
B:通过荧光素酶互补实验发现,只有当MdERF114-Nluc和MdMYB8-Cluc共同注射时,才会观察到荧光信号,证明二者相互作用。
C:双分子荧光互补(BiFC)实验中,观察到MdMYB8与MdERF114在细胞核内发生相互作用。
D:Pull-down实验结果显示,MdERF114-HIS能够被MdMYB8-GST捕获,但不能被谷胱甘肽S-转移酶(GST)单独捕获,进一步证实了两者的直接相互作用。
应用案例二:光敏色素B (phyB)调控下胚轴伸长的分子机制

光敏色素B (phyB)介导植物的多种光反应,在这项研究中,为了进一步阐明phyB调控下胚轴伸长的分子机制,通过使用萤火虫荧光素酶互补成像技术(LCI),作者映射了BZR1与phyB的相互作用区域。结果显示,phyB不仅与BZR1的N端DNA结合域直接相互作用,还能与C端转录激活域发生作用。这表明phyB可以与BZR1的两个关键功能区域发生接触。此外作者还使用酵母双杂交(Y2H)和双分子荧光互补实验(BIFC)进一步证实了LCI的结果。这些实验均显示phyB确实能与BZR1的N端DNA结合域及其C端相互作用,这与LCI的结果一致,增强了结论的可靠性。

图源:doi: 10.1111/jipb.12822
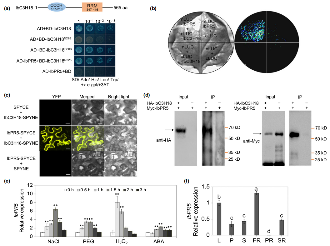
应用案例三:甘薯抗逆胁迫机制研究

该研究揭示了非串联型CCCH锌指蛋白IbC3H18通过调节活性氧、ABA、光合作用及离子交换途径调控甘薯逆境胁迫的分子机理。研究团队通过酵母双杂交(Y2H)、荧光素酶互补实验(LCA)、双分子荧光互补(BiFC)及免疫共沉淀技术(Co-IP)获得并验证了IbC3H18的互作蛋白IbPR5。过表达IbPR5能够通过激活ROS清除系统提高转基因烟草的抗逆性。该研究阐明了甘薯抗逆转录因子IbC3H18调控甘薯逆境应答的分子机制。

图源:doi: 10.1111/nph.15925
武汉金开瑞生物工程有限公司,作为国内外知名的高新技术企业,专精于为全球范围内的制药行业、诊断与科研试剂开发商、高等学府、科研机构,乃至大型医疗机构提供核酸与蛋白研究相关的一站式技术服务及试剂盒产品。无论是在医学研究、新药开发,还是农业科学、作物改良等领域,均能提供个性化研究方案,助力加速项目进程。期待与您并肩同行,共同揭开生命科学与应用技术的崭新篇章~
