在亚当和夏娃的时代,苹果是世界邪恶的起源。除了白雪公主可能会反对使用苹果之外,水果、植物和天然提取物几千年来一直被认为是治疗人类健康疾病的药物。那这认知的背后是否存在理论依据呢?An apple a day keeps the doctor away是否又真的如此神奇?今天,我们就一起来揭开“可食用外泌体背后的故事之水果篇”~
苹果外泌体
Trentini M等研究测试了苹果外泌体(ADNVs)的生物学特性和生物学效应,证实了ADNVs治疗的安全性。ADNVs可从不同角度发挥作用,在多个细胞系中诱导抗炎症信号,显示出与免疫系统直接对话的能力,具有很高的临床潜力。此外,研究还指出ANDVs具有的抗炎作用主要由miRNA-146a通过抑制NF-kb通路负向调节促炎细胞因子的产生。
差异miRNA表达分析与T靶基因预测
柠檬外泌体
据报道,柑橘类等水果的水提物或其本身含有的化学物质对肿瘤具有抑制作用。柠檬作为柑橘类的代表性水果,其外泌体可靶向肿瘤细胞,发挥抗肿瘤作用。由于柠檬和胃内的pH相似,所以柠檬外泌体在胃肠道内具有良好的稳定性。Yang等发现给小鼠灌胃柠檬外泌体后,可有效抑制胃内肿瘤的生长,且安全性良好,对肝脏、肾脏、脾脏等无不良反应,其抗肿瘤效果与活性氧的产量呈正相关。

癌症生长抑制与LDEVs在胃肠道中的分布
此外,南京中医药学术团队从柠檬水中分离出细胞外囊泡样纳米颗粒(LEVNs),通过一系列实验证明其可以从肠道运输到肾脏,并主要富集在肾小管细胞。而且口服LEVN可显著减轻大鼠肾结石的进展,除了能够改变草酸钙(CaOx)的结晶向一个较不稳定的亚型转变,柠檬来源外泌体还抑制CaOx诱导的小管细胞内质网应激反应。总之,本研究揭示了LEVNs介导的抗肾结石机制,并为饮用柠檬水预防结石形成提供了积极证据。

葡萄柚和葡萄外泌体
葡萄柚外泌体和葡萄外泌体可靶向肠道细胞,调节肠道稳态,在用作个性化口服药物递送载体方面非常有潜力,可用于开发治疗炎症的口服小分子药物。Wang等研究发现葡萄柚外泌体本身具有抗炎作用,且可以作为口服药物载体递送抗炎药物。葡萄柚外泌体具有良好的生物相容性,可以靶向肠道巨噬细胞,诱导抗氧化因子血红素加氧酶-1表达,抑制促炎因子的产生,增强宿主的抗炎能力。

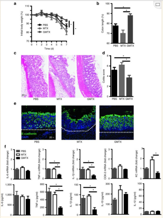
GMTX对活动性结肠炎的治疗作用
葡萄外泌体
Ju等发现可从碾碎的葡萄中分离出一种类外泌体纳米颗粒。这些类外泌体被小鼠食用后,能躲过各种消化酶的水解,最终到达肠道,加快肠道上皮增殖,促进结肠炎的恢复。

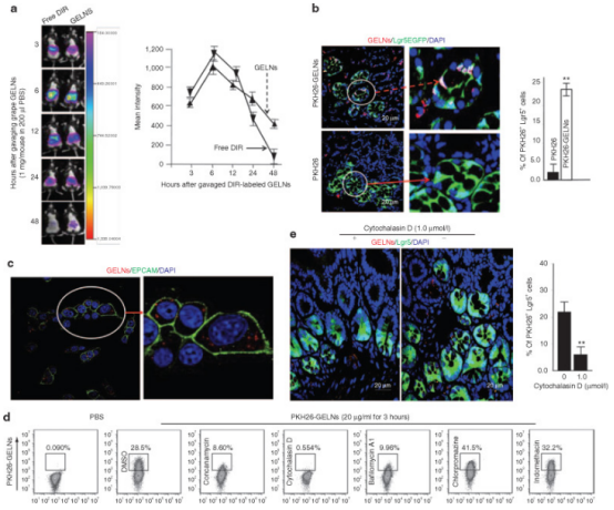
葡萄外泌体样纳米颗粒 (GELN) 被肠道干细胞吸收
蓝莓外泌体
我公司助力华中农业大学袁方教授研究团队,采用尺寸排阻色谱法和超速离心法成功从蓝莓中提取出类外泌体囊泡(blueberry exosome-like nanoparticles, B-ELNs),并对其内部富集的miRNA进行测序和基因组分析。结果表明,B-ELNs中最丰富的miRNA主要属于miR166家族和miR396家族。靶基因预测显示,B-ELNs可能调节与人类消化系统、免疫系统和传染病相关的通路。

基于尺寸排阻色谱法提取的B-ELN
非酒精性脂肪性肝病(NAFLD)是世界上最常见的慢性肝病,线粒体功能障碍和氧化应激在NAFLD的发生和发展中发挥着关键作用。蓝莓具有抗氧化、抗炎、抗肿瘤等活性,可改善代谢功能和认知能力。该研究筛选了蓝莓来源的外泌体样纳米颗粒(BELNs),发现BELNs具有抗氧化活性,通过减轻线粒体氧化应激改善非酒精性脂肪肝,可用于NAFLD的治疗。

BELNs可防止HFD喂养小鼠肝细胞中的液泡和脂滴积聚,并降低脂肪酸合成酶的表达
草莓外泌体
Perut F等从草莓汁液中分离、纯化并表征了类外泌体样纳米粒子(EPDENs)。这些EPDENs能够被人体细胞内吞,而不产生毒性效应。草莓源EPDENs可能通过其中保存的维生素C的活性,防止人体细胞的氧化应激来发挥作用。此外,草莓源EPDENs携带小RNA,对人体细胞的潜在活性可能产生新的保健方法,并引发关于跨界miRNA活性可能性的讨论。

EPDENs的鉴定和表征
水果来源的外泌体研究相对于动物实验具有独特的优势。首先,它避免了动物实验涉及的伦理和道德问题,降低了实验的伦理风险;其次,水果作为日常饮食中常见的来源,更易获取,不需要特殊的手续和法规批准;此外,水果更为环保,减少了对动物资源的需求,使研究更具可持续性;而且从经济角度来看,水果相对更为实惠,为研究者和实验室提供了成本效益的选择;更重要的是,水果来源的外泌体提取更容易标准化,有助于实验的可重复性和结果的一致性。综上所述,这些独特的优势使得水果来源的外泌体研究展现出广阔的发展前景。
武汉金开瑞生物工程有限公司作为一家专业致力于为全球制药企业、诊断试剂企业、科研试剂研发企业、高校和科研院所以及大型医院提供蛋白及相关研究技术服务的高新技术企业,我司“细胞外囊泡”研究中心专业聚焦于提供外泌体的个性化定制服务,项目经验丰富、技术团队过硬,致力于为您的科研之旅保驾护航,欢迎来询~


参考文献:
1、https://pubmed.ncbi.nlm.nih.gov/35203624/
2、Anticancer potential of Citrus juices and their extracts:a systematic review of both preclinical and clinical studies.
3、https://www.ncbi.nlm.nih.gov/pmc/articles/PMC7370524/
4、https://pubmed.ncbi.nlm.nih.gov/36727669/
5、https://www.ncbi.nlm.nih.gov/pmc/articles/PMC3944329/
6、https://www.ncbi.nlm.nih.gov/pmc/articles/PMC3702113/
7、食物来源外泌体口服制剂的医学应用
8、https://www.nature.com/articles/s41401-021-00681-w
9、https://www.sciencedirect.com/science/article/pii/S2213453023001842
10、https://www.mdpi.com/2218-273X/11/1/87
11、https://pubmed.ncbi.nlm.nih.gov/23752315/