12 年
手机商铺
公司新闻/正文
88 人阅读发布时间:2025-11-07 10:44
在分子机制研究中,蛋白互作验证已成为突破文章档次瓶颈的关键一环。这不仅是从2区到1区的跨越捷径,更是转化医学研究的重要基石。今天为大家系统梳理蛋白互作研究的完整技术路线!
1️⃣ 结合验证 - 证明两个分子存在物理相互作用
2️⃣ 靶点定位 - 精确鉴定结合结构域/位点
3️⃣ 功能调控 - 分析结合对分子活性的影响
4️⃣ 表型关联 - 阐明互作下游信号通路与疾病相关性

2024年发表在顶刊《Mol Cancer》的一篇题为“ESM1 enhances fatty acid synthesis and vascular mimicry in ovarian cancer by utilizing the PKM2-dependent warburg effect within the hypoxic tumor microenvironment”文章。主要介绍了ESM1是一种分泌蛋白,在促进卵巢癌(OC)的增殖和血管生成中起着重要作用。然而,ESM1 在 OC 患者缺氧微环境中代谢重编程和 VM 中的作用尚未确定,为了探究ESM1的作用,作者采用了以下方法进行探究:
❖液相色谱联合串联质谱分析CAOV3和OV90细胞。
❖通过GST-pull down、CoIP、IF免疫荧光共同验证ESM1、PKM2、UBA2和SUMO1之间的相互作用。
❖使用分子对接预测 ESM1、PKM2、UBA2 之间的结合位点与相互作用模式。
❖通过肾小管形成、transwell实验、RT-qPCR、Western blot、免疫荧光和体内异种移植肿瘤实验检测信号轴对OC细胞的生物学效应。
结果表明,缺氧通过HIF-1α的转录诱导ESM1表达的上调,ESM1是PKM2 和 UBA2 之间相互作用的重要介质,促进 PKM2 的 SUMO 化和随后PKM2二聚体的形成。这一过程促进了 Warburg 效应并促进了 PKM2 的核易位,最终导致 STAT3 的磷酸化。这有助于促进卵巢癌糖酵解和血管生成模拟。此外,作者的研究表明,Shikonin(紫草素)有效抑制 ESM1 和 PKM2 之间的分子相互作用,从而阻止 PKM2 二聚体的形成,抑制卵巢癌糖酵解、脂肪酸合成和血管生成模拟。
首先进行IP和液相色谱联合串联LC-MS/MS。通过蛋白质组学分析,成功鉴定出CAOV3细胞中共有203种蛋白质作为ESM1特异性结合蛋白,在OV90细胞中鉴定出196种蛋白质。有趣的是,在两种细胞系中发现与 ESM1 相互作用的 159 种蛋白质存在重叠,KEGG分析显示,这159种ESM1特异性结合蛋白大多富集于碳代谢、糖酵解/糖异生、脂质和动脉粥样硬化。与ESM1最强结合能力相关的5种蛋白质是PLEC、PKM2、ENO1、MYH9和HSPD1。

图1.通过蛋白组学分析CAOV3和OV90细胞中ESM1相互作用的蛋白
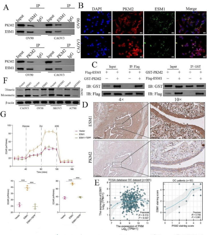
我们的Co-IP分析表明,内源性ESM1和PKM2在OV90和CAOV3细胞中相互作用(图2A). 正如预期的那样,IF染色证实ESM1和PKM2在这些OC细胞中强烈共定位(图2B)。然后,我们在293T细胞中过表达Flag-ESM1和GST-PKM2,并证实外源性ESM1在293T转染细胞中与PKM2特异性结合(图2C)。接下来使用 IHC 染色来研究 ESM1 和 PKM2 在 OC 患者样本中的表达和位置。这些研究表明,在OC患者样本中,ESM1与PKM2显著相关(P < 0.001,R = 0.74)(图2D)。我们还发现,在TCGA数据库OC数据集中,ESM1 mRNA与PKM2 mRNA显著相关(P = 0.027,R = 0.113)(图2E). 交联PKM2染色显示,与CAOV3和OV90细胞的载体组相比,ESM1过表达组的二聚体PKM2显著增加,与SKOV3和A2780细胞的载体组相比,ESM1敲低组的二聚体PKM2降低(图2F)。

图2.ESM1 通过与 OC 细胞中的 PKM2 相互作用来驱动 Warburg 效应。(A)co-IP测定证实了CAOV3和OV90细胞中ESM1和PKM2之间的相互作用。(B)IF证实了CAOV3和OV90细胞中ESM1和PKM2之间的相互作用。(C)将标记的ESM1和GST标记的PKM2转染到HEK-293T细胞中,然后进行Co-IP。(D)通过IHC染色测定的OC组织样本病理连续切片中ESM1和PKM2的表达(n = 30)。(E) OC 患者中 ESM1 和 PKM2 表达之间的相关性基于 TCGA 数据库 (n = 381)。(F)在具有ESM1敲低或过表达的OC细胞中形成二聚体PKM2。
ESM1分子模型是使用alphafold2构建的,随后,从PDB数据库中获取了UBA2(6XOG)和PKM2(1ZJH)的分子结构模型。采用GalaxyWEB对接软件(galaxy.seoklab.org/c)进行蛋白质-蛋白质对接,最终通过PyMOL映射分析选择最佳对接组合。ESM1中的8个残基LEU81、ASP27、ASP50、ASP90、GLY88、ARG82、LYS100和GLU303被预测为结合区的关键。这些数据还表明,ESM1、PKM2和UBA2之间的相互作用可能对ESM1的分子功能至关重要。

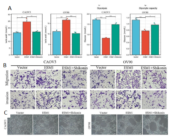
在CAOV3和OV90细胞中,与ESM1过表达组相比,ESM1和紫草素组的乳酸水平显著降低。相反,与ESM1过表达组相比,ESM1和紫草素组的葡萄糖水平显著升高(图4D)。功能实验表明,紫草素减弱了 ESM1 对 CAOV3 和 OV90 细胞迁移、侵袭和 VM 能力的影响(图 4E&F)。这些结果表明,紫草素可以通过体外驱动Warburg效应来抑制PKM2和ESM1之间的相互作用以及PKM2二聚体的形成,从而减弱OC迁移和侵袭以及VM。

在分子机制研究中,采用多技术联合的策略能构建出无可辩驳的证据闭环,极大地提升发现的可靠性,所以深入学习并掌握这套完整的蛋白互作验证体系,不仅能显著提升论文的机制研究深度,更为药物靶点开发和临床转化提供坚实理论基础!

