12 年
手机商铺
公司新闻/正文
236 人阅读发布时间:2025-08-22 10:30
为了寻找新的治疗药物,福建医科大学陈小松团队提出采用茶叶源纳米囊泡(TLNVs)作为天然纳米材料,该材料结合了茶叶中的生物活性成分与外泌体样递送优势,可靶向治疗色素沉着过度症状,并于今年七月将研究成果发表在了期刊《Materials Today Bio 》上。

局部应用茶叶来源的纳米囊泡(TLNVs)可有效抑制色素沉着,优于传统茶叶提取物。
❖新型纳米载体开发:
首次从福建福鼎大白茶中分离出茶叶源纳米囊泡(TLNVs),直径约123.2 nm,具有典型外泌体双膜结构(透射电镜验证)。
相比传统茶叶提取物(TET),TLNVs 透皮能力提升3倍(深达200 μm),且无细胞毒性。
❖黑色素抑制机制突破:
发现TLNVs富含miR-828b,通过靶向抑制转录因子MYB4,下调PI3K/AKT通路,进而降低黑色素合成关键基因(MITF、TYR、TRP-1/TRP-2)表达。
多功能协同效应:兼具抗氧化(清除ABTS/PTIO自由基)、抗炎(抑制TNF-α/IL-1β)、促自噬(上调LC3B/下调P62)作用。
❖体内外功效验证:
体外:TLNVs抑制B16-F10细胞增殖(EdU实验)及黑色素生成(超微结构观察),效果优于熊果苷。
体内:在UVB诱导的小鼠色素沉着模型中,TLNVs降低表皮黑色素沉积39%,增厚真皮层17%,胶原体积提升22%(组织染色量化)。
研究选用以多酚类物质和儿茶素含量高著称的福建福鼎大白茶茶叶,系统评估了茶叶来源纳米囊泡(TLNVs)改善皮肤色素沉着的潜力,并将其功效与传统茶叶提取物及阳性对照物熊果苷进行对比。首先从茶叶中分离纯化出TLNVs,通过透射电子显微镜(TEM)、纳米颗粒追踪分析(NTA)、代谢组学、次级代谢产物成分分析及miRNA测序等技术对其进行了全面表征。然后评估了茶叶来源纳米囊泡(TLNVs)的抗氧化能力、对小鼠黑色素瘤细胞B16到F10增殖的影响以及其促进细胞内黑色素清除的潜力。

茶叶来源的纳米囊泡在改善色素沉着中的作用和机制的示意图
1.TLNVs的分离与表征
通过超速离心法从福建福鼎大白茶鲜叶中成功分离出茶叶源纳米囊泡(TLNVs)。透射电镜(TEM)显示其具有典型外泌体双膜结构(图1B),粒径分析(NTA)证实平均直径为123.2 nm且分布均一(图1C)。代谢组学分析揭示TLNVs富含黄酮类(47.17%)、酚酸(12.42%)等活性成分(图1F),其高负电性(Zeta电位≈-90 mV)赋予优异分散稳定性(图1D)。该结果首次系统表征了TLNVs作为天然纳米载体的理化特性。

图1. TLNVs的分离和表征
2. TLNVs能清除自由基、抑制酪氨酸酶活性以及B16-F10细胞增殖
TLNVs展现显著自由基清除能力:对PTIO和ABTS自由基的IC₅₀分别为16.61 μg/mL和2.51 μg/mL,优于传统茶叶提取物(TET)和熊果苷(图2A-B)。同时,TLNVs(100 μg/mL)抑制酪氨酸酶活性达85%,与熊果苷相当(图2C)。在B16-F10黑色素瘤细胞中,TLNVs剂量依赖性抑制细胞增殖(EdU实验,图2D-G)及黑色素合成(超微结构观察显示黑色素颗粒减少,图2H-I),并下调MITF、TYR等关键蛋白表达(Western blot,图2J-N)

图2. TLNVs可以消除自由基,抑制酪氨酸酶活性和B16-F10细胞增殖,减少黑色素生成和相关蛋白表达
3.TLNVs改善小鼠皮肤色素沉着
通过激光扫描共聚焦显微镜观察,我们发现DiI标记的茶脂质纳米囊泡(TLNVs)在C57BL/6小鼠皮肤中展现出显著的渗透能力。色素沉着小鼠模型(图3B),研究表明与PBS组相比,TLNVs处理显著抑制了表皮黑色素沉积(图3C、D)。苏_木_精_-伊红染色分析表明,TLNVs组表皮厚度明显减薄,真皮厚度显著增加,提示其具有改善皮肤结构的潜力(图3C-E、F)。马松染色结果进一步证实,TLNVs处理后真皮胶原体积分数显著提升(图3C-G)。

图3. TLNVs改善小鼠的皮肤色素沉着
4.TLNVs的抗炎与促自噬作用
炎症标志物免疫荧光染色显示,相较于PBS对照组TLNVs处理组TNF-α和IL-1β表达水平显著降低,其抑制效果甚至优于熊果苷和TET(图4A-C、D),表明TLNVs具有显著的抗炎功效。此外,TLNVs处理后黑素体自噬相关蛋白LC3B表达明显增强,同时P62水平显著下降(图4B-E、F),提示TLNVs可能通过激活自噬通路调控黑色素代谢。本质上TLNVs通过抑制促炎细胞因子TNF-α和IL-1β的表达、改善炎症微环境,并促进黑色素降解等途径发挥作用。

图4. TLNVs可减少炎症因子,增加LC3B的表达,降低关键自噬因子P62的表达
5.蛋白组学揭示TLNVs作用机制
皮肤组织蛋白质组分析发现,TLNVs处理后879个蛋白上调、918个下调(图5B)。KEGG富集显示TLNVs显著影响PI3K/AKT信号、黑色素代谢及细胞骨架重构通路(图5D)。关键黑色素合成基因MITF和TYR在mRNA水平下调(qPCR验证,图5H-I),从分子层面解释其抗色素沉着机制。

图5.TLNVs透皮给药后黑色素生成相关蛋白表达的调控
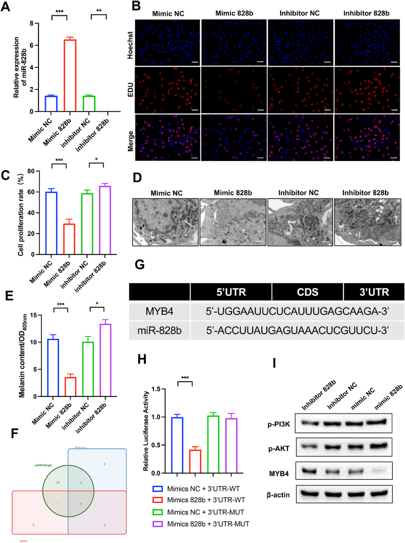
6.TLNVs透皮性与miR-828b靶向机制
Dil标记TLNVs证实其透皮深度达200 μm(图6A),可穿透至真皮深层(激光共聚焦)。机制研究表明,TLNVs富集的miR-828b直接靶向MYB4的3'-UTR(双荧光素酶报告基因验证,图6H),通过激活PI3K/AKT通路(p-PI3K/p-AKT上调,图6I)抑制MYB4表达,进而下调MITF/TYR等黑色素合成基因。

图6. TLNV具有良好的透皮性,miR-828b可以通过PI3K/AKT通路靶向MYB4,抑制黑色素生成
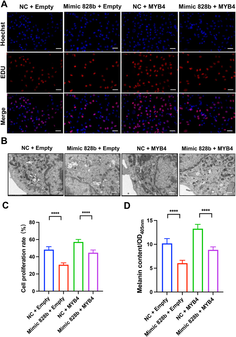
7. miR-828b/MYB4轴调控B16-F10细胞功能
为阐明miR-828b/MYB4轴的生物学功能,我们在B16-F10细胞中过表达MYB4,并通过检测MYB4 mRNA水平验证其表达,随后评估B16-F10细胞的增殖能力。研究发现MYB4过表达能促进B16-F10细胞增殖,并有效抵消miR-828b模拟物的抑制作用(图7A-C)。在黑素含量定量评估中,我们观察到与细胞增殖一致的变化规律:MYB4过表达显著提升B16-F10细胞的黑素合成能力(图7B-D)。本研究证实miR-828b通过靶向MYB4,同时抑制B16-F10细胞的增殖与黑素生成。

图7. miR-828b/MYB4 轴调节 B16-F10 细胞的增殖和黑色素生成
该研究不仅揭示了植物源纳米囊泡的跨界调控潜力,支持将TLNVs作为治疗色素沉着性皮肤疾病的一种天然、安全、有效的策略,更开创了'茶资源纳米化'的高值利用路径。未来需聚焦临床转化与机制深度解析,推动天然外泌体从实验室走向产业化。
后续研究方向:
转化医学:开展TLNVs临床安全性试验(长期毒性、免疫原性),探索其在黄褐斑患者中的疗效。
机制深化:解析TLNVs中其他miRNA/代谢物(如鞣花酸、生物碱)的协同作用网络。
技术优化:开发TLNVs规模化生产工艺(替代超速离心),设计缓释透皮制剂提升给药效率。
扩展应用:验证TLNVs在其他物种外泌体(如葡萄、人参)中的普适性,探索抗光老化、伤口修复潜能。
文献来源:Lin F, Wang T, Ai J, Wang J, Huang C, Tian W, Lan T, Fu L, Chen X. Topical application of Tea leaf-derived nanovesicles reduce melanogenesis by modulating the miR-828b/MYB4 axis: better permeability and therapeutic efficacy than conventional tea extracts. Mater Today Bio. 2025 Jul 17;34:102108.