12 年
手机商铺
公司新闻/正文
185 人阅读发布时间:2025-08-08 10:30
小干扰RNA(siRNA)作为RNA干扰(RNAi)技术的核心分子,以其高效、特异的基因沉默能力,已成为现代生命科学基础研究与创新疗法开发不可或缺的工具。其应用范围涵盖基因功能解析、疾病机制探索、靶点验证以及极具前景的核酸药物研发。然而,siRNA研究的成功与转化高度依赖于高品质siRNA的稳定供应。 精确、高效且可重复的siRNA合成工艺,是确保实验数据可靠性、降低脱靶效应、最终实现预期生物学效应的关键基石。
面对这一核心需求,我们深知专业、可靠的siRNA合成服务对于科研小伙伴的重要性。金开瑞一直专注于提供高纯度、高活性、严格质控的定制化siRNA合成解决方案,为科研工作者的基因沉默研究提供坚实保障。
以下2 篇最近研究均以金开瑞合成的siRNA 为关键试剂,在不同实验类型中实现高效基因沉默,充分验证了金开瑞siRNA 合成业务的“快、准、稳”。

图1.siRNA 交付试剂展示
高成功率设计:专业算法优化三条序列,最大化沉默效率,最小化脱靶风险。
严格质控体系:高规格纯化与质控,确保每条siRNA高纯度、高活性、低内毒素。
批次高一致性:标准化合成与QC流程,保证三条siRNA及不同订单间性能稳定可靠。
并行验证优势:三条序列同时提供,支持平行实验,快速筛选有效序列,排除脱靶效应。
灵活定制选项:支持多种化学修饰,满足特定实验需求。
可靠合成平台:成熟、稳定的寡核苷酸固相合成技术平台,保障产量与质量。
专利技术:在保证细胞转染效率(≥80%)的前提下,siRNA可达到70%以上的沉默效果。
文献1(IF:10.1) :
该文章今年6月份发表在《Mol Biomed》期刊上,题为“Leucine-rich pentatricopeptide repeat-containing protein (LRPPRC)-stabilized lncRNA small nucleolar RNA host gene 15 (Snhg15) modulates hematopoietic injury induced by γ-ray irradiation via m6A modification”。在这项研究中,旨在探讨长链非编码RNA(lncRNA)m6γ射线照射诱导的造血损伤的改变。揭示了一种新的机制,LRPPRC通过该机制稳定m6 A修饰的lncRNA Snhg 15调节γ辐射诱导的骨髓损伤,为预防和治疗放射损伤提供潜在的治疗靶点
合作单位:中国医学科学院放射医学研究所
供应商:金开瑞
lncRNA Snhg15(si-Snhg15)和LRPPRC蛋白编码基因(si-Lrpprc)
➤ 体外实验:常规siRNA
➤体内实验:2'-O-甲基化(2'-OMe)和5'-胆固醇修饰(msi-Snhg15/msi-Lrpprc),增强稳定性和体内递送效率。
体外(32D cl3 细胞)和体内(C57BL/6J 小鼠尾静脉注射)双重应用
siRNA的有效性:
金开瑞提供的siRNA高效敲低靶基因(Snhg15/Lrpprc),是机制研究的核心工具,效敲低Snhg15表达(敲低效率>70%)。
靶基因功能:
Snhg15:m⁶A修饰的lncRNA,促进辐射诱导的造血细胞凋亡和氧化损伤。
LRPPRC:作为m⁶A阅读蛋白,结合并稳定Snhg15,放大其损伤作用。
治疗潜力:
靶向LRPPRC-Snhg15轴的siRNA可显著减轻辐射造血损伤,为放疗防护提供新靶点。

图2. LncRNA Snhg15 m6A 修饰调节 BMC 的辐射损伤。a: 在 2 h 和 Ctrl 组之间具有差异 m6A 甲基化(高/低)和转录表达(上/下)的 lncRNA 的综合分析。b :m6 A 修饰的 lncRNA 簇具有高甲基化上调 (Hyper-up) 趋势。c: RNA-seq 热图显示 Ctrl、5 分钟和 2 小时组中差异 Snhg15 表达。d和e经照射的小鼠BMC(d)和32 D cl 3细胞(e)中Snhg 15表达的QRT-PCR验证。d:每个生物复制来自4只小鼠的混合BMC。f: Snhg15 m6A 甲基化变化的 IGV 可视化 2 小时内 vs Ctrl. g 和 h Snhg15 m6A 富集在辐照的 BMC (g) 和 32D cl 3 细胞 (h) 中的 MeRIP-qPCR 定量。g:每个生物复制来自4只小鼠的混合BMC。i :32D cl 3细胞中三个si-Snhg15序列的干扰效率。j 和 k CCK-8 测定测量 Snhg15 过表达/敲低 (j) 或 IR/IR + Snhg15 敲低 (k) 后的 32D cl 3 细胞活力。(n = 6 个生物重复。数据以平均值±标准差表示。统计显著性:e、g 和 h 的 t 检验;d 和 i-k 的单因素方差分析,*P < 0.05,**P < 0.01,***P < 0.001)
文献2(IF:7.5):
发表在《Journal of Translational Medicine》期刊上,题为“Integrating multi-omics to unveil PSMD12 as a critical gene in promoting brain metastases of lung adenocarcinoma”的一篇文章,该研究通过综合生物信息学分析,确定PSMD12是与BM相关的关键基因,PSMD12 与 BM 和生存率低的关联在包含 706 名患者的多个公共数据集中得到了验证。免疫组化结果证实,PSMD12蛋白高表达患者5年内BM发生率显著升高,无进展生存期较短。功能实验表明,PSMD12在A549细胞中的过表达破坏了血脑屏障的完整性并增强了肿瘤细胞的侵袭性,而敲低PSMD12则减弱了这些影响。此外,上游调节网络和敲低实验表明,下调的EOMES表达会导致PSMD12过表达。
合作单位:哈尔滨医科大学生物信息科学与技术学院
供应商:金开瑞
◆PSMD12(蛋白酶体26S亚基非ATP酶12):
使用4条特异性siRNA序列(si-PSMD12-1至si-PSMD12-4)靶向敲减。
◆EOMES(中胚层后部表达基因):
使用2条特异性siRNA序列(si-EOMES-1和si-EOMES-2)验证其对PSMD12的调控作用
1.PSMD12功能验证实验
Western Blot(WB):验证PSMD12蛋白敲减效率(图3b)。
Transwell侵袭实验:评估PSMD12敲减对细胞侵袭能力的影响(图3d)。
体外血脑屏障(BBB)模型:
测量跨内皮电阻(TEER)和液位差,评估BBB完整性(图3e-f)。
用荧光染料(CMFDA)标记细胞,定量穿过BBB的肿瘤细胞数(图3h)。
2.EOMES调控机制验证实验
转染si-EOMES至A549细胞。
qRT-PCR和WB:检测EOMES敲减后PSMD12的mRNA和蛋白表达变化
1.PSMD12敲减的效应
抑制肿瘤侵袭:
PSMD12敲减后,A549细胞的Transwell侵袭能力显著降低(vs. siRNA-NC对照组)(图3d)。
保护BBB完整性:
TEER值显著升高,液位差增大,表明BBB损伤减轻(图3e-f)。
穿过BBB的肿瘤细胞数量显著减少(图3h)。
结论:PSMD12过表达破坏BBB完整性并增强肿瘤细胞脑转移能力。
2.EOMES敲减的效应
反向调控PSMD12:
EOMES敲减后,PSMD12的mRNA和蛋白表达均显著上调,证实上游调控网络中EOMES是PSMD12的负向转录因子。
机制支持:该结果验证了算法预测的调控网络(TP53→ESRRB→EOMES→PSMD12通路)

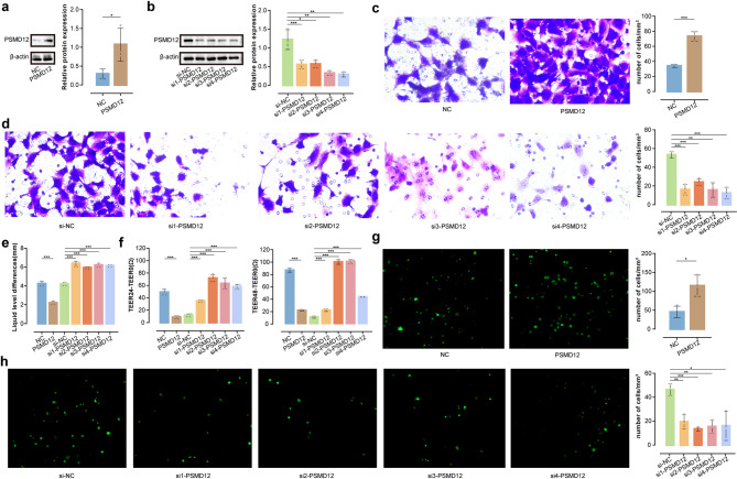
图3. PSMD12 对 A549 细胞穿越体外 BBB 模型的能力。(a)通过转染PSMD12(PSMD12组)和NC细胞,在A549细胞中PSMD12的相对蛋白表达。(b)通过转染4个siRNA-PSMD12质粒(si-PSMD12组)和si-NC细胞,在A549细胞中PSMD12的相对蛋白表达。(c、d)使用 transwell 测定转染 PSMD12 (c) 和 siRNA-PSMD12 质粒 (d) 的 A549 细胞相对于相应阴性对照细胞的侵袭能力。(e)BBB模型与处理过的A549细胞的液位差异。(f)处理过的A549细胞BBB模型TEER值的变化。它们是通过计算 24 小时(左)或 48 小时(右)的 TEER 值与 0 小时的 TEER 值之间的差值 (g, h) 通过体外 BBB 模型转染 PSMD12 (g) 和 siRNA-PSMD12 质粒 (h) 的 A549 细胞的荧光显微镜图像。(*,P < 0.05;**,P < 0.01;***,P < 0.001;指定两组之间的limma)
金开瑞配备了各种规格的全自动合成仪,先进的纯化设备,拥有丰富的RNA合成经验,已经完善了一整套RNA合成及纯化技术,能够提供高质量的RNA合成产品。现在为了更好的服务于客户,我们金开瑞推出了性价比超高的三保一套餐,额外赠送转染试剂,而且还建立了一套完善的siRNA引物设计流程,该流程结合了先进的生物信息学工具、严格的实验验证和丰富的行业经验,全方位助力您的siRNA 探究,期待与您携手合作,共同开启基因沉默研究的新篇章!
参考文献:
[1]Zhang S, Cheng Y, Gao Y, Xu F, Wang Y, Zhang J, Shang Y, Li D, Fan S. Leucine-rich pentatricopeptide repeat-containing protein (LRPPRC)-stabilized lncRNA small nucleolar RNA host gene 15 (Snhg15) modulates hematopoietic injury induced by γ-ray irradiation via m6A modification. Mol Biomed. 2025 Jun 25;6(1):44.
[2]Li X, Zhang J, Zhang M, Jiang W, Jia D, Wang R, Li H, Wang Z, Liu Y, Tang L, Deng J, Zhao W, Yu Y, Liu S, Qi L. Integrating multi-omics to unveil PSMD12 as a critical gene in promoting brain metastases of lung adenocarcinoma. J Transl Med. 2025 Jun 17;23(1):668.