12 年
手机商铺
公司新闻/正文
331 人阅读发布时间:2025-07-11 13:53
近期发表在《Int J Nanomedicine》 杂志上的一篇题为“古医药昆虫Steleophaga Plancyi(Boleny)来源的细胞外囊泡样颗粒通过增强自噬活性并促进成骨分化来治疗骨质疏松”的文章,首次报道了从古医药昆虫土鳖虫Steleophaga Plancyi(Boleny)中提取的细胞外囊泡样颗粒(Extracellular Vesicle-Like Particles, EVLPs)的提取方法和特性,并通过细胞和动物实验揭示了其通过增强自噬活性和促进成骨分化来治疗骨质疏松的作用机制。

1.首次揭示土鳖虫类外泌体囊泡(ELPs)的骨再生潜力
传统中药土鳖虫(Steleophaga Plancyi)被誉为“接骨圣药”,但其现代机制长期不明。本研究首次从土鳖虫中分离出ELPs,证实其通过激活自噬-溶酶体通路促进成骨分化,为骨质疏松治疗提供全新靶点。
2.“自噬-褪黑素”协同调控骨代谢
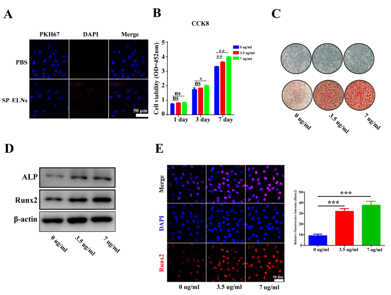
研究发现,SP-EVLP通过上调自噬标志物(如ATG3、ATG7和LC3-II)和激活褪黑素受体,形成“自噬-褪黑素”正反馈环路,显著增强成骨基因(Runx2、ALP)表达,为骨质疏松症的治疗提供了新的靶点。
3.动物实验验证疗效
在卵巢切除(OVX)骨质疏松大鼠模型中,SP-EVLP治疗组骨密度(BMD)提升约25%,骨小梁数量增加约1.8倍,且未观察到明显的肝肾毒性,显示出良好的安全性。
1.传统中药现代化:突破土鳖虫“经验用药”的局限,揭示其活性成分SP-EVLP的科学机制,为传统中药的现代化研究提供范例。
2.创新治疗策略:靶向自噬通路为骨质疏松症提供非激素替代疗法,尤其适用于激素敏感型患者,有望减少传统药物的副作用。
3.跨学科融合:结合外泌体组学、自噬生物学与骨代谢研究,开辟中药纳米药物新方向,为未来骨质疏松症治疗提供新思路。
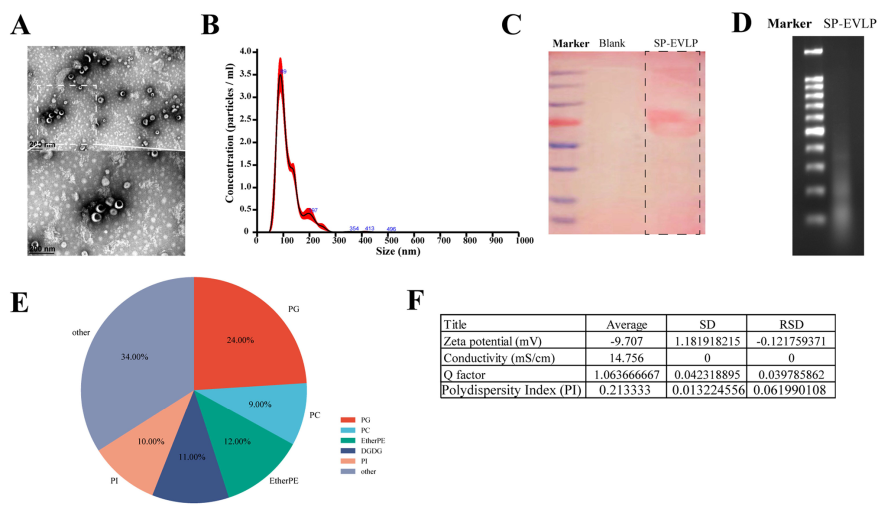
通过超速离心法分离SP-EVLP,透射电镜显示其典型杯状结构,粒径约89 nm,富含蛋白质和核酸等生物大分子。脂质组学分析显示其主要脂质类型为磷脂酰甘油(PG)和醚磷脂酰_乙_醇_胺(Ether-PE)。


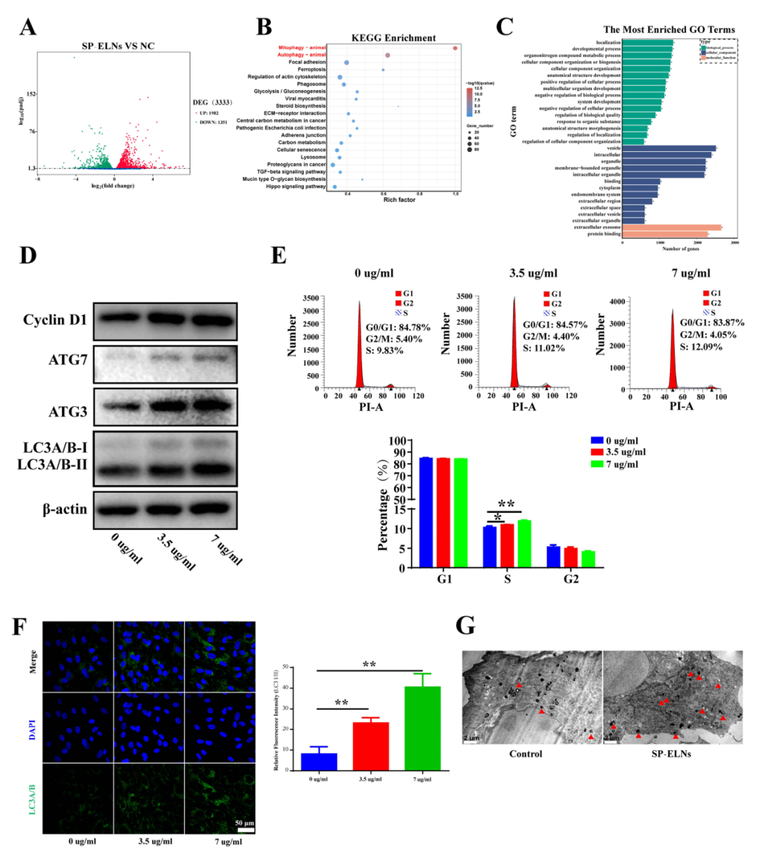
RNA测序和KEGG分析显示,SP-EVLP显著激活自噬相关通路。Western blot和免疫荧光实验表明,SP-EVLP处理后,自噬标志物ATG3、ATG7和LC3-II显著上调,自噬体数量增加。


图4. 抑制自噬阻断成骨分化
在OVX大鼠模型中,SP-EVLP通过肠溶胶囊给药后,显著增加骨密度(BMD)约25%,骨小梁数量增加约1.8倍。组织学染色显示,SP-EVLP处理组骨小梁数量显著增加,且未观察到肝肾毒性。

图5. 动物实验验证骨保护效果

本研究首次系统地研究了Steleophaga Plancyi(Boleny)来源的细胞外囊泡样颗粒的提取方法、特性及其在骨质疏松治疗中的作用机制。通过增强自噬活性和促进成骨分化,EVLPs为骨质疏松的治疗提供了一种新的潜在策略。未来的研究将进一步探索其临床应用的可能性。
参考文献:Lu J, Chen J, Jiang Y, et al. Ancient Medicinal Insect Steleophaga Plancyi (Boleny)-Derived Extracellular Vesicle-Like Particles Enhances Autophagic Activity to Promote Osteogenic Differentiation via Melatonin in Osteoporosis[J]. International Journal of Nanomedicine, 2025: 2059-2071.