12 年
手机商铺
公司新闻/正文
495 人阅读发布时间:2025-05-23 15:18
皮肤光老化(skin photoaging)是由于皮肤长期受到日光照射所引起的损害,主要由紫外线(UV)辐射引起,其通过诱导活性氧(ROS)的生成,激活氧化应激和炎症反应,进而促进基质金属蛋白酶(MMPs)的合成,抑制成纤维细胞功能,导致胶原蛋白降解和合成减少,最终引发皮肤松弛、皱纹等老化表现。目前,抗光老化策略(如护肤品、维生素类药物)存在成本高、副作用大或疗效不明确等问题,亟需开发天然、安全且高效的治疗方法。
植物源性细胞外囊泡样纳米颗粒(PELNVs)因其天然来源、生物相容性好、抗氧化和抗炎特性,成为抗光老化研究的新方向。何首乌(Polygonum multiflorum)作为传统中药,富含蒽醌类、二苯_乙_烯_苷等抗氧化成分,但其提取物的有效成分和作用机制尚不明确,所以浙江省人民医院牟晓洲团队便展开了对何首乌的研究,从何首乌当中提取了囊泡样纳米颗粒(PMELNVs),系统分析其成分及代谢通路,探索其在抗光老化中的功效与机制,并将研究成果发表在Biomaterials Research 期刊上。

◆临床潜力:为开发低成本、低毒性的天然抗光老化药物提供新思路,尤其适合长期外用或局部治疗。
◆技术创新:结合代谢组学和纳米载体技术,验证植物囊泡的跨物种治疗潜力,拓展了传统中药的现代应用场景。
使用各种离心技术的组合分离 PMELNV(图1A)。在透射电子显微镜 (TEM) 进行的超微结构和形态分析中发现,单个的囊泡表现出圆形或杯状形态,具有盘状凹形结构(图1B)。NTA检测发现纳米囊泡的大小主要在 91.28 至 255.0 nm 之间(图1C)。通过使用 DLS 的实验,对PMELNV 进行了考马斯亮蓝染色,发现主要蛋白质在 15 至 20 kDa 的范围内。PMELNV 的平均ζ电位为 −7.72 mV,表明表面带负电(图1D)。为了更深入地了解 PMELNV 的组成和潜在的生物学功能,使用 LC-MS 技术进行了全面分析(图1E-F),发现何首乌外泌体当中包含多种抗氧化化合物和相关代谢途径。

图1.PMELNV 的检测和分析


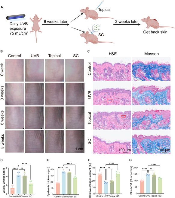
图3. PMELNV 对裸鼠光老化模型的影响

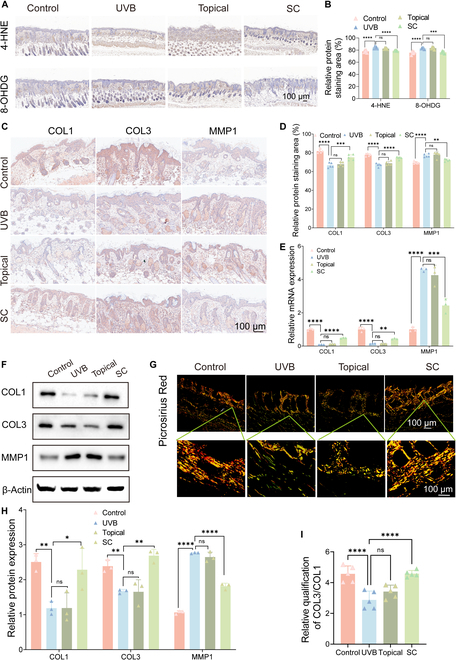
图4.体内 PMELNV 抗光老化性能评价
该研究系统阐述了何首乌来源的外泌体的组成和代谢途径,进一步研究其对抗光老化的功效和潜在机制,揭示了 PMELNVs 优异的抗氧化性能,减轻紫外线诱导的氧化应激,抑制基质金属蛋白酶的产生,减少细胞外基质降解,促进胶原蛋白合成,并最终发挥抗光老化作用。此外,安全性评估表明 PMELNV 具有良好的生物相容性。这项研究提供了新的证据,支持 PMELNV 通过减少氧化应激和增强胶原蛋白表达来抵抗光老化的能力,从而有可能成为一种新的对抗皮肤光老化的天然治疗剂,并有望提供更安全、更有效的局部抗衰老策略。
文献:He J, Fu L, Shen Y, Teng Y, Huang Y, Ding X, Xu D, Cui H, Zhu M, Xie J, Su Y, Li T, Huang W, Mou X, Bian Q, Fan Y. Polygonum multiflorum Extracellular Vesicle-Like Nanovesicle for Skin Photoaging Therapy. Biomater Res. 2024 Dec 19;28:0098.