12 年
手机商铺
公司新闻/正文
1137 人阅读发布时间:2025-05-16 13:30

传统药物递送面临血脑屏障(BBB)的严峻挑战,而外泌体作为天然纳米载体,具有穿透BBB的独特优势。但动物源性外泌体存在产量低、免疫原性等问题。
这项研究创新性地采用植物源性外泌体作为递送平台,解决了上述难题!
❖高产量低成本:从常见植物(如葛根)中提取,产量是动物细胞的100-1000倍。
❖低免疫原性:植物外泌体不会引发人体强烈免疫反应。
❖天然靶向性:可自发穿过血脑屏障,无需额外修饰。
研究团队通过差异超速离心结合膜过滤的方法成功从葛根中提取外泌体,电镜结果显示明显的杯状结构,同时对其进行了组学分析。

图2. Pu-Exos的制备与表征。(a)Pu-Exos制备过程示意图。(b)Pu-Exos粒径分布。(c)Pu-Exos透射电子显微镜(TEM)图像。比例尺:200纳米。(d)Pu-Exos-miRNA热图。(e)Pu-Exos中蛋白质的分子量分布。(f)Pu-Exos中脂质的类别和数量。PA:磷脂酸,WE:蜡酯,PC:磷脂酰胆碱,PG:磷脂酰甘油,LPA:溶血磷脂酸。(g1)大戟属植物和Pu-Exos中几种小分子的高效液相色谱图(HPLC)。(g2)Pu-Exos中小分子的定量分析。
◆PINK1蛋白:调控线粒体自噬的关键蛋白
◆NDI1 mRNA:编码线粒体复合物I替代酶
◆通过电穿孔法实现高效装载,载药效率达60%以上!

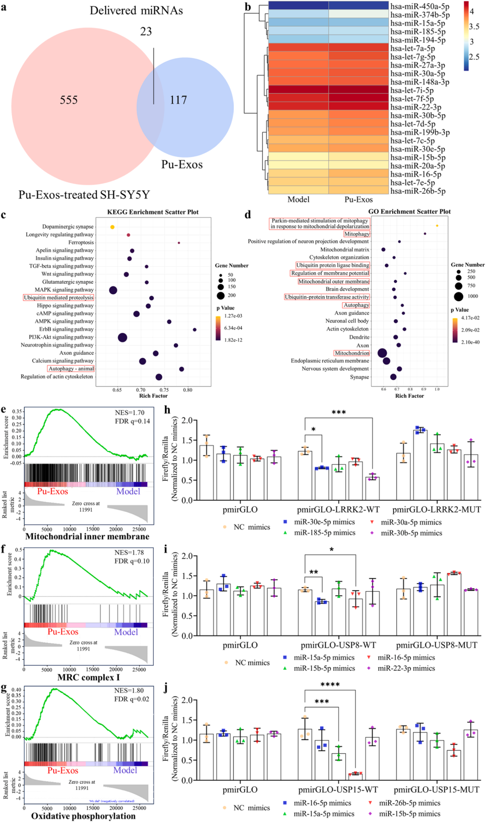
图3.生物活性Pu-Exos-miRNAs向PD递送及其分子机制阐明。(a)递送的23个miRNAs与Pu-Exos处理的SH-SY5Y细胞中上调的miRNAs之间的交集;(b)热图;(c) KEGG;(d)23个递送miRNAs靶基因的GO富集散点图(p < 0.05);(e)线粒体内膜;(f) MRC复合体I;(g)氧化磷酸化的GSEA富集图;(h-j)miRNAs分别与LRRK2、USP8和USP15的结合亲和力。
在MPTP诱导的PD小鼠模型中,治疗组表现出:
(1)运动协调性提高50%以上(旋转棒测试)
(2)多巴胺神经元存活率增加2倍
(3)线粒体膜电位恢复近80%

图4. Pu-Exos-PR的体外和体内递送。(a)Pu-Exos-PR的透射电镜图像及粒径分布。(b1-b3)细胞对Pu-Exos和Pu-Exos-PR的摄取。(c1,c2)下室中DiO标记外泌体的荧光强度。(d1-d3)Pu-Exos和Pu-Exos-PR的离体生物分布。****p < 0.0001,**p < 0.01,*p < 0.05,ns,不显著。
这项研究的突破性在于:
(1)首次证明植物外泌体可有效递送生物大分子至脑部。
(2)开创了多靶点协同治疗PD的新策略。
(3)为其他神经退行性疾病的治疗提供新思路。
该研究揭示葛根外泌体介导的中药miRNAs抗PD的分子机制,与其调控PINK1-Parkin介导的线粒体自噬清除功能,增强线粒体呼吸链复合物I和V的活性与ATP合成密切相关;为基于工程化植物中药外泌体介导中药活性miRNAs经鼻脑靶向递送治疗脑部疾病提供了全新思路与技术借鉴,也为相关领域的交叉研究开辟了新途径,提供了新范式;植物中药外泌体具优异的生物相容性、低免疫原性,与生物屏障穿透力,在此基础上改造修饰后的工程化中药外泌体有望发展成为新一代高效安全的中药纳米制剂,转化前景广阔。
文献:Plant-derived exosomes as cell homogeneous nanoplatforms for brain biomacromolecules delivery ameliorate mitochondrial dysfunction against Parkinson’s disease. Nanotoday. October 2024;Volume 58.