12 年
手机商铺
公司新闻/正文
258 人阅读发布时间:2025-04-14 10:09
最近发表在《Food & Function》期刊上的一篇题为《Biyang floral mushrooms-derived exosome-like nanovesicles: Characterization, Absorption stability and Ionizing radiation protection》的文章,开创性的提出了泌阳花菇及其活性提取物已被发现具有辐射防护作用,为深入挖掘其新型活性物质,本研究首次从泌阳花菇(Biyang floral mushrooms)中分离外泌体样纳米囊泡,填补了食用菌来源纳米囊泡在辐射防护领域的研究空白,相比传统花菇多糖,BFMELNs具有更小的粒径(111.94±10.48 nm)和更高的生物利用度。
证实食用菌纳米囊泡可通过"抗氧化-造血系统保护-器官损伤修复"多通路发挥辐射防护作用,为膳食来源纳米囊泡的跨物种调控机制提供新证据。开发新型天然辐射防护剂(相比化学防护剂Leucogen副作用更低),为功能性食品开发提供纳米载体新选择。
通过采用差速超速离心法(1,000×g→150,000×g梯度离心)、动态光散射(DLS)、测定粒径分布、Zeta电位分析、透射电镜成分分析(图1E-G)、SDS-PAGE电泳(考马斯亮蓝染色)、RNA琼脂糖凝胶电泳、薄层色谱(TLC)脂质分析(Folch法提取)等方法,建立可重复的花菇外泌体样纳米囊泡分离方案,确定BFMELNs的物理化学特征(为后续吸收和稳定性研究奠定基础),确认囊泡携带的生物活性成分(解释其辐射防护作用的物质基础)。

图1. BFMELNs 的提取特征
本研究评估食品加工温度对BFMELNs结构完整性的影响,为后续产品开发提供工艺参数。验证BFMELNs在胃肠道环境中的稳定性,解决口服生物利用度的核心瓶颈,通过系统性测试获得以下重要发现: 4-85℃处理2小时后,粒径变化率<15%(111.9→128.7nm) Zeta电位绝对值波动<1.5mV(-3.77→-2.31mV),证明BFMELNs具有优异的温度耐受性。 胃消化阶段:粒径增大至158.4nm(+41.6%),Zeta电位反转为+5.2mV。肠消化阶段:粒径维持<200nm(192.3nm),电荷恢复负值(-8.7mV),显示BFMELNs能抵抗消化酶降解,保持结构基本完整。胃酸导致的电荷反转(负→正)引发暂时性聚集,肠液中的胆盐通过疏水作用稳定囊泡结构,磷脂双层的完整性是抵抗消化的关键因素。首次证实食用菌来源纳米囊泡在模拟胃肠液中的"电荷自适应"特性,这一特性显著优于植物来源囊泡(如生姜囊泡在胃液中聚集率达80%)

图2. BFMELNS体外的稳定性
验证BFMELNs能否被消化吸收相关功能细胞有效摄取,阐明纳米囊泡进入细胞的分子途径。通过多角度分析获得两种细胞均呈现时间依赖性摄取(12小时荧光强度较3小时提升4.2倍),6小时出现明显的膜结合和内化现象,蛋白抑制剂(氯丙嗪)使摄取率下降68.3±5.7%,动力蛋白抑制剂(Dynasore)使摄取率下降59.1±4.2%,证明依赖网格蛋白和动力蛋白的内吞是主要途径。Caco-2细胞的摄取效率比HL-7702高1.8倍。可能机制:肠细胞特有的顶膜超微结构促进囊泡内化(机制模型:BFMELNs通过其表面蛋白(如整合素)与细胞膜受体结合→网格蛋白包被小窝形成→动力蛋白介导的微管运输→内体途径进入胞质)

图3. BFMELNS的细胞摄取能力
作用60Co-γ辐射氧化损伤细胞模型中,BFMELNs能够显著提高辐射损伤细胞的活力,与辐射对照组相比,细胞活力提高了30%以上。这表明BFMELNs具有良好的细胞保护作用,能够减轻辐射对细胞的损伤。BFMELNs能够显著降低辐射损伤细胞中活性氧(ROS)和丙二醛(MDA)的水平,同时提高超氧化物歧化酶(SOD)和谷胱甘肽过氧化物酶(GSH- Px)的活性。这说明BFMELNs具有抗氧化作用,能够清除辐射诱导的自由基,减轻氧化应激损伤。
通过彗星实验和γ- H2AX免疫荧光染色等方法检测DNA损伤,发现BFMELNs能够显著减少辐射引起的DNA双链断裂和γ- H2AX焦点的形成。这表明BFMELNs能够保护细胞DNA免受辐射损伤,维持细胞的基因稳定性。

图4. BFMELNS体外的抗氧化剂和辐射保护活性
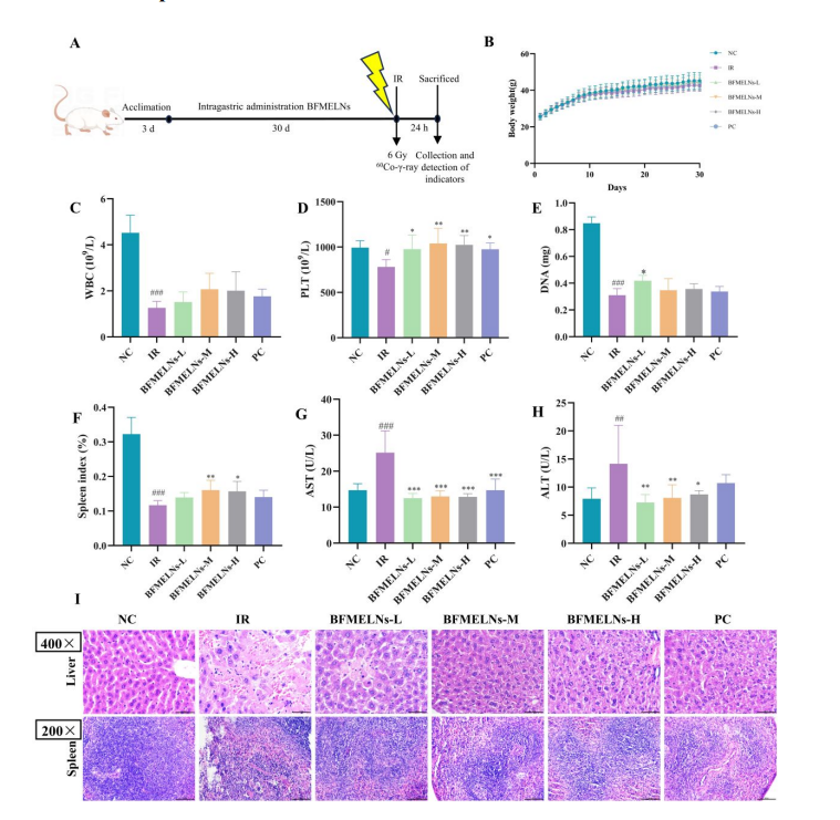
在小鼠辐射损伤模型中,BFMELNs能够显著恢复小鼠外周血中白细胞、红细胞和血小板的数量,使其接近正常水平。例如,辐射对照组小鼠的白细胞计数仅为正常小鼠的50%,而经BFMELNs处理后,白细胞计数恢复到正常小鼠的80%以上。BFMELNs能够减轻辐射对小鼠肝脏、脾脏等器官的损伤,通过组织切片观察发现,BFMELNs处理的小鼠肝脏细胞排列整齐,脾脏结构完整,而辐射对照组小鼠的肝脏和脾脏则出现明显的损伤和炎症反应。同时,BFMELNs还能够调节氧化还原状态,降低器官组织中的氧化应激水平,进一步保护器官免受辐射损伤。在辐射剂量为8Gy的昆明小鼠模型中,BFMELNs能够显著提高小鼠的存活率,与辐射对照组相比,存活率提高了40%以上。这表明BFMELNs具有良好的体内辐射防护作用,能够减轻辐射对小鼠机体的损伤,延长小鼠的生存时间。

图5. BFMELNS对辐照小鼠造血系统和主要器官的影响(n = 7)
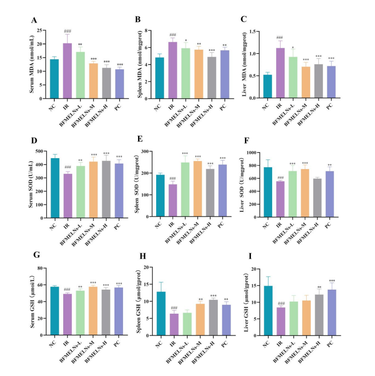
1、抗氧化机制:BFMELNs中的多酚和黄酮类化合物具有强大的抗氧化能力,能够清除辐射诱导的自由基,减轻氧化应激损伤。同时,BFMELNs还能够调节细胞内的抗氧化酶系统,提高SOD、GSH- Px等抗氧化酶的活性,进一步增强细胞的抗氧化能力。
2、抗炎反应:辐射损伤会引起炎症反应,BFMELNs能够抑制炎症因子的产生和释放,减轻炎症反应。例如,BFMELNs能够显著降低辐射损伤细胞中肿瘤坏死因子- α(TNF- α)和白细胞介素- 6(IL- 6)的水平。
3、BFMELNs中的RNA和蛋白质等成分可能参与DNA损伤的修复过程,促进DNA损伤的修复和细胞的恢复。例如,BFMELNs能够上调DNA修复相关基因的表达,如XRCC1和Ku70等。

图6. BFMELNS对辐照小鼠抗氧化状态的影响
本研究成功从泌阳花菇中分离并表征了含有RNA、蛋白质、脂质、多酚和黄酮类物质的BFMELNs,考察了其稳定性和吸收特性,并在IR诱导的氧化损伤细胞和小鼠模型中评估了其辐射防护作用,同时探讨了其生物安全性。研究结果为BFMELNs作为新型天然辐射防护纳米制剂的潜在应用奠定了基础。
BFMELNs作为一种新型的天然活性物质,为天然辐射防护剂的研发提供了新的来源。与传统的多糖类和多酚类辐射防护剂相比,BFMELNs具有更好的生物利用度和稳定性,有望克服传统辐射防护剂的不足。从食用菌等天然产物中提取外泌体样纳米囊泡,挖掘其潜在的辐射防护作用,为今后从其他天然产物中寻找新型辐射防护剂提供了借鉴。BFMELNs具有来源广泛、安全性好、效果佳等优点,有望成为一种理想的天然辐射防护剂,为BFMELNs的进一步开发和临床应用奠定了基础,为天然辐射防护剂的研发提供了新的方向。
论文第一作者为郑州大学生命科学学院硕士研究生凌云英和博士研究生李雪,通讯作者为郑州大学生命科学学院鲁吉珂教授和伊娟娟副教授。原文链接:doi.org/10.1039/d4fo00263f