2024年7月28日是第14个“世界肝炎日”,今年我国的宣传主题是“消除肝炎,积极行动”。肝脏是人体重要的代谢和解毒器官,然而肝病却一直是我国居民高发病和常见病。据统计,我国约有1000万丙型肝炎病毒感染者,并且以每年20万人的速度持续递增;约有8600万乙肝病毒感染者,约占全球感染总数的1/3。尤为严峻的是,原发性肝癌(PLC)不仅高居常见癌症之列,更是癌症相关死亡的第三大元凶。肝细胞癌(HCC)约占原发性肝癌的75-85%,其预后往往不佳,晚期治疗手段有限且效果甚微,让无数患者及其家庭陷入了深深的绝望之中......

图源:www.cnki.net/

图源:www.cnki.net/
然而,就在这一片阴霾之下,希望的曙光正逐渐穿透黑暗。近年来,随着分子生物学、免疫学等学科的快速发展,科研人员对肝炎及肝癌的认识不断加深,新的治疗策略和技术也不断涌现。2024年3月,Biomedicine & Pharmacotherapy在线发表了题为“Inhibition of PTPRE suppresses tumor progression and improves sorafenib response in hepatocellular carcinoma”的研究论文,该研究表明PTPRE抑制剂有望成为治疗HCC的新策略,金开瑞生物有幸为此研究提供了蛋白表达技术服务。

●通过小分子特异性靶向PTPRE是HCC治疗的新策略。
●PTPRE抑制剂Cpd-63在临床前模型中抑制HCC进展。
●Cpd-63通过抑制SRC的激活来抑制MYC的表达。
●PTPRE抑制剂提高了HCC细胞对索拉非尼的响应。

金开瑞合作技术:大肠杆菌包涵体大量表达服务,PTPRE和SRC的蛋白表达纯化。
蛋白酪氨酸激酶(PTKs)与蛋白酪氨酸磷酸酶(PTPs)之间的精细平衡对于维持正常的生理功能至关重要。这种平衡一旦失衡,往往会成为包括肝细胞癌(HCC)在内的多种肿瘤发生的诱因。作为PTPs家族的关键成员,PTPRE的异常表达已被先前研究证实是HCC进展的一个重要促进因素。为了进一步揭示PTPRE的作用机理及其作为潜在治疗靶点的可能性,研究团队与我司合作获得了高品质的重组蛋白,后被用于测定PTPRE抑制剂对于PTPRE蛋白磷酸酶活性的影响,以及探究PTPRE/SRC/MYC轴在肝细胞癌中的作用机制,为开发新型抗HCC疗法提供了宝贵的实验依据和深入的理论洞察。
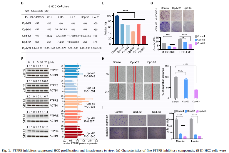
1.PTPRE抑制剂抑制HCC细胞增殖、迁移和侵袭
作者通过CCK-8细胞活力测定、克隆形成实验、和Transwell迁移和侵袭实验等实验技术,证实了Cpd-63能够有效抑制HCC细胞的增殖、迁移和侵袭,为HCC的治疗提供了新的潜在策略。


在裸鼠异种移植模型和肺转移模型中,通过测量肿瘤体积和重量、H&E染色和IHC等方法,证实了Cpd-63在体内有效抑制HCC的生长和转移。同时,这些结果还表明,Cpd-63在不影响正常体重增长的情况下展现出了良好的安全性,且在高剂量下对正常肝脏细胞株THLE-3和AML12无显著毒性,增加了其临床应用的可行性。

作者通过使用DMSO、Cpd-63或索拉非尼处理肝细胞癌患者来源的类器官,观察到Cpd-63能够剂量依赖性地抑制类器官的生长,且在相同剂量下比索拉非尼更有效。这一发现不仅强调了Cpd-63作为HCC治疗新策略的潜力,而且通过类器官模型,为个性化医疗和药物筛选提供了宝贵的平台,有助于更准确地模拟患者肿瘤微环境,评估药物效果和潜在副作用。


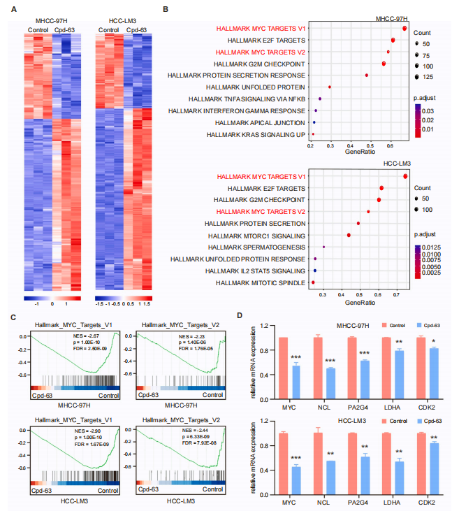
4.Cpd-63通过抑制HCC细胞中的PTPRE/SRC/MYC轴发挥作用
通过RNA-Seq和Western blot分析,证实了Cpd-63显著降低了MYC及其靶基因的表达,并抑制了SRC的磷酸化,揭示了Cpd-63通过PTPRE/SRC/MYC轴抑制HCC细胞的增殖和迁移的机制,为Cpd-63作为HCC治疗的新型策略提供了分子层面的证据。


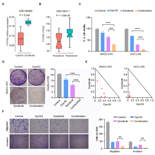
通过CCK-8细胞活力测定、克隆形成实验和Transwell细胞迁移和侵袭等实验技术,研究者证实了Cpd-63不仅能独立抑制HCC细胞的增殖、克隆形成和迁移,而且能显著提升索拉非尼的治疗效果,为HCC患者提供了一种有潜力的联合治疗方案。


三、小结
总的来说,该研究证实了PTPRE抑制剂通过PTPRE/SRC/MYC轴抑制肝细胞癌的生长和转移,且能够增强HCC细胞对索拉非尼的响应。在患者来源的类器官模型中,PTPRE抑制剂展现出显著的抑制效果,这意味着特异性靶向PTPRE具有可观的临床治疗前景。
金开瑞蛋白表达平台简介
蛋白表达是现代工业、医疗和基础研究领域的重要组成部分,金开瑞蛋白表达平台可针对目的蛋白的特殊性质,专业解决蛋白表达相关难题,已成功为全球各地客户提供3000余种重组蛋白产品,涵盖人类疾病相关蛋白(细胞因子、激素、酶、病毒抗原、重组抗体、片段抗体)、动植物蛋白和微生物蛋白。此外,我司还可提供从基因合成、抗原表达、抗体制备到胶体金、ELISA检测试剂盒开发及生产的一站式技术服务,欢迎各位新老客户、经销商客户来询~



参考文献
doi.org/10.1016/j.biopha.2024.116366