12 年
手机商铺
公司新闻/正文
527 人阅读发布时间:2024-03-11 10:50

2023年10月24日,华中科技大学同济医学院附属同济医院的研究人员在International Journal Of Nanomedicine (IF=8.0)期刊上发表了一篇为“Identifying the Potential of miRNAs in Houttuynia cordata-Derived Exosome-Like Nanoparticles Against Respiratory RNA Viruses”的研究论文。
该研究揭示了鱼腥草HELNs中miRNAs在两个物种中协同的抗病毒机制,并探讨了鱼腥草miRNAs和HELNs的潜在抗病毒范围。通过对HELNs中miRNAs的研究,我们了解到它们不仅可能直接作用于病毒基因,阻碍病毒的复制,还可能通过调节宿主细胞内的信号通路,产生间接的抗病毒效果,这提示我们HELNs及其中的miRNAs可能是一个有潜力的治疗呼吸道RNA病毒感染的新资源。
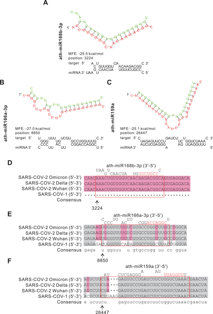
呼吸道RNA病毒,包括流感A病毒(IAV)、呼吸道合胞病毒(RSV)和严重急性呼吸综合症冠状病毒2型(SARS-CoV-2),是全球急性呼吸道感染的主要原因。植物衍生的外泌体样纳米颗粒(PELNs)含有miRNAs,显示出对病毒和人类转录本的显著跨界调控效果。中草药鱼腥草(Houttuynia cordata,H. cordata),常用于治疗呼吸疾病,但鱼腥草衍生的外泌体样纳米颗粒(HELNs)及其封装的miRNA在抗病毒中的作用尚不明确。
研究中从鱼腥草地下部分的根和地上部分的茎叶中,分别分离出两种类型的HELNs(uHELNs和aHELNs),并通过小RNA测序和RT-PCR鉴定了其中的miRNA表达。结果显示uHELNs和aHELNs中共12种高度富集的miRNAs,能够靶向不同的病毒基因组,如miR858a和miR858b能够靶向H1N1中的NP基因,而miR166a-3p能够靶向SARS-CoV-2中的ORF1ab。对于人类转录本的调控,miR168a-3p、miR168b-3p和miR8175能够抑制MAPK3表达;novel_mir2能够同时抑制AKT1和MAPK3表达。
研究使用了差速离心法提取HELNs并通过透射电子显微镜、纳米颗粒追踪分析和Zeta电位验证其特性。通过RNA测序鉴定miRNA,并使用RNAhybrid和miRanda软件对病毒基因组进行靶向预测。人的基因靶标预测采用功能富集分析对预测的人类基因靶标进行探索。采用MFOLD服务器和双露西法报告检测方案验证计算结果。
Figure 1:展示了研究的实验设计图,显示了从鱼腥草中分离HELNs的流程,并预测了这些纳米颗粒中miRNAs靶向呼吸道RNA病毒基因组及人类基因的情况。该图还表明了所有病毒结构和基因组图片来源于ViralZone网站。

Figure 2:通过TEM、NTA和Zeta电位的方法鉴定了鱼腥草的地下根(uHELNs)和地上茎叶(aHELNs)衍生出的外泌体样纳米颗粒。其中,白色箭头指向的是外泌体样纳米颗粒。
Figure 3:通过sRNA测序和RT-PCR验证得到uHELNs和aHELNs中miRNA的相对表达水平。该图表通过不同的阅读计数级别来展示了miRNA的表达情况,并通过RT-PCR方法验证了这些miRNA在uHELNs和aHELNs中的富集情况。
Figure 4:显示了HELNs中miRNAs预测靶向IAV基因组的结果,揭示了这些miRNA与H1N1基因组的结合位点及结构,并且通过多序列比对展现了这些miRNAs在不同亚型IAV中的作用。
Figure 5:提供了HELNs中的miRNAs靶向呼吸道合胞病毒(RSV)基因组的预测结果,具体展示了miRNAs与RSV基因组的结合位点和结构。

Figure 6:展示HELNs中miRNAs靶向SARS-CoV-1/2的预测结果,这些miRNAs能够与SARS-CoV-2 Omicron基因组特定位点结合,并且还展示了这些miRNAs与SARS-CoV-1和不同亚型SARS-CoV-2基因组的同源性比较。

Figure 7:通过生物信息学分析展示了HELNs中的miRNAs预测的人类基因靶点。其中提供了RNAhybrid和Miranda预测共同目标基因的文氏图,以及miRNA靶基因参与的PI3K-AKT和MAPK信号通路的KEGG分析和蛋白-蛋白相互作用网络图。

Figure 8:使用双荧光素酶报告检测方案验证计算预测的miRNAs及其靶基因。通过共转染miRNAs模拟物和相关靶基因的WT或MU报告载体到293T细胞中,测量并比较了荧光素酶活性的变化。最后提供了验证的miRNAs、靶基因以及牵涉物种的网络示意图。

这些图形清晰地展示了研究设计的流程,以及如何通过一系列的生物技术手段和生物信息学分析,得到了HELNs中miRNAs对抗呼吸道RNA病毒的潜在能力,并验证了它们在靶向病毒和人类基因中的作用。
文中双荧光素酶报告基因检测由金开瑞生物合作完成
本文首次报告miR858a和miR166a-3p具有跨界调控能力,并揭示了鱼腥草HELNs中miRNA的抗病毒机制。HELNs中富集的miRNA可以直接靶向病毒基因组,并通过调节宿主基因表达,启动对病毒感染的免疫应答。此外,本研究也显示了新的膳食来源HELNs的潜力,与现有抗病毒策略相比可能提供一种安全的备选选择。研究还指出了使用鲜鱼腥草而非干燥鱼腥草的必要性,因为在新鲜条件下HELNs和miRNA最为丰富。
鱼腥草HELNs中含有的高度富集的miRNAs具有针对呼吸道RNA病毒的直接抗病毒作用,并能够通过调节人类转录物间接增强宿主对病毒的防御,体现了鱼腥草在抗病毒方面的传统应用与现代分子水平研究的结合。