题目:UBL3 modification influences protein sorting to small extracellular vesicles
期刊:Nature Communications
影响因子:12.353
主要技术:蛋白质组学、流式、外泌体
研究背景
外泌体是一种小型胞外囊泡(sEVs),来自于多泡体(MVBs),通过运输蛋白质、mRNA和miRNA介导细胞间的通信。然而,哪类蛋白质被归为sEVs的分子机制还不是完全清楚。在这里,作者报道了泛素样3(UBL3)膜锚定的Ub折叠蛋白MUB作为翻译后修饰因子PTM调节蛋白向胞外囊泡转化。作者发现UBL3的修饰对于将UBL3归类到MVBs是不可缺少的。同时作者还发现从UBL3缺失型小鼠样本中纯化的sEVs总蛋白,与野生型小鼠相比减少60%,并从蛋白质组学分析结果中发现了1241个与UBL3互作蛋白,包括Ras。作者展示了UBL3改变Ras基因和致癌基因RasG12V突变体,UBL3的表达促进RasG12V到sEVs的转变。综上所述,结果表明PTM被UBL3取代并影响蛋白到sEVs的归类转化。
研究内容及结果
1. UBL3作为转录后调控因子的分析
目前对于UBL3作为PTM转录后调节因子的作用还不清楚,为了明确这一调控机制,作者在MDA-MB-231乳腺癌细胞中过表达带Flag的Flag-UBL3(16kDa),并通过免疫共沉淀纯化UBL3蛋白。有趣的是,在过表达Flag-UBL3细胞中,UBL3条带出现弥散现象,并在样品装入SDS-聚凝胶电泳之前添加2-mercaptoethano(βME+)后信号消失。为了验证UBL3修饰确实发生在体内,作者建立了UBL3敲除小鼠,并在脑组织(此组织UBL3高表达)中分析PTM,发现PTM表达下降。作者同时构建了UBL3C113/114突变,检测发现不仅在MDA-MB-231细胞中,在每一个所检测的细胞中UBL3均不表达。但在UBL3C113A和UBL3C114A突变体中,UBL3修饰表达虽降低但仍能检测到其表达。
图1 UBL3作为转录后修饰因子的分析
2. UBL3向MVBs和sEVs转化过程中UBL3的修饰不可缺少
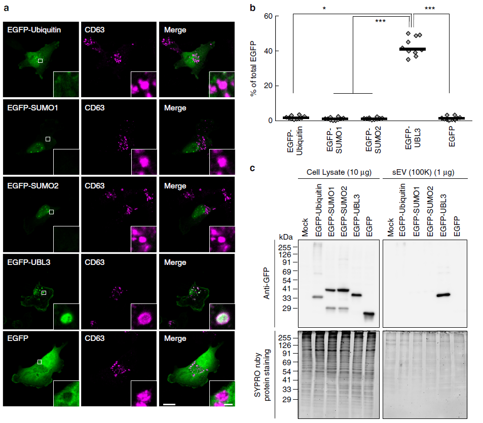
作者通过免疫荧光检测UBL3的亚细胞定位,发现细胞质中UBL3修饰程度下降。接着构建UBL3加EGFP荧光,并与MVBs的标记物CD63进行融合分析,进一步验证UBL3在MVBs多泡体中富集。为进一步证明MVBs多泡体中UBL3修饰与定位,作者检测了UBL3C113A、UBL3C114A、UBL3C113/114A及UBL3△1与CD63融合分析,与野生型UBL3检测不同,野生型的未见到与CD63融合。为了了解UBL3在多泡体及膜中的定位,作者又进一步安排了免疫电镜检测。将加了Flag标签的UBL3质粒转染进MDA-MB-231细胞后,UBL3在MVBs及质膜中表达清晰,在线粒体及核膜中未检测到表达。其中UBL3△1主要定位于质膜,不在MVBs中。这些结果显示UBL3修饰在MVBs形成中是必须的。
图2 UBL3向MVBs转化依赖UBL3修饰共定位检测
图3 亚细胞定位及UBLs到外泌体的归类
3. UBL3敲除小鼠中外泌体中总蛋白下降,UBL3修饰影响蛋白向胞外分泌
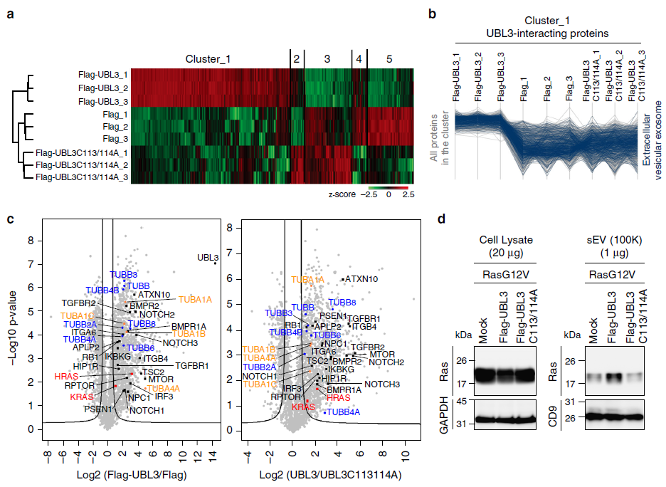
作者在前期的研究中发现,MVBs更多的倾向于分泌成胞外囊泡EVs,将MDA-MB-231细胞分泌上清分别在2000×g(2K)离心力、10000×g(10K)离心力及100000×g(100K)离心力下离心,发现在100k离心力下UBL3富集程度最高。通过对构建的UBL3敲除小鼠与正常小鼠进行蛋白质组学定量分析,发现UBL3敲除小鼠中外泌体总蛋白含量比野生型降低60%。
图4 UBL3敲除小鼠中外泌体总蛋白量鉴定
为更好的了解UBL3修饰后其生理功能,作者进行了全面的蛋白质组学研究分析,UBL3互作蛋白依赖于两个C端半胱氨酸残基的方式。同时作者发现在与UBL3互作的蛋白中至少有22个与疾病相关的分子,包括与肿瘤形成、代谢、转移等相关,例如HRAS、KRAS、TGFBR1、TGFBR2、RB1、ITGA6、ITGB4、mTOR、TSC2及APLP2。同时发现与免疫应答相关的分子mTOR、RPTOR及TSC2,Notch信号分子NOTCH1、NOTCH2、NOTCH3等。为检测UBL3是否经外泌体形式引起受体细胞中Ras信号激活,作者将从经RasG12V转染的MDA-MB-231细胞上清中提取的经PKH67包被的外泌体与细胞共孵育,检测磷酸化ERK的表达情况,结果发现,相比于从UBL3C113/114A及RasG12V共转染后提取外泌体孵育组,磷酸化的ERK(pERK)在经野生型UBL3及RasG12V共转染后外泌体孵育组pERK表达明显上调。UBL3修饰诱导了RasG12V到外泌体sEVs转化过程中Ras信号的激活,UBL3作为一个类似于标签的作用向sEVs传递蛋白。
图5 UBL3修饰影响蛋白到胞外分泌检测
文章小结
1.通过研究数据表明UBL3通过C端半胱氨酸残基二硫键结合靶蛋白,尽管UBL3有泛激素类似的区域,但UBL3修饰与传统泛激素作用不同。
2. 作者证明了UBL3修饰在UBL3向MVBs及sEVs转化过程中起重要作用。检测到1241个与UBL3C端半胱氨酸残基互作蛋白,其中29%被注释为胞外泌体,同时发现UBL3敲除小鼠中外泌体蛋白总量降低60%,显示UBL3极大可能参与过半的外泌体蛋白归类过程。UBL3与特定蛋白的结合是短暂的,只有UBL3修饰后蛋白在细胞裂解过程中稳定存在。
3. 外泌体sEVs中的特异性蛋白在肿瘤的生长发生及转移过程中其中重要的作用。本文中作者通过蛋白质组学确定了1241个依赖于两个C端半胱氨酸残基结合与UBL3互作的蛋白,其中包括了至少22个疾病相关分子,影响pERK磷酸化蛋白的表达。因此,抑制UBL3修饰可能成为与Sev相关疾病的治疗靶点,具有潜在的影响。
解析文献
Hiroshi Ageta, Natsumi Ageta-Ishihara et al. UBL3 modification influences protein sorting to small extracellular vesicles. Nature Communications, 2018, DOI: 10.1038/s41467-018-06197-y
参考文献
1. Cox, J. & Mann, M. MaxQuant enables high peptide identification rates, individualized p.p.b.-range mass accuracies and proteome-wide protein quantification. Nat. Biotechnol. 2008, 26, 1367–1372.
2. Gonzales, P. A. et al. Large-scale proteomics and phosphoproteomics of urinary exosomes. J. Am. Soc. Nephrol, 2009, 20, 363–379.
3. Peinado, H. et al. Melanoma exosomes educate bone marrow progenitor cells toward a pro-metastatic phenotype through MET. Nat. Med. 2012, 18, 883–891.
4. Demory Beckler, M. et al. Proteomic analysis of exosomes from mutant KRAS colon cancer cells identifies intercellular transfer of mutant KRAS. Mol. Cell. Proteom. 2013, 12, 343–355.
5. Cox, J. et al. Accurate proteome-wide label-free quantification by delayed normalization and maximal peptide ratio extraction, termed MaxLFQ. Mol. Cell. Proteom. 2014, 13, 2513–2526.
6. Kowal, J. et al. Proteomic comparison defines novel markers to characterize heterogeneous populations of extracellular vesicle subtypes. Proc. . Natl Acad.Sci. U. S. A, 2016, 113, E968–E977.
外泌体在免疫中抗原呈递、肿瘤的生长与迁移、组织损伤的修复等生理病理上起着重要的作用。同时,外泌体具有不用的组成成分和功能,可作为疾病诊断的生物标志物。金开瑞可提供外泌体研究整体方案设计、外泌体提取/粒径测量/电镜检测、外泌体蛋白组/转录组,助力您的外泌体相关研究。
